Suppr超能文献

实验性帕金森病中黑质抑制性输入的增殖

Proliferation of Inhibitory Input to the Substantia Nigra in Experimental Parkinsonism.

作者信息

Faynveitz Anna, Lavian Hagar, Jacob Avi, Korngreen Alon

机构信息

The Mina and Everard Goodman Faculty of Life Sciences, Bar Ilan University, Ramat Gan, Israel.

The Leslie and Susan Gonda Interdisciplinary Brain Research Center, Bar Ilan University, Ramat Gan, Israel.

出版信息

Front Cell Neurosci. 2019 Sep 13;13:417. doi: 10.3389/fncel.2019.00417. eCollection 2019.

Abstract

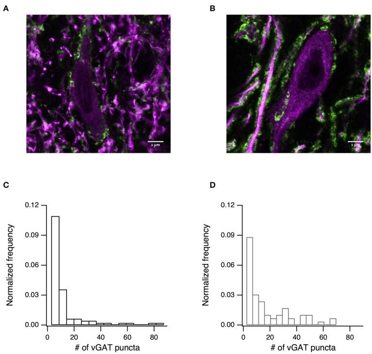
The substantia nigra pars reticulata (SNr) is one of the output nuclei of the basal ganglia (BG) and plays a vital role in movement execution. Death of dopaminergic neurons in the neighboring nucleus, the substantia nigra pars compacta (SNc), leads to Parkinson's disease. The ensuing dopamine depletion affects all BG nuclei. However, the long-term effects of dopamine depletion on BG output are less characterized. In this study, we applied electrophysiological and immunohistochemical techniques to investigate the long-term effects of dopamine depletion on GABAergic transmission to the SNr. The findings showed a reduction in firing rate and regularity in SNr neurons after unilateral dopamine depletion with 6-OHDA, which we associate with homeostatic mechanisms. The strength of the GABAergic synapses between the globus pallidus (GP) and the SNr increased but not their short-term dynamics. Consistent with this observation, there was an increase in the frequency and amplitude of spontaneous inhibitory synaptic events to SNr neurons. Immunohistochemistry revealed an increase in the density of vGAT-labeled puncta in dopamine depleted animals. Overall, these results may suggest that synaptic proliferation can explain how dopamine depletion augments GABAergic transmission in the SNr.

摘要

黑质网状部(SNr)是基底神经节(BG)的输出核团之一,在运动执行中起着至关重要的作用。邻近核团黑质致密部(SNc)中的多巴胺能神经元死亡会导致帕金森病。随之而来的多巴胺耗竭会影响所有BG核团。然而,多巴胺耗竭对BG输出的长期影响尚不明确。在本研究中,我们应用电生理和免疫组织化学技术来研究多巴胺耗竭对向SNr的GABA能传递的长期影响。研究结果显示,用6-羟基多巴胺(6-OHDA)单侧耗竭多巴胺后,SNr神经元的放电频率和规律性降低,我们认为这与稳态机制有关。苍白球(GP)和SNr之间的GABA能突触强度增加,但短期动力学未改变。与这一观察结果一致,向SNr神经元的自发性抑制性突触事件的频率和幅度增加。免疫组织化学显示,多巴胺耗竭动物中囊泡GABA转运体(vGAT)标记的突触小体密度增加。总体而言,这些结果可能表明突触增殖可以解释多巴胺耗竭如何增强SNr中的GABA能传递。

https://cdn.ncbi.nlm.nih.gov/pmc/blobs/49fe/6753199/3d7b733f57de/fncel-13-00417-g0001.jpg

文献AI研究员

20分钟写一篇综述,助力文献阅读效率提升50倍。

立即体验

用中文搜PubMed

大模型驱动的PubMed中文搜索引擎

马上搜索

文档翻译

学术文献翻译模型,支持多种主流文档格式。

立即体验