Department of Systems Medicine, University of Rome "Tor Vergata", Rome, Italy.
Gastroenterology and Endoscopy Unit, IRCCS Cà Granda Fundation, Ospedale Maggiore Policlinico, Milan, Italy.
Front Immunol. 2019 Sep 11;10:2158. doi: 10.3389/fimmu.2019.02158. eCollection 2019.
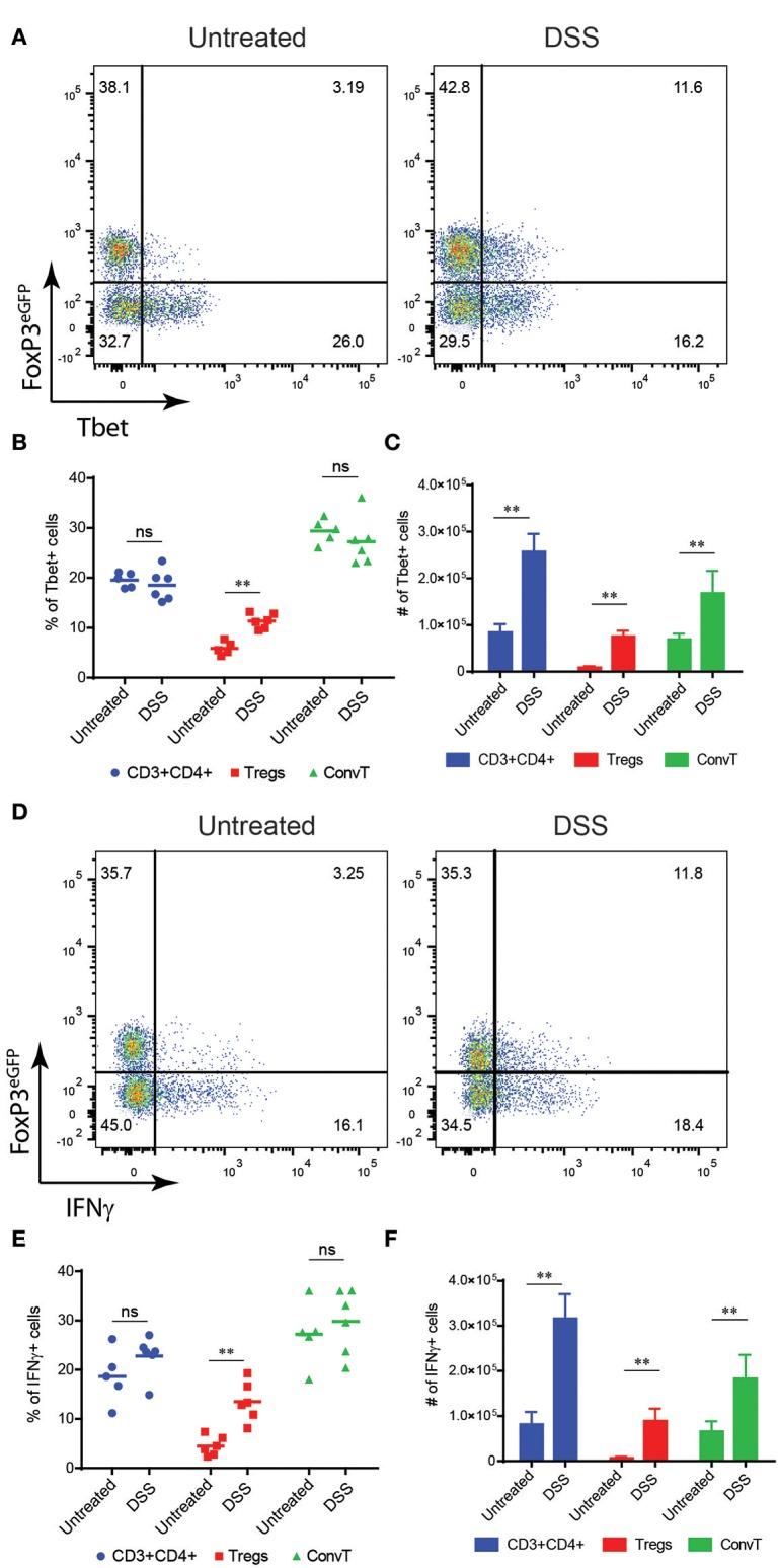
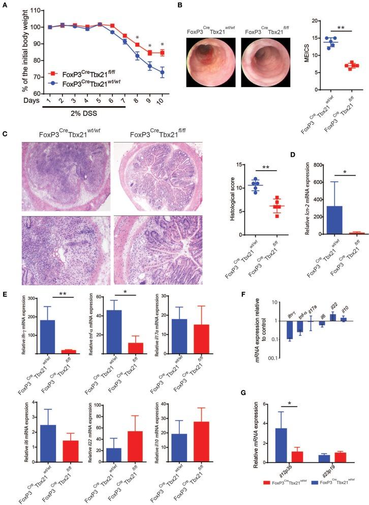
In normal conditions gut homeostasis is maintained by the suppressive activity of regulatory T cells (Tregs), characterized by the expression of the transcription factor FoxP3. In human inflammatory bowel disease, which is believed to be the consequence of the loss of tolerance toward antigens normally contained in the gut lumen, Tregs have been found to be increased and functionally active, thus pointing against their possible role in the pathogenesis of this immune-mediated disease. Though, in inflammatory conditions, Tregs have been shown to upregulate the T helper (Th) type 1-related transcription factor Tbet and to express the pro-inflammatory cytokine IFNγ, thus suggesting that at a certain point of the inflammatory process, Tregs might contribute to inflammation rather than suppress it. Starting from the observation that Tregs isolated from the lamina propria of active but not inactive IBD patients or uninflamed controls express Tbet and IFNγ, we investigated the functional role of Th1-like Tregs in the dextran sulfate model of colitis. As observed in human IBD, Th1-like Tregs were upregulated in the inflamed lamina propria of treated mice and the expression of Tbet and IFNγ in Tregs preceded the accumulation of conventional Th1 cells. By using a Treg-specific Tbet conditional knockout, we demonstrated that Tbet expression in Tregs is required for the development of colitis. Indeed, Tbet knockout mice developed milder colitis and showed an impaired Th1 immune response. In these mice not only the Tbet deficient Tregs but also the Tbet proficient conventional T cells showed reduced IFNγ expression. However, Tbet deficiency did not affect the Tregs suppressive capacity and in the adoptive transfer model of colitis. In conclusion here we show that Tbet expression by Tregs sustains the early phase of the Th1-mediated inflammatory response in the gut.
在正常情况下,肠道内稳态由调节性 T 细胞(Tregs)的抑制活性维持,其特征在于转录因子 FoxP3 的表达。在人类炎症性肠病中,人们认为这是对通常存在于肠道腔中的抗原的耐受性丧失的结果,已经发现 Tregs 增加并且具有功能活性,因此指出它们可能在这种免疫介导的疾病的发病机制中不起作用。尽管在炎症情况下,Tregs 已被证明上调辅助性 T 细胞(Th)1 型相关转录因子 Tbet 并表达促炎细胞因子 IFNγ,因此表明在炎症过程的某个时刻,Tregs 可能有助于炎症而不是抑制炎症。从观察到从活动性而非非活动性 IBD 患者或无炎症对照的固有层分离的 Tregs 表达 Tbet 和 IFNγ 开始,我们研究了 Th1 样 Tregs 在葡聚糖硫酸钠结肠炎模型中的功能作用。如在人类 IBD 中观察到的,Th1 样 Tregs 在治疗小鼠的炎症固有层中上调,并且 Treg 中 Tbet 和 IFNγ 的表达先于常规 Th1 细胞的积累。通过使用 Treg 特异性 Tbet 条件性敲除,我们证明了 Treg 中 Tbet 的表达是结肠炎发展所必需的。实际上,Tbet 敲除小鼠发展为较轻的结肠炎,并表现出受损的 Th1 免疫反应。在这些小鼠中,不仅 Tbet 缺乏的 Tregs,而且 Tbet 表达的常规 T 细胞也表现出 IFNγ表达减少。然而,Tbet 缺失并不影响 Tregs 的抑制能力,并且在结肠炎的过继转移模型中也是如此。总之,在这里我们表明 Treg 中的 Tbet 表达维持了肠道中 Th1 介导的炎症反应的早期阶段。