• 文献检索
  • 文档翻译
  • 深度研究
  • 学术资讯
  • Suppr Zotero 插件Zotero 插件
  • 邀请有礼
  • 套餐&价格
  • 历史记录
应用&插件
Suppr Zotero 插件Zotero 插件浏览器插件Mac 客户端Windows 客户端微信小程序
定价
高级版会员购买积分包购买API积分包
服务
文献检索文档翻译深度研究API 文档MCP 服务
关于我们
关于 Suppr公司介绍联系我们用户协议隐私条款
关注我们

Suppr 超能文献

核心技术专利:CN118964589B侵权必究
粤ICP备2023148730 号-1Suppr @ 2026

文献检索

告别复杂PubMed语法,用中文像聊天一样搜索,搜遍4000万医学文献。AI智能推荐,让科研检索更轻松。

立即免费搜索

文件翻译

保留排版,准确专业,支持PDF/Word/PPT等文件格式,支持 12+语言互译。

免费翻译文档

深度研究

AI帮你快速写综述,25分钟生成高质量综述,智能提取关键信息,辅助科研写作。

立即免费体验

CNOT2在非小细胞肺癌中对阿托伐他汀诱导的凋亡和自噬性细胞死亡起关键作用。

CNOT2 Is Critically Involved in Atorvastatin Induced Apoptotic and Autophagic Cell Death in Non-Small Cell Lung Cancers.

作者信息

Lee Jihyun, Jung Ji Hoon, Hwang Jisung, Park Ji Eon, Kim Ju-Ha, Park Woon Yi, Suh Jin Young, Kim Sung-Hoon

机构信息

College of Korean Medicine, Kyung Hee University, Seoul 02447, Korea.

出版信息

Cancers (Basel). 2019 Sep 30;11(10):1470. doi: 10.3390/cancers11101470.

DOI:10.3390/cancers11101470
PMID:31574980
原文链接:https://pmc.ncbi.nlm.nih.gov/articles/PMC6826547/
Abstract

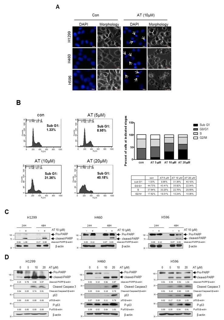
Though Atorvastatin has been used as a hypolipidemic agent, its anticancer mechanisms for repurposing are not fully understood so far. Thus, in the current study, its apoptotic and autophagic mechanisms were investigated in non-small cell lung cancers (NSCLCs). Atorvastatin increased cytotoxicity, sub G1 population, the number of apoptotic bodies, cleaved poly (ADP-ribose) polymerase (PARP) and caspase 3 and activated p53 in H1299, H596, and H460 cells. Notably, Atorvastatin inhibited the expression of c-Myc and induced ribosomal protein L5 and L11, but depletion of L5 reduced PARP cleavages induced by Atorvastatin rather than L11 in H1299 cells. Also, Atorvastatin increased autophagy microtubule-associated protein 1A/1B-light chain 3II (LC3 II) conversion, p62/sequestosome 1 (SQSTM1) accumulation with increased number of LC3II puncta in H1299 cells. However, late stage autophagy inhibitor chloroquine (CQ) increased cytotoxicity in Atorvastatin treated H1299 cells compared to early stage autophagy inhibitor 3-methyladenine (3-MA). Furthermore, autophagic flux assay using RFP-GFP-LC3 constructs and Lysotracker Red or acridine orange-staining demonstrated that autophagosome-lysosome fusion is blocked by Atorvastatin treatment in H1299 cells. Conversely, overexpression of CCR4-NOT transcription complex subunit 2(CNOT2) weakly reversed the ability of Atorvastatin to increase cytotoxicity, sub G1 population, cleavages of PARP and caspase 3, LC3II conversion and p62/SQSTM1 accumulation in H1299 cells. In contrast, CNOT2 depletion enhanced cleavages of PARP and caspase 3, LC3 conversion and p62/SQSTM1 accumulation in Atorvastatin treated H1299 cells. Overall, these findings suggest that CNOT2 signaling is critically involved in Atorvastatin induced apoptotic and autophagic cell death in NSCLCs.

摘要

尽管阿托伐他汀已被用作降血脂药物,但其用于重新利用的抗癌机制迄今尚未完全明确。因此,在当前研究中,我们在非小细胞肺癌(NSCLC)中研究了其凋亡和自噬机制。阿托伐他汀增加了H1299、H596和H460细胞的细胞毒性、亚G1期细胞群体、凋亡小体数量、裂解的聚(ADP - 核糖)聚合酶(PARP)和半胱天冬酶3,并激活了p53。值得注意的是,阿托伐他汀抑制了c - Myc的表达并诱导了核糖体蛋白L5和L11,但在H1299细胞中,L5的缺失降低了阿托伐他汀诱导的PARP裂解,而不是L11。此外,阿托伐他汀增加了自噬微管相关蛋白1A/1B轻链3II(LC3 II)的转化、p62/聚集体蛋白1(SQSTM1)的积累,且H1299细胞中LC3II斑点数量增加。然而,与早期自噬抑制剂3 - 甲基腺嘌呤(3 - MA)相比,晚期自噬抑制剂氯喹(CQ)增加了阿托伐他汀处理的H1299细胞的细胞毒性。此外,使用RFP - GFP - LC3构建体以及溶酶体追踪红或吖啶橙染色的自噬通量分析表明,阿托伐他汀处理可阻断H1299细胞中的自噬体 - 溶酶体融合。相反,CCR4 - NOT转录复合体亚基2(CNOT2)的过表达微弱地逆转了阿托伐他汀增加H1299细胞细胞毒性、亚G1期细胞群体、PARP和半胱天冬酶3裂解、LC3II转化以及p62/SQSTM1积累的能力。相比之下,CNOT2的缺失增强了阿托伐他汀处理的H1299细胞中PARP和半胱天冬酶3的裂解、LC3转化以及p62/SQSTM1的积累。总体而言,这些发现表明CNOT2信号通路在阿托伐他汀诱导的NSCLC细胞凋亡和自噬性细胞死亡中起关键作用。

https://cdn.ncbi.nlm.nih.gov/pmc/blobs/1370/6826547/ab65ac93ed5a/cancers-11-01470-g006.jpg
https://cdn.ncbi.nlm.nih.gov/pmc/blobs/1370/6826547/df51c3a3a0c6/cancers-11-01470-g001a.jpg
https://cdn.ncbi.nlm.nih.gov/pmc/blobs/1370/6826547/bf07a7f79f55/cancers-11-01470-g002a.jpg
https://cdn.ncbi.nlm.nih.gov/pmc/blobs/1370/6826547/88bccc11b9d0/cancers-11-01470-g003a.jpg
https://cdn.ncbi.nlm.nih.gov/pmc/blobs/1370/6826547/b8a8cff94ee6/cancers-11-01470-g004.jpg
https://cdn.ncbi.nlm.nih.gov/pmc/blobs/1370/6826547/da6a4c1f473e/cancers-11-01470-g005.jpg
https://cdn.ncbi.nlm.nih.gov/pmc/blobs/1370/6826547/ab65ac93ed5a/cancers-11-01470-g006.jpg
https://cdn.ncbi.nlm.nih.gov/pmc/blobs/1370/6826547/df51c3a3a0c6/cancers-11-01470-g001a.jpg
https://cdn.ncbi.nlm.nih.gov/pmc/blobs/1370/6826547/bf07a7f79f55/cancers-11-01470-g002a.jpg
https://cdn.ncbi.nlm.nih.gov/pmc/blobs/1370/6826547/88bccc11b9d0/cancers-11-01470-g003a.jpg
https://cdn.ncbi.nlm.nih.gov/pmc/blobs/1370/6826547/b8a8cff94ee6/cancers-11-01470-g004.jpg
https://cdn.ncbi.nlm.nih.gov/pmc/blobs/1370/6826547/da6a4c1f473e/cancers-11-01470-g005.jpg
https://cdn.ncbi.nlm.nih.gov/pmc/blobs/1370/6826547/ab65ac93ed5a/cancers-11-01470-g006.jpg

相似文献

1
CNOT2 Is Critically Involved in Atorvastatin Induced Apoptotic and Autophagic Cell Death in Non-Small Cell Lung Cancers.CNOT2在非小细胞肺癌中对阿托伐他汀诱导的凋亡和自噬性细胞死亡起关键作用。
Cancers (Basel). 2019 Sep 30;11(10):1470. doi: 10.3390/cancers11101470.
2
CNOT2 promotes degradation of p62/SQSTM1 as a negative regulator in ATG5 dependent autophagy.CNOT2作为ATG5依赖性自噬的负调节因子,促进p62/SQSTM1的降解。
Oncotarget. 2017 Jul 11;8(28):46034-46046. doi: 10.18632/oncotarget.17682.
3
Activation of JNK and IRE1 is critically involved in tanshinone I-induced p62 dependent autophagy in malignant pleural mesothelioma cells: implication of p62 UBA domain.JNK和IRE1的激活关键参与丹参酮I诱导的恶性胸膜间皮瘤细胞中p62依赖性自噬:p62泛素结合结构域的作用
Oncotarget. 2017 Apr 11;8(15):25032-25045. doi: 10.18632/oncotarget.15336.
4
Arsenite-induced cytotoxicity is regulated by poly-ADP ribose polymerase 1 activation and parthanatos in p53-deficient H1299 cells: The roles of autophagy and p53.在p53缺陷的H1299细胞中,亚砷酸盐诱导的细胞毒性受多聚ADP核糖聚合酶1激活和PARP-1依赖性程序性坏死调控:自噬和p53的作用
Biochem Biophys Res Commun. 2023 May 14;656:78-85. doi: 10.1016/j.bbrc.2023.03.018. Epub 2023 Mar 14.
5
Methyloleanolate Induces Apoptotic And Autophagic Cell Death Via Reactive Oxygen Species Generation And c-Jun N-terminal Kinase Phosphorylation.齐墩果酸甲酯通过活性氧生成和c-Jun氨基末端激酶磷酸化诱导凋亡和自噬性细胞死亡。
Onco Targets Ther. 2019 Oct 23;12:8621-8635. doi: 10.2147/OTT.S211904. eCollection 2019.
6
Colocalization of MID1IP1 and c-Myc is Critically Involved in Liver Cancer Growth via Regulation of Ribosomal Protein L5 and L11 and CNOT2.MID1IP1 和 c-Myc 的共定位通过调节核糖体蛋白 L5 和 L11 和 CNOT2 而在肝癌生长中起关键作用。
Cells. 2020 Apr 16;9(4):985. doi: 10.3390/cells9040985.
7
Promotion of ROS-mediated apoptosis, G2/M arrest, and autophagy by naringenin in non-small cell lung cancer.柚皮素通过 ROS 介导的细胞凋亡、G2/M 期阻滞和自噬促进非小细胞肺癌。
Int J Biol Sci. 2024 Jan 21;20(3):1093-1109. doi: 10.7150/ijbs.85443. eCollection 2024.
8
Iron-Induced Apoptotic Cell Death and Autophagy Dysfunction in Human Neuroblastoma Cell Line SH-SY5Y.铁诱导的人神经母细胞瘤细胞系 SH-SY5Y 细胞凋亡和自噬功能障碍。
Biol Trace Elem Res. 2020 Jan;193(1):138-151. doi: 10.1007/s12011-019-01679-6. Epub 2019 Mar 5.
9
The In Vitro and In Vivo Anticancer Properties of Chalcone Flavokawain B through Induction of ROS-Mediated Apoptotic and Autophagic Cell Death in Human Melanoma Cells.查耳酮类黄酮卡瓦因B通过诱导活性氧介导的人黑色素瘤细胞凋亡和自噬性细胞死亡的体外和体内抗癌特性
Cancers (Basel). 2020 Oct 12;12(10):2936. doi: 10.3390/cancers12102936.
10
Farnesiferol c induces apoptosis via regulation of L11 and c-Myc with combinational potential with anticancer drugs in non-small-cell lung cancers.法尼西醇C通过调节L11和c-Myc诱导细胞凋亡,在非小细胞肺癌中与抗癌药物具有联合应用潜力。
Sci Rep. 2016 May 27;6:26844. doi: 10.1038/srep26844.

引用本文的文献

1
Elucidating the Role of in Regulating Cancer Cell Growth via the Modulation of p53 and c-Myc Expression.通过调节p53和c-Myc表达阐明[具体物质]在调控癌细胞生长中的作用。 (注:原文中“Elucidating the Role of in...”这里少了具体所指物质)
Curr Issues Mol Biol. 2025 Aug 4;47(8):615. doi: 10.3390/cimb47080615.
2
Prognostic implications of alternative splicing events and key splicing factors in head and neck squamous cell carcinoma.头颈部鳞状细胞癌中可变剪接事件和关键剪接因子的预后意义
Discov Oncol. 2025 Mar 31;16(1):430. doi: 10.1007/s12672-025-02214-x.
3
RNA-Binding Motif Protein 22 Induces Apoptosis via c-Myc Pathway in Colon Cancer Cells.

本文引用的文献

1
p53-Dependent Apoptotic Effect of Puromycin via Binding of Ribosomal Protein L5 and L11 to MDM2 and its Combination Effect with RITA or Doxorubicin.嘌呤霉素通过核糖体蛋白L5和L11与MDM2结合产生的p53依赖性凋亡效应及其与RITA或阿霉素的联合效应
Cancers (Basel). 2019 Apr 24;11(4):582. doi: 10.3390/cancers11040582.
2
The molecular machinery of regulated cell death.调控细胞死亡的分子机制。
Cell Res. 2019 May;29(5):347-364. doi: 10.1038/s41422-019-0164-5. Epub 2019 Apr 4.
3
Autophagic flux modulation by Wnt/β-catenin pathway inhibition in hepatocellular carcinoma.
RNA结合基序蛋白22通过c-Myc途径诱导结肠癌细胞凋亡。
Molecules. 2025 Mar 9;30(6):1227. doi: 10.3390/molecules30061227.
4
Gene regulatory networks reveal sex difference in lung adenocarcinoma.基因调控网络揭示肺腺癌的性别差异。
Biol Sex Differ. 2024 Aug 6;15(1):62. doi: 10.1186/s13293-024-00634-y.
5
Anticancer Potential of Indole Phytoalexins and Their Analogues.吲哚植物抗毒素及其类似物的抗癌潜力。
Molecules. 2024 May 19;29(10):2388. doi: 10.3390/molecules29102388.
6
Acetylcorynoline Induces Apoptosis and G2/M Phase Arrest through the c-Myc Signaling Pathway in Colon Cancer Cells.乙酰考尼辛通过 c-Myc 信号通路诱导结肠癌细胞凋亡和 G2/M 期阻滞。
Int J Mol Sci. 2023 Dec 18;24(24):17589. doi: 10.3390/ijms242417589.
7
Autophagy in Disease Onset and Progression.自噬在疾病发生和进展中的作用。
Aging Dis. 2024 Aug 1;15(4):1646-1671. doi: 10.14336/AD.2023.0815.
8
Gene regulatory Networks Reveal Sex Difference in Lung Adenocarcinoma.基因调控网络揭示肺腺癌中的性别差异。
bioRxiv. 2023 Sep 24:2023.09.22.559001. doi: 10.1101/2023.09.22.559001.
9
Antitumor Effect of Cycloastragenol in Colon Cancer Cells via p53 Activation.环黄芪醇通过激活 p53 对结肠癌细胞的抗肿瘤作用。
Int J Mol Sci. 2022 Dec 2;23(23):15213. doi: 10.3390/ijms232315213.
10
The Antitumor Effect of Timosaponin A3 through c-Myc Inhibition in Colorectal Cancer Cells and Combined Treatment Effect with 5-FU or Doxorubicin.雷公藤红素 A3 通过抑制结直肠癌细胞中的 c-Myc 发挥抗肿瘤作用及与 5-FU 或阿霉素联合治疗的效果。
Int J Mol Sci. 2022 Oct 7;23(19):11900. doi: 10.3390/ijms231911900.
Wnt/β-catenin 通路抑制调控肝癌自噬流。
PLoS One. 2019 Feb 22;14(2):e0212538. doi: 10.1371/journal.pone.0212538. eCollection 2019.
4
Autophagic flux blockage in alveolar epithelial cells is essential in silica nanoparticle-induced pulmonary fibrosis.自噬流阻断在肺泡上皮细胞中是二氧化硅纳米颗粒诱导的肺纤维化所必需的。
Cell Death Dis. 2019 Feb 12;10(2):127. doi: 10.1038/s41419-019-1340-8.
5
Autophagy: An Essential Degradation Program for Cellular Homeostasis and Life.自噬:细胞稳态与生命的重要降解程序
Cells. 2018 Dec 19;7(12):278. doi: 10.3390/cells7120278.
6
Autophagy-dependent cell death.自噬依赖性细胞死亡。
Cell Death Differ. 2019 Mar;26(4):605-616. doi: 10.1038/s41418-018-0252-y. Epub 2018 Dec 19.
7
Autophagy-dependent cell death - where, how and why a cell eats itself to death.自噬依赖性细胞死亡——细胞为何、何地以及如何“自杀”。
J Cell Sci. 2018 Sep 20;131(18):jcs215152. doi: 10.1242/jcs.215152.
8
Autophagy and Autophagic Cell Death: Uncovering New Mechanisms Whereby Dehydroepiandrosterone Promotes Beneficial Effects on Human Health.自噬和自噬性细胞死亡:揭示去氢表雄酮促进人类健康的有益作用的新机制。
Vitam Horm. 2018;108:273-307. doi: 10.1016/bs.vh.2018.01.006. Epub 2018 Feb 21.
9
Programmed Cell Death, from a Cancer Perspective: An Overview.程序性细胞死亡,从癌症角度看:概述。
Mol Diagn Ther. 2018 Jun;22(3):281-295. doi: 10.1007/s40291-018-0329-9.
10
Autophagy inducers in cancer.癌症中的自噬诱导剂。
Biochem Pharmacol. 2018 Jul;153:51-61. doi: 10.1016/j.bcp.2018.02.007. Epub 2018 Feb 10.