Suppr超能文献

内体蛋白跨膜循环的 BAR 结构域包含包被复合物的分子鉴定。

Molecular identification of a BAR domain-containing coat complex for endosomal recycling of transmembrane proteins.

机构信息

School of Biochemistry, University of Bristol, Bristol, UK.

Institute for Molecular Bioscience, The University of Queensland, St. Lucia, Queensland, Australia.

出版信息

Nat Cell Biol. 2019 Oct;21(10):1219-1233. doi: 10.1038/s41556-019-0393-3. Epub 2019 Oct 1.

Abstract

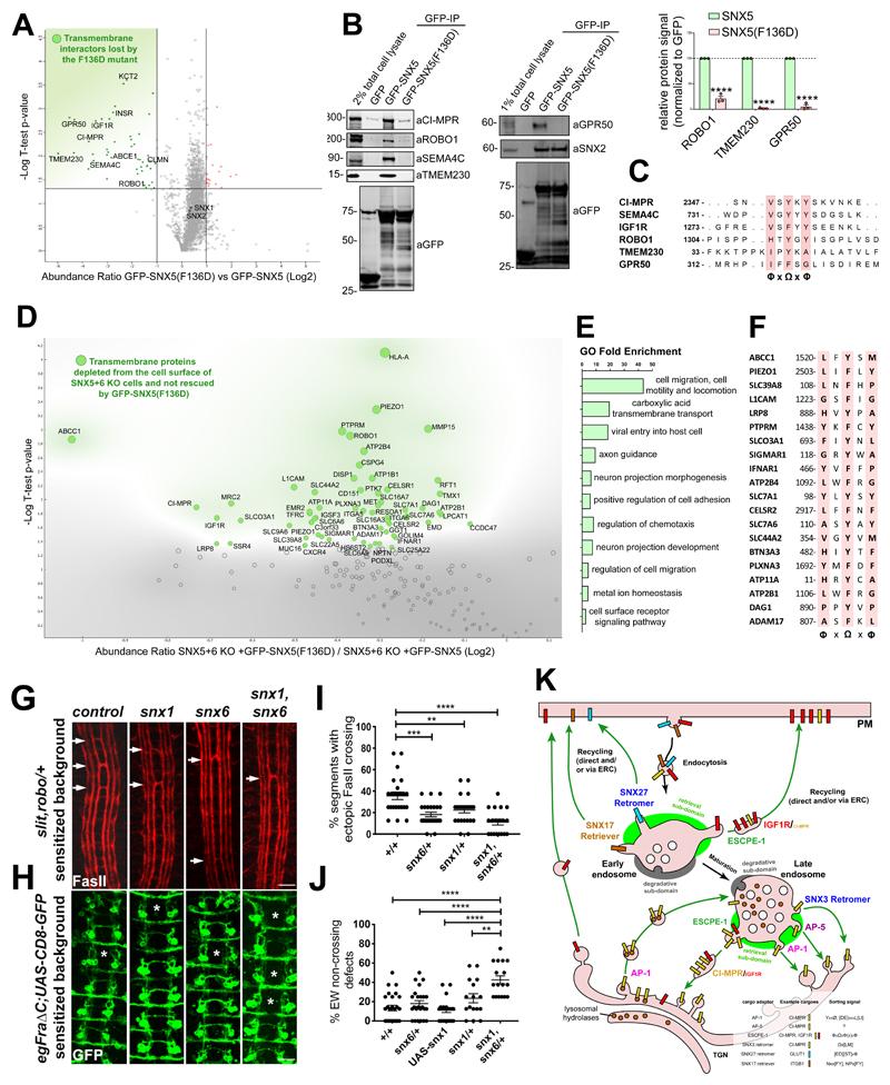
Protein trafficking requires coat complexes that couple recognition of sorting motifs in transmembrane cargoes with biogenesis of transport carriers. The mechanisms of cargo transport through the endosomal network are poorly understood. Here, we identify a sorting motif for endosomal recycling of cargoes, including the cation-independent mannose-6-phosphate receptor and semaphorin 4C, by the membrane tubulating BAR domain-containing sorting nexins SNX5 and SNX6. Crystal structures establish that this motif folds into a β-hairpin, which binds a site in the SNX5/SNX6 phox homology domains. Over sixty cargoes share this motif and require SNX5/SNX6 for their recycling. These include cargoes involved in neuronal migration and a Drosophila snx6 mutant displays defects in axonal guidance. These studies identify a sorting motif and provide molecular insight into an evolutionary conserved coat complex, the 'Endosomal SNX-BAR sorting complex for promoting exit 1' (ESCPE-1), which couples sorting motif recognition to the BAR-domain-mediated biogenesis of cargo-enriched tubulo-vesicular transport carriers.

摘要

蛋白质运输需要衣被复合物,该复合物将跨膜货物中分拣信号的识别与运输载体的生物发生偶联起来。然而,通过内体网络进行货物运输的机制还知之甚少。在这里,我们通过含有 BAR 结构域的衔接蛋白 SNX5 和 SNX6 确定了一个内体再循环货物(包括阳离子非依赖性甘露糖-6-磷酸受体和神经丝氨酸 4C)的分拣信号。晶体结构表明,这个信号折叠成一个 β-发夹,它与 SNX5/SNX6 的 PH 结构域结合。超过六十种货物具有这种信号,并且需要 SNX5/SNX6 进行再循环。这些货物包括参与神经元迁移的货物,并且果蝇 snx6 突变体在轴突导向中显示出缺陷。这些研究确定了一个分拣信号,并为一个进化保守的衣被复合物(“促进出口 1 的内体 SNX-BAR 分拣复合物”(ESCPE-1))提供了分子见解,该复合物将分拣信号识别与富含货物的管泡状运输载体的 BAR 结构域介导的生物发生偶联起来。

https://cdn.ncbi.nlm.nih.gov/pmc/blobs/575d/6778059/35eb415586da/EMS84148-f001.jpg

文献AI研究员

20分钟写一篇综述,助力文献阅读效率提升50倍。

立即体验

用中文搜PubMed

大模型驱动的PubMed中文搜索引擎

马上搜索

文档翻译

学术文献翻译模型,支持多种主流文档格式。

立即体验