• 文献检索
  • 文档翻译
  • 深度研究
  • 学术资讯
  • Suppr Zotero 插件Zotero 插件
  • 邀请有礼
  • 套餐&价格
  • 历史记录
应用&插件
Suppr Zotero 插件Zotero 插件浏览器插件Mac 客户端Windows 客户端微信小程序
定价
高级版会员购买积分包购买API积分包
服务
文献检索文档翻译深度研究API 文档MCP 服务
关于我们
关于 Suppr公司介绍联系我们用户协议隐私条款
关注我们

Suppr 超能文献

核心技术专利:CN118964589B侵权必究
粤ICP备2023148730 号-1Suppr @ 2026

文献检索

告别复杂PubMed语法,用中文像聊天一样搜索,搜遍4000万医学文献。AI智能推荐,让科研检索更轻松。

立即免费搜索

文件翻译

保留排版,准确专业,支持PDF/Word/PPT等文件格式,支持 12+语言互译。

免费翻译文档

深度研究

AI帮你快速写综述,25分钟生成高质量综述,智能提取关键信息,辅助科研写作。

立即免费体验

间充质干细胞衍生外泌体促进M2极化并增强皮肤伤口愈合。

MSC-Derived Exosome Promotes M2 Polarization and Enhances Cutaneous Wound Healing.

作者信息

He Xiaoning, Dong Zhiwei, Cao Yina, Wang Han, Liu Shiyu, Liao Li, Jin Yan, Yuan Lin, Li Bei

机构信息

State Key Laboratory of Military Stomatology & National Clinical Research Center for Oral Diseases & Shaanxi International Joint Research Center for Oral Diseases, Center for Tissue Engineering, School of Stomatology, Fourth Military Medical University, Xi'an, Shaanxi 710032, China.

Xi'an Institute of Tissue Engineering and Regenerative Medicine, Xi'an, Shaanxi 710032, China.

出版信息

Stem Cells Int. 2019 Sep 9;2019:7132708. doi: 10.1155/2019/7132708. eCollection 2019.

DOI:10.1155/2019/7132708
PMID:31582986
原文链接:https://pmc.ncbi.nlm.nih.gov/articles/PMC6754952/
Abstract

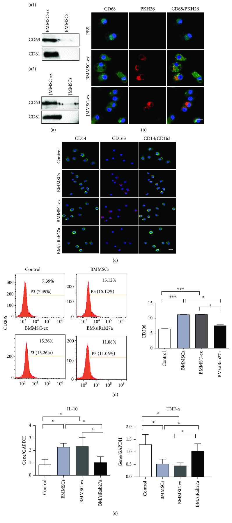
Mesenchymal stem cell transplantation (MSCT) promotes cutaneous wound healing. Numerous studies have shown that the therapeutic effects of MSCT appear to be mediated by paracrine signaling. However, the cell-cell interaction during MSCT between MSCs and macrophages in the region of cutaneous wound healing is still unknown. In this study, early depletion of macrophages delayed the wound repair with MSC injection, which suggested that MSC-mediated wound healing required macrophages. Moreover, we demonstrated that systemically infused bone marrow MSCs (BMMSCs) and jaw bone marrow MSCs (JMMSCs) could translocate to the wound site, promote macrophages toward M2 polarization, and enhance wound healing. coculture of MSCs with macrophages enhanced their M2 polarization. Mechanistically, we found that exosomes derived from MSCs induced macrophage polarization and depletion of exosomes of MSCs reduced the M2 phenotype of macrophages. Infusing MSCs without exosomes led to lower number of M2 macrophages at the wound site along with delayed wound repair. We further showed that the miR-223, derived from exosomes of MSCs, regulated macrophage polarization by targeting pknox1. These findings provided the evidence that MSCT elicits M2 polarization of macrophages and may accelerate wound healing by transferring exosome-derived microRNA.

摘要

间充质干细胞移植(MSCT)可促进皮肤伤口愈合。大量研究表明,MSCT的治疗效果似乎是由旁分泌信号介导的。然而,在皮肤伤口愈合区域,MSCT过程中MSC与巨噬细胞之间的细胞间相互作用仍不清楚。在本研究中,巨噬细胞的早期耗竭延迟了MSC注射后的伤口修复,这表明MSC介导的伤口愈合需要巨噬细胞。此外,我们证明,全身输注骨髓间充质干细胞(BMMSC)和颌骨骨髓间充质干细胞(JMMSC)可以迁移到伤口部位,促进巨噬细胞向M2极化,并增强伤口愈合。MSC与巨噬细胞共培养可增强其M2极化。从机制上讲,我们发现MSC来源的外泌体诱导巨噬细胞极化,而MSC外泌体的耗竭降低了巨噬细胞的M2表型。输注不含外泌体的MSC会导致伤口部位M2巨噬细胞数量减少,同时伤口修复延迟。我们进一步表明,MSC外泌体来源的miR-223通过靶向pknox1调节巨噬细胞极化。这些发现提供了证据,证明MSCT可引发巨噬细胞的M2极化,并可能通过传递外泌体来源的微小RNA加速伤口愈合。

https://cdn.ncbi.nlm.nih.gov/pmc/blobs/f925/6754952/b751e91da371/SCI2019-7132708.006.jpg
https://cdn.ncbi.nlm.nih.gov/pmc/blobs/f925/6754952/3eea43330def/SCI2019-7132708.001.jpg
https://cdn.ncbi.nlm.nih.gov/pmc/blobs/f925/6754952/9ec8e5564037/SCI2019-7132708.002.jpg
https://cdn.ncbi.nlm.nih.gov/pmc/blobs/f925/6754952/56ce7c42081a/SCI2019-7132708.003.jpg
https://cdn.ncbi.nlm.nih.gov/pmc/blobs/f925/6754952/ff8315f49951/SCI2019-7132708.004.jpg
https://cdn.ncbi.nlm.nih.gov/pmc/blobs/f925/6754952/ae795b1c4e64/SCI2019-7132708.005.jpg
https://cdn.ncbi.nlm.nih.gov/pmc/blobs/f925/6754952/b751e91da371/SCI2019-7132708.006.jpg
https://cdn.ncbi.nlm.nih.gov/pmc/blobs/f925/6754952/3eea43330def/SCI2019-7132708.001.jpg
https://cdn.ncbi.nlm.nih.gov/pmc/blobs/f925/6754952/9ec8e5564037/SCI2019-7132708.002.jpg
https://cdn.ncbi.nlm.nih.gov/pmc/blobs/f925/6754952/56ce7c42081a/SCI2019-7132708.003.jpg
https://cdn.ncbi.nlm.nih.gov/pmc/blobs/f925/6754952/ff8315f49951/SCI2019-7132708.004.jpg
https://cdn.ncbi.nlm.nih.gov/pmc/blobs/f925/6754952/ae795b1c4e64/SCI2019-7132708.005.jpg
https://cdn.ncbi.nlm.nih.gov/pmc/blobs/f925/6754952/b751e91da371/SCI2019-7132708.006.jpg

相似文献

1
MSC-Derived Exosome Promotes M2 Polarization and Enhances Cutaneous Wound Healing.间充质干细胞衍生外泌体促进M2极化并增强皮肤伤口愈合。
Stem Cells Int. 2019 Sep 9;2019:7132708. doi: 10.1155/2019/7132708. eCollection 2019.
2
Mesenchymal stromal cells pretreated with proinflammatory cytokines enhance skin wound healing via IL-6-dependent M2 polarization.预处理的间充质基质细胞通过依赖于白细胞介素-6 的 M2 极化增强皮肤伤口愈合。
Stem Cell Res Ther. 2022 Aug 13;13(1):414. doi: 10.1186/s13287-022-02934-9.
3
Melatonin-stimulated MSC-derived exosomes improve diabetic wound healing through regulating macrophage M1 and M2 polarization by targeting the PTEN/AKT pathway.褪黑素刺激 MSC 来源的外泌体通过靶向 PTEN/AKT 通路调节巨噬细胞 M1 和 M2 极化来改善糖尿病创面愈合。
Stem Cell Res Ther. 2020 Jun 29;11(1):259. doi: 10.1186/s13287-020-01756-x.
4
Mesenchymal stem cells pretreated with proinflammatory cytokines accelerate skin wound healing by promoting macrophages migration and M2 polarization.经促炎细胞因子预处理的间充质干细胞通过促进巨噬细胞迁移和M2极化加速皮肤伤口愈合。
Regen Ther. 2022 Jul 31;21:192-200. doi: 10.1016/j.reth.2022.06.009. eCollection 2022 Dec.
5
Exosomes derived from mesenchymal stem cells attenuate the progression of atherosclerosis in ApoE mice via miR-let7 mediated infiltration and polarization of M2 macrophage.间充质干细胞来源的外泌体通过 miR-let7 介导的 M2 巨噬细胞浸润和极化来减轻 ApoE 小鼠动脉粥样硬化的进展。
Biochem Biophys Res Commun. 2019 Mar 19;510(4):565-572. doi: 10.1016/j.bbrc.2019.02.005. Epub 2019 Feb 8.
6
Mesenchymal stromal cell-derived exosomes attenuate myocardial ischaemia-reperfusion injury through miR-182-regulated macrophage polarization.间质基质细胞衍生的外泌体通过 miR-182 调控的巨噬细胞极化减轻心肌缺血再灌注损伤。
Cardiovasc Res. 2019 Jun 1;115(7):1205-1216. doi: 10.1093/cvr/cvz040.
7
Bone marrow mesenchymal stem cells-derived exosomes ameliorate LPS-induced acute lung injury by miR-223-regulated alveolar macrophage M2 polarization.骨髓间充质干细胞来源的外泌体通过 miR-223 调控的肺泡巨噬细胞 M2 极化缓解 LPS 诱导的急性肺损伤。
J Biochem Mol Toxicol. 2024 Jan;38(1):e23568. doi: 10.1002/jbt.23568. Epub 2023 Oct 30.
8
LPS-preconditioned mesenchymal stromal cells modify macrophage polarization for resolution of chronic inflammation via exosome-shuttled let-7b.脂多糖预处理的间充质基质细胞通过外泌体转运的let-7b改变巨噬细胞极化以解决慢性炎症。
J Transl Med. 2015 Sep 19;13:308. doi: 10.1186/s12967-015-0642-6.
9
Apoptotic bodies derived from mesenchymal stem cells promote cutaneous wound healing via regulating the functions of macrophages.来源于间充质干细胞的凋亡小体通过调节巨噬细胞的功能促进皮肤伤口愈合。
Stem Cell Res Ther. 2020 Nov 27;11(1):507. doi: 10.1186/s13287-020-02014-w.
10
Human gingiva-derived mesenchymal stem cells elicit polarization of m2 macrophages and enhance cutaneous wound healing.人牙龈间充质干细胞诱导 m2 巨噬细胞极化并增强皮肤伤口愈合。
Stem Cells. 2010 Oct;28(10):1856-68. doi: 10.1002/stem.503.

引用本文的文献

1
Therapeutic Potential of Stem Cell-Derived Exosomes in Skin Wound Healing.干细胞来源的外泌体在皮肤伤口愈合中的治疗潜力
Biomimetics (Basel). 2025 Aug 20;10(8):546. doi: 10.3390/biomimetics10080546.
2
Screening of hub genes and immunocytes related to tendon injury based on bioinformatics and machine learning models.基于生物信息学和机器学习模型筛选与肌腱损伤相关的枢纽基因和免疫细胞
Sci Rep. 2025 Aug 26;15(1):31432. doi: 10.1038/s41598-025-15210-6.
3
Dendritic Cell Repression by TNF-α-Primed Exosomes Accelerate T2DM Wound Healing Through miR-146a-5p/TXNIP/NLRP3 Axis.

本文引用的文献

1
Dental Follicle Stem Cells Ameliorate Lipopolysaccharide-Induced Inflammation by Secreting TGF-β3 and TSP-1 to Elicit Macrophage M2 Polarization.牙囊干细胞通过分泌转化生长因子-β3和血小板反应蛋白-1诱导巨噬细胞M2极化,从而减轻脂多糖诱导的炎症。
Cell Physiol Biochem. 2018;51(5):2290-2308. doi: 10.1159/000495873. Epub 2018 Dec 7.
2
MiR-223/Pknox1 axis protects mice from CVB3-induced viral myocarditis by modulating macrophage polarization.miR-223/Pknox1 轴通过调节巨噬细胞极化保护小鼠免受 CVB3 诱导的病毒性心肌炎。
Exp Cell Res. 2018 May 1;366(1):41-48. doi: 10.1016/j.yexcr.2018.03.004. Epub 2018 Mar 7.
3
Anti-aging pharmacology in cutaneous wound healing: effects of metformin, resveratrol, and rapamycin by local application.
TNF-α 预处理的外泌体对树突状细胞的抑制作用通过 miR-146a-5p/TXNIP/NLRP3 轴加速 2 型糖尿病伤口愈合
Int J Nanomedicine. 2025 Aug 15;20:9963-9980. doi: 10.2147/IJN.S522994. eCollection 2025.
4
Advances in the Role of Stem Cell-Derived Exosomes in Diabetic Foot Wound Healing.干细胞衍生外泌体在糖尿病足伤口愈合中的作用进展
Diabetes Metab Syndr Obes. 2025 Aug 9;18:2767-2781. doi: 10.2147/DMSO.S521095. eCollection 2025.
5
Healing of tendon-related diseases: insights from macrophage regulation.肌腱相关疾病的愈合:巨噬细胞调节的见解
Mil Med Res. 2025 Aug 4;12(1):45. doi: 10.1186/s40779-025-00635-x.
6
Enhancement of Oral Mucosal Regeneration Using Human Exosomal Therapy in SD Rats.在SD大鼠中使用人外泌体疗法增强口腔黏膜再生
Biomedicines. 2025 Jul 21;13(7):1785. doi: 10.3390/biomedicines13071785.
7
Towards Extracellular Vesicles in the Treatment of Epidermolysis Bullosa.走向细胞外囊泡治疗大疱性表皮松解症
Bioengineering (Basel). 2025 May 27;12(6):574. doi: 10.3390/bioengineering12060574.
8
Isolation methods of exosomes derived from dental stem cells.从牙源性干细胞中提取外泌体的分离方法。
Int J Oral Sci. 2025 Jun 16;17(1):50. doi: 10.1038/s41368-025-00370-y.
9
Enhanced engraftment and immunomodulatory effects of integrin alpha-2-overexpressing mesenchymal stromal cells in lipopolysaccharide-induced acute lung injury.整合素α-2过表达间充质基质细胞在脂多糖诱导的急性肺损伤中的植入增强及免疫调节作用
Stem Cell Res Ther. 2025 Jun 3;16(1):286. doi: 10.1186/s13287-025-04423-1.
10
The Role of Macrophages in Implementing the Effects of Secretome of Mesenchymal Stromal Cells in the Spermatogonial Stem Cell Niche.巨噬细胞在间充质基质细胞分泌组对精原干细胞微环境发挥作用中的角色
Sovrem Tekhnologii Med. 2025;17(2):37-45. doi: 10.17691/stm2025.17.2.04. Epub 2025 Apr 30.
皮肤创伤愈合中的抗衰老药理学:局部应用二甲双胍、白藜芦醇和雷帕霉素的效果。
Aging Cell. 2017 Oct;16(5):1083-1093. doi: 10.1111/acel.12635. Epub 2017 Jul 5.
4
Inflammation and Cancer: Extra- and Intracellular Determinants of Tumor-Associated Macrophages as Tumor Promoters.炎症与癌症:肿瘤相关巨噬细胞作为肿瘤促进因子的细胞外和细胞内决定因素
Mediators Inflamm. 2017;2017:9294018. doi: 10.1155/2017/9294018. Epub 2017 Jan 18.
5
MiRNA-Mediated Macrophage Polarization and its Potential Role in the Regulation of Inflammatory Response.微小RNA介导的巨噬细胞极化及其在炎症反应调节中的潜在作用。
Shock. 2016 Aug;46(2):122-31. doi: 10.1097/SHK.0000000000000604.
6
LPS-preconditioned mesenchymal stromal cells modify macrophage polarization for resolution of chronic inflammation via exosome-shuttled let-7b.脂多糖预处理的间充质基质细胞通过外泌体转运的let-7b改变巨噬细胞极化以解决慢性炎症。
J Transl Med. 2015 Sep 19;13:308. doi: 10.1186/s12967-015-0642-6.
7
MSC Transplantation Improves Osteopenia via Epigenetic Regulation of Notch Signaling in Lupus.间充质干细胞移植通过对狼疮中Notch信号通路的表观遗传调控改善骨质减少。
Cell Metab. 2015 Oct 6;22(4):606-18. doi: 10.1016/j.cmet.2015.08.018. Epub 2015 Sep 10.
8
Exosomes released from human induced pluripotent stem cells-derived MSCs facilitate cutaneous wound healing by promoting collagen synthesis and angiogenesis.人诱导多能干细胞来源的间充质干细胞释放的外泌体通过促进胶原蛋白合成和血管生成来促进皮肤伤口愈合。
J Transl Med. 2015 Feb 1;13:49. doi: 10.1186/s12967-015-0417-0.
9
HucMSC-Exosome Mediated-Wnt4 Signaling Is Required for Cutaneous Wound Healing.外泌体介导的 HucMSC-Wnt4 信号通路在皮肤创伤愈合中起关键作用。
Stem Cells. 2015 Jul;33(7):2158-68. doi: 10.1002/stem.1771. Epub 2015 May 13.
10
Mesenchymal stem cells prevent hypertrophic scar formation via inflammatory regulation when undergoing apoptosis.间充质干细胞在凋亡时通过炎症调节防止肥厚性瘢痕形成。
J Invest Dermatol. 2014 Oct;134(10):2648-2657. doi: 10.1038/jid.2014.169. Epub 2014 Apr 8.