• 文献检索
  • 文档翻译
  • 深度研究
  • 学术资讯
  • Suppr Zotero 插件Zotero 插件
  • 邀请有礼
  • 套餐&价格
  • 历史记录
应用&插件
Suppr Zotero 插件Zotero 插件浏览器插件Mac 客户端Windows 客户端微信小程序
定价
高级版会员购买积分包购买API积分包
服务
文献检索文档翻译深度研究API 文档MCP 服务
关于我们
关于 Suppr公司介绍联系我们用户协议隐私条款
关注我们

Suppr 超能文献

核心技术专利:CN118964589B侵权必究
粤ICP备2023148730 号-1Suppr @ 2026

文献检索

告别复杂PubMed语法,用中文像聊天一样搜索,搜遍4000万医学文献。AI智能推荐,让科研检索更轻松。

立即免费搜索

文件翻译

保留排版,准确专业,支持PDF/Word/PPT等文件格式,支持 12+语言互译。

免费翻译文档

深度研究

AI帮你快速写综述,25分钟生成高质量综述,智能提取关键信息,辅助科研写作。

立即免费体验

C₁₈H₁₇NO₆ 通过 PI3K/AKT 信号通路抑制人 MNNG 骨肉瘤细胞的侵袭和迁移。

C₁₈H₁₇NO₆ Inhibits Invasion and Migration of Human MNNG Osteosarcoma Cells via the PI3K/AKT Signaling Pathway.

机构信息

Stomatology Hospital Affiliated to Kunming Medical University, Kunming, Yunnan, China (mainland).

Yan'an Hospital Affiliated to Kunming Medical University, Kunming, Yunnan, China (mainland).

出版信息

Med Sci Monit. 2019 Oct 7;25:7527-7537. doi: 10.12659/MSM.918431.

DOI:10.12659/MSM.918431
PMID:31589596
原文链接:https://pmc.ncbi.nlm.nih.gov/articles/PMC6792516/
Abstract

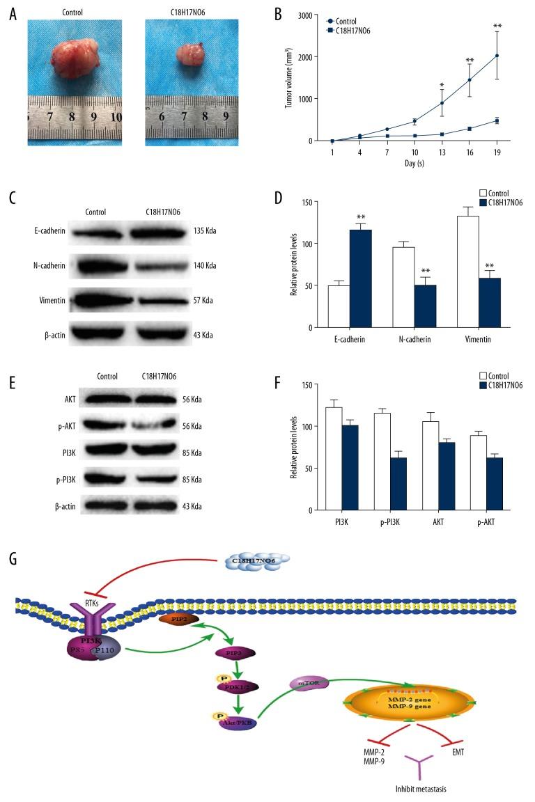
BACKGROUND Osteosarcoma (OS) is a highly aggressive, metastatic bone tumor with a poor prognosis, and occurs more commonly in children and adolescents. Therefore, new drugs and treatments are urgently needed. In this study, we investigated the effect and potential mechanisms of C₁₈H₁₇NO₆ on osteosarcoma cells. MATERIAL AND METHODS Human MNNG osteosarcoma cells were treated with different concentrations of C₁₈H₁₇NO₆. The proliferation of the MNNG cells was examined via CCK-8 assay. Cell migration and invasion were tested via wound-healing assay and Transwell migration and invasion assays. ELISA was used to detect MMP-2, MMP-9, and VEGF secretion. Finally, Western blotting and qRT-PCR were used to detect protein and mRNA expressions, respectively. RESULTS C₁₈H₁₇NO₆ inhibited MNNG proliferation in a dose- and time-dependent manner and inhibited MMP-2, MMP-9, and VEGF secretion. C₁₈H₁₇NO₆ treatment significantly downregulated N-cadherin and Vimentin expression levels and upregulated E-cadherin expression levels in vitro and in vivo. C₁₈H₁₇NO₆ inhibited tumor growth in a MNNG xenograft. We also found that C₁₈H₁₇NO₆ can significantly reduce the phosphorylation of the PI3K/AKT signaling pathway in vivo and in vitro. However, 740Y-P (a PI3K agonist) had the opposite effect on proliferation, migration and invasion of MNNG cells treated with C₁₈H₁₇NO₆. LY294002 (a PI3K inhibitor) downregulated p-PI3K and p-AKT could mimic the inhibitory effect of C₁₈H₁₇NO₆. CONCLUSIONS Our results suggest that C₁₈H₁₇NO₆ can inhibit human MNNG osteosarcoma cell invasion and migration via the PI3K/AKT signaling pathway both in vivo and in vitro. C₁₈H₁₇NO₆ may be a highly effective and low-toxicity natural drug for the prevention or treatment of OS.

摘要

背景

骨肉瘤(OS)是一种高度侵袭性、转移性骨肿瘤,预后不良,多见于儿童和青少年。因此,急需新的药物和治疗方法。本研究旨在探讨 C₁₈H₁₇NO₆ 对骨肉瘤细胞的作用及潜在机制。

材料和方法

用人 MNNG 骨肉瘤细胞,用不同浓度的 C₁₈H₁₇NO₆ 处理。通过 CCK-8 法检测 MNNG 细胞的增殖。通过划痕愈合试验和 Transwell 迁移和侵袭试验检测细胞迁移和侵袭。ELISA 法检测 MMP-2、MMP-9 和 VEGF 的分泌。最后,通过 Western blot 和 qRT-PCR 分别检测蛋白和 mRNA 的表达。

结果

C₁₈H₁₇NO₆ 呈剂量和时间依赖性抑制 MNNG 增殖,并抑制 MMP-2、MMP-9 和 VEGF 的分泌。C₁₈H₁₇NO₆ 处理显著下调体外和体内 N-钙粘蛋白和波形蛋白的表达水平,上调 E-钙粘蛋白的表达水平。C₁₈H₁₇NO₆ 抑制 MNNG 异种移植瘤的生长。我们还发现,C₁₈H₁₇NO₆ 可以显著降低体内和体外 PI3K/AKT 信号通路的磷酸化。然而,740Y-P(一种 PI3K 激动剂)对 C₁₈H₁₇NO₆ 处理的 MNNG 细胞的增殖、迁移和侵袭有相反的影响。LY294002(一种 PI3K 抑制剂)下调 p-PI3K 和 p-AKT 可以模拟 C₁₈H₁₇NO₆ 的抑制作用。

结论

我们的结果表明,C₁₈H₁₇NO₆ 可以通过体内和体外的 PI3K/AKT 信号通路抑制人 MNNG 骨肉瘤细胞的侵袭和迁移。C₁₈H₁₇NO₆ 可能是一种高效低毒的天然药物,可用于预防或治疗 OS。

https://cdn.ncbi.nlm.nih.gov/pmc/blobs/5975/6792516/508a20ba7f8b/medscimonit-25-7527-g004.jpg
https://cdn.ncbi.nlm.nih.gov/pmc/blobs/5975/6792516/6a435f13b7d1/medscimonit-25-7527-g001.jpg
https://cdn.ncbi.nlm.nih.gov/pmc/blobs/5975/6792516/10ba1cf7b654/medscimonit-25-7527-g002.jpg
https://cdn.ncbi.nlm.nih.gov/pmc/blobs/5975/6792516/e001388c25a2/medscimonit-25-7527-g003.jpg
https://cdn.ncbi.nlm.nih.gov/pmc/blobs/5975/6792516/508a20ba7f8b/medscimonit-25-7527-g004.jpg
https://cdn.ncbi.nlm.nih.gov/pmc/blobs/5975/6792516/6a435f13b7d1/medscimonit-25-7527-g001.jpg
https://cdn.ncbi.nlm.nih.gov/pmc/blobs/5975/6792516/10ba1cf7b654/medscimonit-25-7527-g002.jpg
https://cdn.ncbi.nlm.nih.gov/pmc/blobs/5975/6792516/e001388c25a2/medscimonit-25-7527-g003.jpg
https://cdn.ncbi.nlm.nih.gov/pmc/blobs/5975/6792516/508a20ba7f8b/medscimonit-25-7527-g004.jpg

相似文献

1
C₁₈H₁₇NO₆ Inhibits Invasion and Migration of Human MNNG Osteosarcoma Cells via the PI3K/AKT Signaling Pathway.C₁₈H₁₇NO₆ 通过 PI3K/AKT 信号通路抑制人 MNNG 骨肉瘤细胞的侵袭和迁移。
Med Sci Monit. 2019 Oct 7;25:7527-7537. doi: 10.12659/MSM.918431.
2
Shikonin Inhibits the Migration and Invasion of Human Glioblastoma Cells by Targeting Phosphorylated β-Catenin and Phosphorylated PI3K/Akt: A Potential Mechanism for the Anti-Glioma Efficacy of a Traditional Chinese Herbal Medicine.紫草素通过靶向磷酸化β-连环蛋白和磷酸化PI3K/Akt抑制人胶质母细胞瘤细胞的迁移和侵袭:一种传统中药抗胶质瘤疗效的潜在机制。
Int J Mol Sci. 2015 Oct 9;16(10):23823-48. doi: 10.3390/ijms161023823.
3
Bisdemethoxycurcumin suppresses human osteosarcoma U‑2 OS cell migration and invasion via affecting the PI3K/Akt/NF‑κB, PI3K/Akt/GSK3β and MAPK signaling pathways .双去甲氧基姜黄素通过影响 PI3K/Akt/NF-κB、PI3K/Akt/GSK3β 和 MAPK 信号通路抑制人骨肉瘤 U-2 OS 细胞迁移和侵袭。
Oncol Rep. 2022 Dec;48(6). doi: 10.3892/or.2022.8425. Epub 2022 Oct 12.
4
Cinnamaldehyde Inhibits the Function of Osteosarcoma by Suppressing the Wnt/β-Catenin and PI3K/Akt Signaling Pathways.肉桂醛通过抑制 Wnt/β-连环蛋白和 PI3K/Akt 信号通路抑制骨肉瘤的功能。
Drug Des Devel Ther. 2020 Oct 30;14:4625-4637. doi: 10.2147/DDDT.S277160. eCollection 2020.
5
Luteolin inhibits proliferation and induces apoptosis of human melanoma cells in vivo and in vitro by suppressing MMP-2 and MMP-9 through the PI3K/AKT pathway.木樨草素通过抑制 PI3K/AKT 通路抑制 MMP-2 和 MMP-9,从而抑制体内和体外人黑色素瘤细胞的增殖并诱导其凋亡。
Food Funct. 2019 Feb 20;10(2):703-712. doi: 10.1039/c8fo02013b.
6
9-O-monoethyl succinate berberine effectively blocks the PI3K/AKT signaling pathway by targeting Wnt5a protein in inhibiting osteosarcoma growth.9-O-单乙基琥珀酸黄连素通过靶向 Wnt5a 蛋白抑制骨肉瘤生长,有效阻断 PI3K/AKT 信号通路。
Phytomedicine. 2024 Sep;132:155430. doi: 10.1016/j.phymed.2024.155430. Epub 2024 Feb 8.
7
Diallyl trisulfide regulates cell apoptosis and invasion in human osteosarcoma U2OS cells through regulating PI3K/AKT/GSK3β signaling pathway.二烯丙基三硫醚通过调节 PI3K/AKT/GSK3β 信号通路调控人骨肉瘤 U2OS 细胞凋亡和侵袭。
Histol Histopathol. 2020 Dec;35(12):1511-1520. doi: 10.14670/HH-18-299. Epub 2020 Dec 29.
8
LY404039 Inhibits Proliferation and Metastasis of Osteosarcoma Cells via PI3K Signaling Pathway.LY404039通过PI3K信号通路抑制骨肉瘤细胞的增殖和转移。
Ann Clin Lab Sci. 2019 May;49(3):291-296.
9
AIM2 inhibits the proliferation, invasion and migration, and promotes the apoptosis of osteosarcoma cells by inactivating the PI3K/AKT/mTOR signaling pathway.AIM2 通过抑制 PI3K/AKT/mTOR 信号通路抑制骨肉瘤细胞的增殖、侵袭和迁移,促进其凋亡。
Mol Med Rep. 2022 Feb;25(2). doi: 10.3892/mmr.2021.12569. Epub 2021 Dec 16.
10
Lapatinib alters the malignant phenotype of osteosarcoma cells via downregulation of the activity of the HER2-PI3K/AKT-FASN axis in vitro.拉帕替尼通过体外下调 HER2-PI3K/AKT-FASN 轴的活性改变骨肉瘤细胞的恶性表型。
Oncol Rep. 2014 Jan;31(1):328-34. doi: 10.3892/or.2013.2825. Epub 2013 Oct 29.

引用本文的文献

1
RPN1 promotes the proliferation and invasion of breast cancer cells by activating the PI3K/AKT/mTOR signaling pathway.RPN1通过激活PI3K/AKT/mTOR信号通路促进乳腺癌细胞的增殖和侵袭。
Discov Oncol. 2024 Feb 1;15(1):25. doi: 10.1007/s12672-024-00875-8.
2
Usenamine A triggers NLRP3/caspase-1/GSDMD-mediated pyroptosis in lung adenocarcinoma by targeting the DDX3X/SQSTM1 axis.乌司他丁 A 通过靶向 DDX3X/SQSTM1 轴触发肺腺癌中 NLRP3/半胱天冬酶-1/GSDMD 介导的细胞焦亡。
Aging (Albany NY). 2024 Jan 23;16(2):1663-1684. doi: 10.18632/aging.205450.
3
CircRNA-CIRH1A Promotes the Development of Osteosarcoma by Regulating PI3K/AKT and JAK2/STAT3 Signaling Pathways.

本文引用的文献

1
Anti-tumor efficacy of phellamurin in osteosarcoma cells: Involvement of the PI3K/AKT/mTOR pathway.苦柯皮素在骨肉瘤细胞中的抗肿瘤功效:涉及 PI3K/AKT/mTOR 通路。
Eur J Pharmacol. 2019 Sep 5;858:172477. doi: 10.1016/j.ejphar.2019.172477. Epub 2019 Jun 20.
2
High Expression of and Low Expression of are Associated with Metastasis and Recurrence of Osteosarcoma and Unfavorable Survival Outcomes of the Patients.[具体基因名称]的高表达和[具体基因名称]的低表达与骨肉瘤的转移和复发以及患者不良生存结果相关。
J Cancer. 2019 May 12;10(9):2091-2101. doi: 10.7150/jca.28480. eCollection 2019.
3
Tizanidine hydrochloride exhibits a cytotoxic effect on osteosarcoma cells through the PI3K/AKT signaling pathway.
环状 RNA-CIRH1A 通过调控 PI3K/AKT 和 JAK2/STAT3 信号通路促进骨肉瘤的发展。
Mol Biotechnol. 2024 Sep;66(9):2241-2253. doi: 10.1007/s12033-023-00812-0. Epub 2023 Aug 23.
4
Osthole exhibits an antitumor effect in retinoblastoma through inhibiting the PI3K/AKT/mTOR pathway via regulating the hsa_circ_0007534/miR-214-3p axis.蛇床子素通过调控hsa_circ_0007534/miR-214-3p轴抑制PI3K/AKT/mTOR通路,从而在视网膜母细胞瘤中发挥抗肿瘤作用。
Pharm Biol. 2022 Dec;60(1):417-426. doi: 10.1080/13880209.2022.2032206.
5
CircRNA Circ_0001721 Promotes the Progression of Osteosarcoma Through miR-372-3p/MAPK7 Axis.环状RNA Circ_0001721通过miR-372-3p/MAPK7轴促进骨肉瘤进展。
Cancer Manag Res. 2020 Sep 11;12:8287-8302. doi: 10.2147/CMAR.S244527. eCollection 2020.
盐酸替扎尼定通过PI3K/AKT信号通路对骨肉瘤细胞表现出细胞毒性作用。
J Int Med Res. 2019 Aug;47(8):3792-3802. doi: 10.1177/0300060519850395. Epub 2019 Jun 10.
4
Vascular endothelial growth factor expression as a biomarker of prognosis in patients with chondrosarcoma, Ewing's sarcoma and osteosarcoma. Current concepts.血管内皮生长因子表达作为软骨肉瘤、尤文肉瘤和骨肉瘤患者预后的生物标志物。当前观点。
J Biol Regul Homeost Agents. 2019 Mar-Apr;33(2 Suppl. 1):39-43. . XIX Congresso Nazionale S.I.C.O.O.P. Societa' Italiana Chirurghi Ortopedici Dell'ospedalita' Privata Accreditata.
5
Ampelopsin inhibits human glioma through inducing apoptosis and autophagy dependent on ROS generation and JNK pathway.蛇葡萄素通过诱导依赖 ROS 生成和 JNK 通路的细胞凋亡和自噬抑制人神经胶质瘤。
Biomed Pharmacother. 2019 Aug;116:108524. doi: 10.1016/j.biopha.2018.12.136. Epub 2019 May 17.
6
Effect of Compound Kushen Injection, a Natural Compound Mixture, and Its Identified Chemical Components on Migration and Invasion of Colon, Brain, and Breast Cancer Cell Lines.复方苦参注射液(一种天然化合物混合物)及其已鉴定化学成分对结肠癌细胞系、脑癌细胞系和乳腺癌细胞系迁移与侵袭的影响。
Front Oncol. 2019 Apr 26;9:314. doi: 10.3389/fonc.2019.00314. eCollection 2019.
7
Downregulation of IQGAP1 inhibits epithelial-mesenchymal transition via the HIF1α/VEGF-A signaling pathway in gastric cancer.IQGAP1 的下调通过 HIF1α/VEGF-A 信号通路抑制胃癌中的上皮-间质转化。
J Cell Biochem. 2019 Sep;120(9):15790-15799. doi: 10.1002/jcb.28849. Epub 2019 May 15.
8
Hypoxia-inducible factor-1α induces CX3CR1 expression and promotes the epithelial to mesenchymal transition (EMT) in ovarian cancer cells.缺氧诱导因子-1α诱导 CX3CR1 的表达,并促进卵巢癌细胞的上皮间质转化(EMT)。
J Ovarian Res. 2019 May 10;12(1):42. doi: 10.1186/s13048-019-0517-1.
9
Consequences of EMT-Driven Changes in the Immune Microenvironment of Breast Cancer and Therapeutic Response of Cancer Cells.上皮-间质转化驱动的乳腺癌免疫微环境变化及癌细胞的治疗反应的后果
J Clin Med. 2019 May 9;8(5):642. doi: 10.3390/jcm8050642.
10
Anti-EMT properties of CoQ0 attributed to PI3K/AKT/NFKB/MMP-9 signaling pathway through ROS-mediated apoptosis.通过 ROS 介导的凋亡,CoQ0 的抗 EMT 特性归因于 PI3K/AKT/NFKB/MMP-9 信号通路。
J Exp Clin Cancer Res. 2019 May 8;38(1):186. doi: 10.1186/s13046-019-1196-x.