Suppr超能文献

环状 RNA-CIRH1A 通过调控 PI3K/AKT 和 JAK2/STAT3 信号通路促进骨肉瘤的发展。

CircRNA-CIRH1A Promotes the Development of Osteosarcoma by Regulating PI3K/AKT and JAK2/STAT3 Signaling Pathways.

机构信息

Department of Thoracic and Bone-Soft Tissue Surgery, Hubei Cancer Hospital, Tongji Medical College, HuaZhong University of Science and Technology, Wuhan, 430079, China.

Department of Orthopedics, Fuyang Traditional Chinese Medicine Orthopedics Hospital, Hangzhou, 311400, Zhejiang, China.

出版信息

Mol Biotechnol. 2024 Sep;66(9):2241-2253. doi: 10.1007/s12033-023-00812-0. Epub 2023 Aug 23.

Abstract

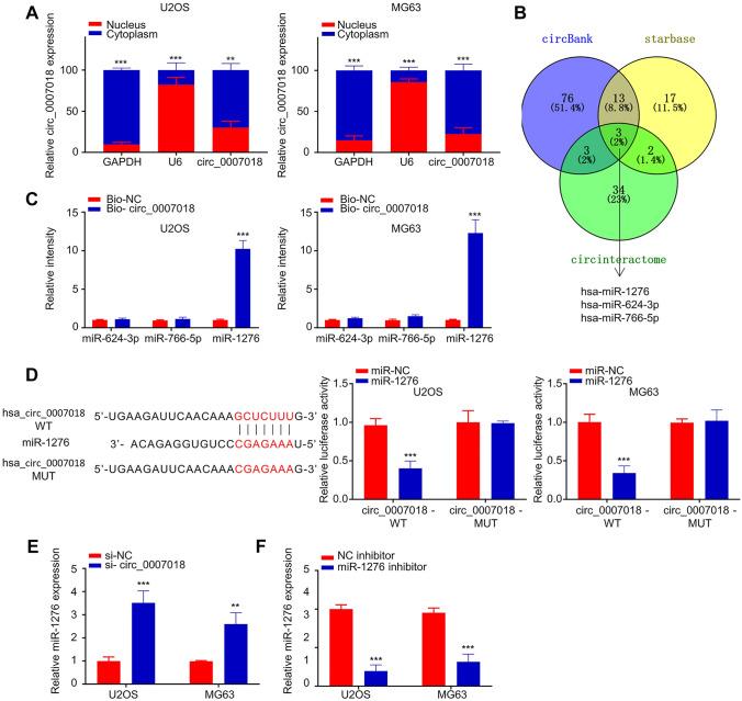
Osteogenic sarcoma (OS), one of the mesenchymal tumors with a high degree of malignancy, mainly occurs in the metaphysis of the long bones and around the knee joints in children and adolescents. The poor diagnosis in patients with OS can be attributed to the lack of early clinical symptoms, although the growth of tumor mass gradually results in severe pain and systemic symptoms. The mechanisms underlying the pathogenesis of OS are not fully understood. Thus, identifying early diagnostic biomarkers and novel targets involved in the progression of OS is of critical significance in the management of OS. CircRNA is a class of non-coding RNAs characterized by the close-loop structure and increased stability, which are implicated in the regulation of cell proliferation, differentiation, migration, and apoptosis. Moreover, circRNAs also play significant roles in aging and chronic disorders, such as cancer and cardiovascular diseases. Accordingly, we reported the upregulation of circRNA-CIRH1A in OS tissues and cell lines. Silencing circRNA-CIRH1A in OS cell lines (U2OS, HOS, Saos-2, and MG-63) could inhibit the cell proliferation, invasion, migration, and apoptosis, which was also validated in xenograft tumorigenesis mouse model. We further demonstrated that circRNA-CIRH1A sponged miR-1276, which subsequently disrupted the effect of miR-1276 on PI3K/AKT and JAK2/STAT3 signaling pathways. Together, our study revealed the oncogenic role of circRNA-CIRH1A in OS, and identified miR-1276/ PI3K-AKT and JAK2-STAT3 signaling axis as the key downstream mediators of circRNA-CIRH1A.

摘要

成骨肉瘤(OS)是一种恶性程度较高的间叶组织肿瘤,主要发生在儿童和青少年长骨的干骺端和膝关节周围。OS 患者诊断不佳的原因可能是缺乏早期临床症状,尽管肿瘤逐渐生长导致严重疼痛和全身症状。OS 发病机制尚不完全清楚。因此,确定 OS 进展中涉及的早期诊断生物标志物和新型靶点对于 OS 的管理具有重要意义。circRNA 是一类具有闭合环结构和增加稳定性的非编码 RNA,参与细胞增殖、分化、迁移和凋亡的调节。此外,circRNA 还在衰老和慢性疾病(如癌症和心血管疾病)中发挥重要作用。因此,我们报道了 OS 组织和细胞系中 circRNA-CIRH1A 的上调。在 OS 细胞系(U2OS、HOS、Saos-2 和 MG-63)中沉默 circRNA-CIRH1A 可抑制细胞增殖、侵袭、迁移和凋亡,这在异种移植肿瘤生成小鼠模型中也得到了验证。我们进一步证明 circRNA-CIRH1A 可作为 miR-1276 的海绵体,从而破坏 miR-1276 对 PI3K/AKT 和 JAK2/STAT3 信号通路的影响。总之,我们的研究揭示了 circRNA-CIRH1A 在 OS 中的致癌作用,并确定了 miR-1276/PI3K-AKT 和 JAK2-STAT3 信号轴作为 circRNA-CIRH1A 的关键下游介质。

https://cdn.ncbi.nlm.nih.gov/pmc/blobs/65d3/11424664/4ad8b670fcb1/12033_2023_812_Fig1_HTML.jpg

文献检索

告别复杂PubMed语法,用中文像聊天一样搜索,搜遍4000万医学文献。AI智能推荐,让科研检索更轻松。

立即免费搜索

文件翻译

保留排版,准确专业,支持PDF/Word/PPT等文件格式,支持 12+语言互译。

免费翻译文档

深度研究

AI帮你快速写综述,25分钟生成高质量综述,智能提取关键信息,辅助科研写作。

立即免费体验