Institute of Human Virology, Key Laboratory of Tropical Disease Control of Ministry of Education, Zhongshan School of Medicine, Sun Yat-sen University, Guangzhou, China.
Department of General Surgery, Guangzhou First People's Hospital, The Second Affiliated Hospital, South China University of Technology, Guangzhou, China.
mBio. 2019 Oct 8;10(5):e02121-19. doi: 10.1128/mBio.02121-19.
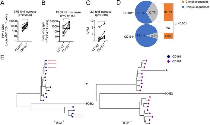
The presence of an extremely stable latent reservoir of HIV-1 is the major obstacle to eradication, despite effective antiretroviral therapy (ART). Recent studies have shown that clonal expansion of latently infected cells without viral reactivation is an important phenomenon that maintains the long-term stability of the reservoir, yet its underlying mechanism remains unclear. Here we report that a subset of CD4 T cells, characterized by CD161 expression on the surface, is highly permissive for HIV-1 infection. These cells possess a significantly higher survival and proliferative capacity than their CD161-negative counterparts. More importantly, we found that these cells harbor HIV-1 DNA and replication-competent latent viruses at a significantly higher frequency. By using massive single-genome proviral sequencing from ART-suppressed individuals, we confirm that CD161 CD4 T cells contain remarkably more identical proviral sequences, indicating clonal expansion of the viral genome in these cells. Taking the results together, our study identifies infected CD161 CD4 T cells to be a critical force driving the clonal expansion of the HIV-1 latent reservoir, providing a novel mechanism for the long-term stability of HIV-1 latency. The latent reservoir continues to be the major obstacle to curing HIV-1 infection. The clonal expansion of latently infected cells adds another layer maintaining the long-term stability of the reservoir, but its mechanism remains unclear. Here, we report that CD161 CD4 T cells serve as an important compartment of the HIV-1 latent reservoir and contain a significant amount of clonally expanded proviruses. In our study, we describe a feasible strategy that may reduce the size of the latent reservoir to a certain extent by counterbalancing the repopulation and dissemination of latently infected cells.
HIV-1 潜伏库的存在是根除的主要障碍,尽管有有效的抗逆转录病毒疗法(ART)。最近的研究表明,潜伏感染细胞的克隆扩增而没有病毒重新激活是维持库长期稳定性的一个重要现象,但它的潜在机制尚不清楚。在这里,我们报告说,CD4 T 细胞的一个亚群,其表面表达 CD161,对 HIV-1 感染高度许可。这些细胞具有比其 CD161 阴性对应物更高的生存和增殖能力。更重要的是,我们发现这些细胞以更高的频率携带 HIV-1 DNA 和复制能力的潜伏病毒。通过使用来自接受 ART 抑制的个体的大规模单基因组前病毒测序,我们证实 CD161 CD4 T 细胞含有明显更多相同的前病毒序列,表明这些细胞中的病毒基因组发生了克隆扩增。综上所述,我们的研究确定感染的 CD161 CD4 T 细胞是驱动 HIV-1 潜伏库克隆扩增的关键力量,为 HIV-1 潜伏的长期稳定性提供了新的机制。潜伏库仍然是治愈 HIV-1 感染的主要障碍。潜伏感染细胞的克隆扩增增加了维持库长期稳定性的另一层,但它的机制尚不清楚。在这里,我们报告 CD161 CD4 T 细胞作为 HIV-1 潜伏库的一个重要隔室,并且包含大量克隆扩增的前病毒。在我们的研究中,我们描述了一种可行的策略,通过平衡潜伏感染细胞的再群体化和传播,可能在一定程度上减少潜伏库的大小。