Department of Microbial Infection and Immunity, College of Medicine, Ohio State University, Columbus, OH, United States.
Department of Mathematics and Statistics, Northern Kentucky University, KY, Highland Heights, KY, United States.
Front Immunol. 2023 Aug 21;14:1201677. doi: 10.3389/fimmu.2023.1201677. eCollection 2023.
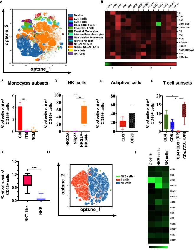
HIV-infected patients are at higher risk of developing oral mucosal infection and Epstein-Barr virus (EBV)-associated B cell malignancies. However, the potential role of oral immunity in the pathogenesis of oral lesions is unknown. Tonsils are oral-pharyngeal mucosal-associated lymphoid tissues that play an important role in oral mucosal immunity. In this study, we investigated the changes of innate and adaptive immune cells in macaque tonsils during chronic SIV infection. We found significantly higher frequencies of classical monocytes, CD3+CD56+ (NKT-like) cells, CD3CD4CD8 (DP), and CD161 CD4 T cells in tonsils from chronic infected compared to naïve animals. On the contrary, intermediate monocytes and CD3CD4CD8 (DN) cells were lower in chronic SIV-infected macaques. We further confirmed a recently described small B-cell subset, NKB cells, were higher during chronic infection. Furthermore, both adaptive and innate cells showed significantly higher TNF-α and cytotoxic marker CD107a, while IL-22 production was significantly reduced in innate and adaptive immune cells in chronic SIV-infected animals. A dramatic reduction of IFN-γ production by innate immune cells might indicate enhanced susceptibility to EBV infection and potential transformation of B cells in the tonsils. In summary, our observation shows that the SIV-associated immune responses are distinct in the tonsils compared to other mucosal tissues. Our data extends our understanding of the oral innate immune system during SIV infection and could aid future studies in evaluating the role of tonsillar immune cells during HIV-associated oral mucosal infections.
HIV 感染患者发生口腔黏膜感染和 Epstein-Barr 病毒(EBV)相关 B 细胞恶性肿瘤的风险较高。然而,口腔免疫在口腔病变发病机制中的潜在作用尚不清楚。扁桃体是口腔咽黏膜相关淋巴组织,在口腔黏膜免疫中发挥重要作用。在这项研究中,我们研究了慢性 SIV 感染期间恒河猴扁桃体固有和适应性免疫细胞的变化。我们发现,与未感染的动物相比,慢性感染动物的扁桃体中经典单核细胞、CD3+CD56+(NKT 样)细胞、CD3CD4CD8(DP)和 CD161+CD4+T 细胞的频率显著升高。相反,中间单核细胞和 CD3CD4CD8(DN)细胞在慢性 SIV 感染的猕猴中减少。我们进一步证实了最近描述的小 B 细胞亚群 NKB 细胞在慢性感染期间更高。此外,适应性和固有细胞的 TNF-α和细胞毒性标志物 CD107a 均显著升高,而慢性 SIV 感染动物的固有和适应性免疫细胞中 IL-22 的产生显著降低。固有免疫细胞 IFN-γ产生的急剧减少可能表明对 EBV 感染的易感性增加,以及扁桃体 B 细胞的潜在转化。总之,我们的观察结果表明,与其他黏膜组织相比,SIV 相关免疫反应在扁桃体中是不同的。我们的数据扩展了对 SIV 感染期间口腔固有免疫系统的理解,并有助于未来研究评估扁桃体免疫细胞在 HIV 相关口腔黏膜感染中的作用。