• 文献检索
  • 文档翻译
  • 深度研究
  • 学术资讯
  • Suppr Zotero 插件Zotero 插件
  • 邀请有礼
  • 套餐&价格
  • 历史记录
应用&插件
Suppr Zotero 插件Zotero 插件浏览器插件Mac 客户端Windows 客户端微信小程序
定价
高级版会员购买积分包购买API积分包
服务
文献检索文档翻译深度研究API 文档MCP 服务
关于我们
关于 Suppr公司介绍联系我们用户协议隐私条款
关注我们

Suppr 超能文献

核心技术专利:CN118964589B侵权必究
粤ICP备2023148730 号-1Suppr @ 2026

文献检索

告别复杂PubMed语法,用中文像聊天一样搜索,搜遍4000万医学文献。AI智能推荐,让科研检索更轻松。

立即免费搜索

文件翻译

保留排版,准确专业,支持PDF/Word/PPT等文件格式,支持 12+语言互译。

免费翻译文档

深度研究

AI帮你快速写综述,25分钟生成高质量综述,智能提取关键信息,辅助科研写作。

立即免费体验

羽衣甘蓝对冷藏和 UV-A 联合处理的生理和代谢组响应。

Physiological and Metabolomic Responses of Kale to Combined Chilling and UV-A Treatment.

机构信息

Division of Animal, Horticultural and Food Science, Chungbuk National University, Cheongju 28644, Korea.

Brain Korea 21 Center for Bio-Resource Development, Chungbuk National University, Cheongju 28644, Korea.

出版信息

Int J Mol Sci. 2019 Oct 8;20(19):4950. doi: 10.3390/ijms20194950.

DOI:10.3390/ijms20194950
PMID:31597250
原文链接:https://pmc.ncbi.nlm.nih.gov/articles/PMC6801958/
Abstract

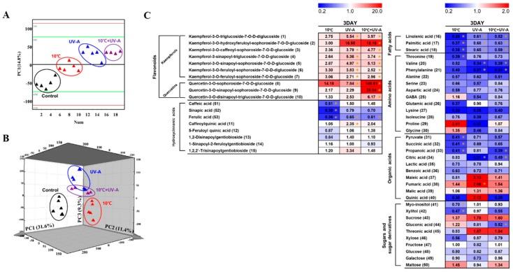
Short-term abiotic stress treatment before harvest can enhance the quality of horticultural crops cultivated in controlled environments. Here, we investigated the effects of combined chilling and UV-A treatment on the accumulation of phenolic compounds in kale ( var. ). Five-week-old plants were subjected to combined treatments (10 °C plus UV-A LED radiation at 30.3 W/m) for 3-days, as well as single treatments (4 °C, 10 °C, or UV-A LED radiation). The growth parameters and photosynthetic rates of plants under the combined treatment were similar to those of the control, whereas UV-A treatment alone significantly increased these parameters. Maximum quantum yield () decreased and HO increased in response to UV-A and combined treatments, implying that these treatments induced stress in kale. The total phenolic contents after 2- and 3-days of combined treatment and 1-day of recovery were 40%, 60%, and 50% higher than those of the control, respectively, and the phenylalanine ammonia-lyase activity also increased. Principal component analysis suggested that stress type and period determine the changes in secondary metabolites. Three days of combined stress treatment followed by 2-days of recovery increased the contents of quercetin derivatives. Therefore, combined chilling and UV-A treatment could improve the phenolic contents of leafy vegetables such as kale, without growth inhibition.

摘要

短期非生物胁迫处理在收获前可以提高在受控环境中种植的园艺作物的品质。在这里,我们研究了冷藏和 UV-A 联合处理对羽衣甘蓝( var. )中酚类化合物积累的影响。五周龄的植物接受了为期 3 天的联合处理(10°C 加 30.3 W/m 的 UV-A LED 辐射),以及单一处理(4°C、10°C 或 UV-A LED 辐射)。与对照相比,联合处理下植物的生长参数和光合速率相似,而单独的 UV-A 处理显著增加了这些参数。UV-A 和联合处理会导致最大量子产量()下降和 HO 增加,表明这些处理诱导了羽衣甘蓝的应激。与对照相比,联合处理 2 天和 3 天以及恢复 1 天后的总酚含量分别提高了 40%、60%和 50%,苯丙氨酸解氨酶活性也增加了。主成分分析表明,胁迫类型和时间决定了次生代谢物的变化。3 天的联合胁迫处理后再恢复 2 天可以增加槲皮素衍生物的含量。因此,冷藏和 UV-A 的联合处理可以在不抑制生长的情况下提高羽衣甘蓝等叶菜类蔬菜的酚类含量。

https://cdn.ncbi.nlm.nih.gov/pmc/blobs/6ad1/6801958/46cd18df80c1/ijms-20-04950-g006.jpg
https://cdn.ncbi.nlm.nih.gov/pmc/blobs/6ad1/6801958/6c909078faca/ijms-20-04950-g001.jpg
https://cdn.ncbi.nlm.nih.gov/pmc/blobs/6ad1/6801958/f7169097f581/ijms-20-04950-g002.jpg
https://cdn.ncbi.nlm.nih.gov/pmc/blobs/6ad1/6801958/1f423b69540a/ijms-20-04950-g003.jpg
https://cdn.ncbi.nlm.nih.gov/pmc/blobs/6ad1/6801958/f94f3d5afc73/ijms-20-04950-g004.jpg
https://cdn.ncbi.nlm.nih.gov/pmc/blobs/6ad1/6801958/ce5f7c89078c/ijms-20-04950-g005.jpg
https://cdn.ncbi.nlm.nih.gov/pmc/blobs/6ad1/6801958/46cd18df80c1/ijms-20-04950-g006.jpg
https://cdn.ncbi.nlm.nih.gov/pmc/blobs/6ad1/6801958/6c909078faca/ijms-20-04950-g001.jpg
https://cdn.ncbi.nlm.nih.gov/pmc/blobs/6ad1/6801958/f7169097f581/ijms-20-04950-g002.jpg
https://cdn.ncbi.nlm.nih.gov/pmc/blobs/6ad1/6801958/1f423b69540a/ijms-20-04950-g003.jpg
https://cdn.ncbi.nlm.nih.gov/pmc/blobs/6ad1/6801958/f94f3d5afc73/ijms-20-04950-g004.jpg
https://cdn.ncbi.nlm.nih.gov/pmc/blobs/6ad1/6801958/ce5f7c89078c/ijms-20-04950-g005.jpg
https://cdn.ncbi.nlm.nih.gov/pmc/blobs/6ad1/6801958/46cd18df80c1/ijms-20-04950-g006.jpg

相似文献

1
Physiological and Metabolomic Responses of Kale to Combined Chilling and UV-A Treatment.羽衣甘蓝对冷藏和 UV-A 联合处理的生理和代谢组响应。
Int J Mol Sci. 2019 Oct 8;20(19):4950. doi: 10.3390/ijms20194950.
2
Spatial and Temporal Bioactive Compound Contents and Chlorophyll Fluorescence of Kale (Brassica oleracea L.) Under UV-B Exposure Near Harvest Time in Controlled Environments.临近收获期时,在可控环境中经 UV-B 辐射后,羽衣甘蓝(Brassica oleracea L.)的空间和时间生物活性化合物含量及叶绿素荧光
Photochem Photobiol. 2020 Jul;96(4):845-852. doi: 10.1111/php.13237. Epub 2020 Apr 20.
3
Quantitative Analysis of UV-B Radiation Interception in 3D Plant Structures and Intraindividual Distribution of Phenolic Contents.三维植物结构中紫外线-B 辐射的拦截及其酚类物质的个体内分布的定量分析。
Int J Mol Sci. 2021 Mar 7;22(5):2701. doi: 10.3390/ijms22052701.
4
Low and moderate photosynthetically active radiation affects the flavonol glycosides and hydroxycinnamic acid derivatives in kale (Brassica oleracea var. sabellica) dependent on two low temperatures.低强度和中等强度的光合有效辐射会影响羽衣甘蓝(甘蓝变种. sabellica)中类黄酮糖苷和羟基肉桂酸衍生物,这取决于两种低温。
Plant Physiol Biochem. 2013 Nov;72:161-8. doi: 10.1016/j.plaphy.2013.04.002. Epub 2013 Apr 17.
5
Short-Term Ultraviolet (UV)-A Light-Emitting Diode (LED) Radiation Improves Biomass and Bioactive Compounds of Kale.短期紫外线-A发光二极管辐射可提高羽衣甘蓝的生物量和生物活性化合物含量。
Front Plant Sci. 2019 Aug 20;10:1042. doi: 10.3389/fpls.2019.01042. eCollection 2019.
6
Effects of Pre-Harvest Supplemental UV-A Light on Growth and Quality of Chinese Kale.采前补充 UV-A 光对芥蓝生长和品质的影响。
Molecules. 2022 Nov 11;27(22):7763. doi: 10.3390/molecules27227763.
7
Optimal Duration of Drought Stress Near Harvest for Promoting Bioactive Compounds and Antioxidant Capacity in Kale with or without UV-B Radiation in Plant Factories.在植物工厂中,研究有或无UV-B辐射条件下,接近收获期时干旱胁迫的最佳持续时间对羽衣甘蓝生物活性化合物和抗氧化能力的影响
Plants (Basel). 2020 Mar 1;9(3):295. doi: 10.3390/plants9030295.
8
Interaction of moderate UV-B exposure and temperature on the formation of structurally different flavonol glycosides and hydroxycinnamic acid derivatives in kale (Brassica oleracea var. sabellica).中波紫外线辐射与温度对羽衣甘蓝(芸薹属芸薹种)中结构不同的类黄酮糖苷和羟基肉桂酸衍生物形成的相互作用。
J Agric Food Chem. 2014 May 7;62(18):4054-62. doi: 10.1021/jf4054066. Epub 2014 Apr 23.
9
Structurally different flavonol glycosides and hydroxycinnamic acid derivatives respond differently to moderate UV-B radiation exposure.结构不同的类黄酮糖苷和羟基肉桂酸衍生物对中等强度的 UV-B 辐射暴露的反应不同。
Physiol Plant. 2012 Aug;145(4):582-93. doi: 10.1111/j.1399-3054.2012.01567.x. Epub 2012 Feb 1.
10
Climate Stressors on Growth, Yield, and Functional Biochemistry of two Species, Kale and Mustard.气候压力对羽衣甘蓝和芥菜这两种作物生长、产量及功能生物化学的影响
Life (Basel). 2022 Oct 6;12(10):1546. doi: 10.3390/life12101546.

引用本文的文献

1
Surviving a Double-Edged Sword: Response of Horticultural Crops to Multiple Abiotic Stressors.在双重压力下幸存:园艺作物对多种非生物胁迫的响应。
Int J Mol Sci. 2024 May 10;25(10):5199. doi: 10.3390/ijms25105199.
2
Insights on the enhancement of chilling tolerance in Rice through over-expression and knock-out studies of OsRBCS3.通过对水稻OsRBCS3进行过表达和基因敲除研究来提高水稻耐冷性的见解
Plant Signal Behav. 2024 Dec 31;19(1):2318514. doi: 10.1080/15592324.2024.2318514. Epub 2024 Feb 20.
3
Coping with the cold: unveiling cryoprotectants, molecular signaling pathways, and strategies for cold stress resilience.

本文引用的文献

1
The role of active oxygen in the response of plants to water deficit and desiccation.活性氧在植物对水分亏缺和干燥的响应中的作用。
New Phytol. 1993 Sep;125(1):27-58. doi: 10.1111/j.1469-8137.1993.tb03863.x.
2
Short-Term Ultraviolet (UV)-A Light-Emitting Diode (LED) Radiation Improves Biomass and Bioactive Compounds of Kale.短期紫外线-A发光二极管辐射可提高羽衣甘蓝的生物量和生物活性化合物含量。
Front Plant Sci. 2019 Aug 20;10:1042. doi: 10.3389/fpls.2019.01042. eCollection 2019.
3
Measurement of metabolite variations and analysis of related gene expression in Chinese liquorice (Glycyrrhiza uralensis) plants under UV-B irradiation.
应对寒冷:揭示抗冻剂、分子信号通路及冷应激恢复力策略
Front Plant Sci. 2023 Aug 15;14:1246093. doi: 10.3389/fpls.2023.1246093. eCollection 2023.
4
UVA-Radiation Exposure of Different Durations Promoted the Growth, Phytochemicals and Glucosinolate Biosynthesis of Chinese Kale.不同时间的 UVA 辐射促进了芥蓝的生长、次生代谢产物和硫代葡萄糖苷的生物合成。
Int J Mol Sci. 2022 Jul 10;23(14):7619. doi: 10.3390/ijms23147619.
5
Advances in Plant Metabolomics and Its Applications in Stress and Single-Cell Biology.植物代谢组学的进展及其在应激和单细胞生物学中的应用。
Int J Mol Sci. 2022 Jun 23;23(13):6985. doi: 10.3390/ijms23136985.
6
Mild-Intensity UV-A Radiation Applied Over a Long Duration Can Improve the Growth and Phenolic Contents of Sweet Basil.长期施加低强度紫外线A辐射可促进甜罗勒生长并提高其酚类物质含量。
Front Plant Sci. 2022 Apr 18;13:858433. doi: 10.3389/fpls.2022.858433. eCollection 2022.
7
Combination of Selenium and UVA Radiation Affects Growth and Phytochemicals of Broccoli Microgreens.硒与 UVA 辐射联合作用对西兰花芽苗菜生长及次生代谢物的影响。
Molecules. 2021 Jul 31;26(15):4646. doi: 10.3390/molecules26154646.
8
Comparative Metabolomic and Transcriptomic Studies Reveal Key Metabolism Pathways Contributing to Freezing Tolerance Under Cold Stress in Kiwifruit.比较代谢组学和转录组学研究揭示了猕猴桃在低温胁迫下有助于抗冻性的关键代谢途径。
Front Plant Sci. 2021 Jun 1;12:628969. doi: 10.3389/fpls.2021.628969. eCollection 2021.
UV-B 辐射下中国甘草(Glycyrrhiza uralensis)植物代谢物变化的测量及相关基因表达的分析。
Sci Rep. 2018 Apr 18;8(1):6144. doi: 10.1038/s41598-018-24284-4.
4
Spatial (cap & stipe) metabolomic variations affect functional components between brown and white beech mushrooms.空间(帽和柄)代谢组学的变化影响了褐蘑菇和白蘑菇之间的功能成分。
Food Res Int. 2017 Dec;102:544-552. doi: 10.1016/j.foodres.2017.09.043. Epub 2017 Sep 19.
5
UV-A radiation effects on higher plants: Exploring the known unknown.紫外线 A 辐射对高等植物的影响:探索已知的未知。
Plant Sci. 2017 Feb;255:72-81. doi: 10.1016/j.plantsci.2016.11.014. Epub 2016 Nov 30.
6
Reactive oxygen species, abiotic stress and stress combination.活性氧、非生物胁迫及胁迫组合
Plant J. 2017 Jun;90(5):856-867. doi: 10.1111/tpj.13299. Epub 2016 Nov 1.
7
Spectrophotometric determination of antioxidant activity.分光光度法测定抗氧化活性。
Redox Rep. 1996 Jun;2(3):161-71. doi: 10.1080/13510002.1996.11747044.
8
Influence of Light and Temperature on Gene Expression Leading to Accumulation of Specific Flavonol Glycosides and Hydroxycinnamic Acid Derivatives in Kale (Brassica oleracea var. sabellica).光照和温度对羽衣甘蓝(Brassica oleracea var. sabellica)中特定黄酮醇糖苷和羟基肉桂酸衍生物积累相关基因表达的影响。
Front Plant Sci. 2016 Mar 30;7:326. doi: 10.3389/fpls.2016.00326. eCollection 2016.
9
Amino Acid Catabolism in Plants.植物中的氨基酸分解代谢。
Mol Plant. 2015 Nov 2;8(11):1563-79. doi: 10.1016/j.molp.2015.09.005. Epub 2015 Sep 15.
10
The vegetative buds of Salix myrsinifolia are responsive to elevated UV-B and temperature.珍珠柳的营养芽对增强的UV-B和温度有响应。
Plant Physiol Biochem. 2015 Aug;93:66-73. doi: 10.1016/j.plaphy.2015.02.017. Epub 2015 Feb 24.