Suppr超能文献

合理靶向Cdc42可克服多发性骨髓瘤的耐药性。

Rational Targeting of Cdc42 Overcomes Drug Resistance of Multiple Myeloma.

作者信息

Nguyen Phuong, Chakrabarti Jayati, Li Yuan, Kalim Khalid W, Zhang Mengnan, Zhang Lin, Zheng Yi, Guo Fukun

机构信息

Division of Experimental Hematology and Cancer Biology, Children's Hospital Medical Center, Cincinnati, OH, United States.

Department of Pediatrics, University of Cincinnati College of Medicine, Cincinnati, OH, United States.

出版信息

Front Oncol. 2019 Oct 1;9:958. doi: 10.3389/fonc.2019.00958. eCollection 2019.

Abstract

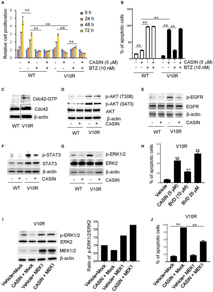
Multiple myeloma (MM) drug resistance highlights a need for alternative therapeutic strategies. In this study, we show that CASIN, a selective inhibitor of cell division cycle 42 (Cdc42) GTPase, inhibited proliferation and survival of melphalan/bortezomib-resistant MM cells more profoundly than that of the sensitive cells. Furthermore, CASIN was more potent than melphalan/bortezomib in inhibiting melphalan/bortezomib-resistant cells. In addition, CASIN sensitized melphalan/bortezomib-resistant cells to this drug combination. Mechanistically, Cdc42 activity was higher in melphalan/bortezomib-resistant cells than that in the sensitive cells. CASIN inhibited mono-ubiquitination of Fanconi anemia (FA) complementation group D2 (FANCD2) of the FA DNA damage repair pathway in melphalan-resistant but not melphalan-sensitive cells, thereby sensitizing melphalan-resistant cells to DNA damage. CASIN suppressed epidermal growth factor receptor (EGFR), signal transducer and activator of transcription 3 (STAT3), and extracellular signal-regulated kinase (ERK) activities to a larger extent in bortezomib-resistant than in melphalan-sensitive cells. Reconstitution of ERK activity partially protected CASIN-treated bortezomib-resistant cells from death, suggesting that CASIN-induced killing is attributable to suppression of ERK. Importantly, CASIN extended the lifespan of mouse xenografts of bortezomib-resistant cells and caused apoptosis of myeloma cells from bortezomib-resistant MM patients. Finally, CASIN had negligible side effects on peripheral blood mononuclear cells (PBMC) from healthy human subjects and normal B cells. Our data provide a proof of concept demonstration that rational targeting of Cdc42 represents a promising approach to overcome MM drug resistance.

摘要

多发性骨髓瘤(MM)的耐药性凸显了对替代治疗策略的需求。在本研究中,我们发现细胞分裂周期42(Cdc42)GTP酶的选择性抑制剂CASIN,对美法仑/硼替佐米耐药的MM细胞增殖和存活的抑制作用比对敏感细胞更为显著。此外,CASIN在抑制美法仑/硼替佐米耐药细胞方面比美法仑/硼替佐米更有效。此外,CASIN使美法仑/硼替佐米耐药细胞对这种药物组合敏感。从机制上讲,美法仑/硼替佐米耐药细胞中的Cdc42活性高于敏感细胞。CASIN抑制了美法仑耐药但非美法仑敏感细胞中范可尼贫血(FA)DNA损伤修复途径的FA互补组D2(FANCD2)的单泛素化,从而使美法仑耐药细胞对DNA损伤敏感。CASIN在硼替佐米耐药细胞中比在美法仑敏感细胞中更大程度地抑制表皮生长因子受体(EGFR)、信号转导和转录激活因子3(STAT3)以及细胞外信号调节激酶(ERK)的活性。ERK活性的重建部分保护了经CASIN处理的硼替佐米耐药细胞免于死亡,这表明CASIN诱导的杀伤作用归因于对ERK的抑制。重要的是,CASIN延长了硼替佐米耐药细胞小鼠异种移植瘤的生存期,并导致硼替佐米耐药MM患者的骨髓瘤细胞凋亡。最后,CASIN对健康人类受试者的外周血单个核细胞(PBMC)和正常B细胞的副作用可忽略不计。我们的数据提供了一个概念验证,即合理靶向Cdc42是克服MM耐药性的一种有前途的方法。

https://cdn.ncbi.nlm.nih.gov/pmc/blobs/e9b6/6779689/378dca7a484b/fonc-09-00958-g0001.jpg

文献AI研究员

20分钟写一篇综述,助力文献阅读效率提升50倍。

立即体验

用中文搜PubMed

大模型驱动的PubMed中文搜索引擎

马上搜索

文档翻译

学术文献翻译模型,支持多种主流文档格式。

立即体验