Suppr超能文献

miR-185-5p 通过 CDC42/JNK 通路调控巨噬细胞炎症与吞噬作用

miR-185-5p Regulates Inflammation and Phagocytosis through CDC42/JNK Pathway in Macrophages.

机构信息

Department of Endocrinology and Metabolism, Shanghai Ninth People's Hospital, Shanghai JiaoTong University School of Medicine, Shanghai 200025, China.

出版信息

Genes (Basel). 2022 Mar 7;13(3):468. doi: 10.3390/genes13030468.

Abstract

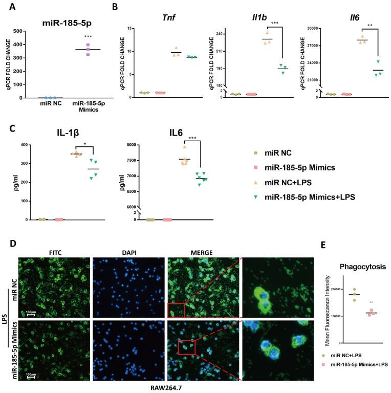
Macrophage activation is an essential component of systemic chronic inflammation and chronic inflammatory diseases. Emerging evidence implicates miR-185-5p in chronic inflammation diseases. However, the regulatory role of miR-185-5p in macrophage pro-inflammatory activation has not been studied previously. Here, we identified that miR-185-5p was one of the top genes and effectively downregulated in two macrophage miRNA expression datasets from GEO. Under LPS stress, miR-185-5p overexpression reduced pro-inflammatory cytokine expression, suppressed phagocytosis in RAW264.7 macrophage. miR-185-5p inhibitors augmented pro-inflammatory effects of LPS in macrophage. Mechanically, miR-185-5p sponged and negatively regulated the protein expression of CDC42. Ablation of CDC42 with selective CDC42 inhibitor CASIN reversed the pro-inflammatory effect of miR-185-5p inhibitors through inhibiting MAPK/JNK pathways. Collectively, these data demonstrate that miR-185-5p exhibited anti-inflammatory functions in LPS-induced RAW264.7 macrophages at least partially through CDC42/JNK pathways. Our findings yield insights into the understanding of miR-185-5p-regulated network in macrophages inflammation, which is beneficial for exploring miRNA-protein interaction in atherosclerotic inflammation.

摘要

巨噬细胞活化是系统性慢性炎症和慢性炎症性疾病的一个重要组成部分。新出现的证据表明 miR-185-5p 与慢性炎症性疾病有关。然而,miR-185-5p 在巨噬细胞促炎激活中的调节作用以前尚未研究过。在这里,我们鉴定出 miR-185-5p 是从 GEO 获得的两个巨噬细胞 miRNA 表达数据集的顶级基因之一,并且表达水平显著下调。在 LPS 应激下,miR-185-5p 的过表达降低了促炎细胞因子的表达,抑制了 RAW264.7 巨噬细胞的吞噬作用。miR-185-5p 抑制剂增强了 LPS 在巨噬细胞中的促炎作用。在机制上,miR-185-5p 作为 CDC42 的海绵体并负调控其蛋白表达。通过抑制 MAPK/JNK 途径,使用选择性 CDC42 抑制剂 CASIN 消融 CDC42 逆转了 miR-185-5p 抑制剂的促炎作用。综上所述,这些数据表明 miR-185-5p 通过 CDC42/JNK 途径至少部分发挥了 LPS 诱导的 RAW264.7 巨噬细胞中的抗炎作用。我们的发现深入了解了 miR-185-5p 在巨噬细胞炎症中调控网络,这有助于探索动脉粥样硬化炎症中 miRNA-蛋白相互作用。

https://cdn.ncbi.nlm.nih.gov/pmc/blobs/e46c/8955717/68d48956c942/genes-13-00468-g001.jpg

文献检索

告别复杂PubMed语法,用中文像聊天一样搜索,搜遍4000万医学文献。AI智能推荐,让科研检索更轻松。

立即免费搜索

文件翻译

保留排版,准确专业,支持PDF/Word/PPT等文件格式,支持 12+语言互译。

免费翻译文档

深度研究

AI帮你快速写综述,25分钟生成高质量综述,智能提取关键信息,辅助科研写作。

立即免费体验