Suppr超能文献

菟丝子通过挽救阿尔茨海默病模型中的突触损伤改善记忆功能障碍。

Cuscutae Japonicae Semen Ameliorates Memory Dysfunction by Rescuing Synaptic Damage in Alzheimer's Disease Models.

机构信息

Department of Life and Nanopharmaceutical Sciences, Graduate school, Kyung Hee University, 26 Kyungheedae-ro, Dongdaemun-gu, Seoul 02447, Korea.

BK21 PLUS Integrated Education and Research Center for Nature-inspired Drug Development Targeting Healthy Aging, Kyung Hee University, 26 Kyungheedae-ro, Dongdaemun-gu, Seoul 02447, Korea.

出版信息

Nutrients. 2019 Oct 28;11(11):2591. doi: 10.3390/nu11112591.

Abstract

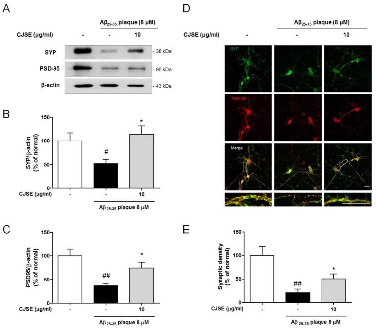
Alzheimer's disease (AD) is the most common type of dementia in the elderly. It is characterized by the accumulation of amyloid-beta (Aβ) and progressive cognitive impairment. To alleviate the symptoms of AD, functional foods and nutrients have been used for centuries. In this study, we investigated whether Cuscutae Japonicae Semen (CJS), a medicinal food traditionally used in East Asia, has effects on memory improvement and synapse protection in AD. We orally administered CJS to 5x familiar AD (5xFAD) transgenic mice and performed the Morris water maze test. The results showed that CJS treatment ameliorated the decline of memory function. Then, we demonstrated that CJS attenuated the degeneration of pre- and post-synaptic proteins in the hippocampi of 5xFAD mice. To demonstrate the effects of CJS in vitro, we treated Aβ in primary neuronal culture with CJS and observed that CJS rescued the loss of functional synapses. The protective effects of CJS on the synapse were due to the inhibition of activated caspase-3 expression. Additionally, CJS inhibited the phosphorylation of glycogen synthase kinase-3β and tau proteins, which contribute to synaptic dysfunction. Taken together, our results suggest that CJS is efficient in alleviating memory loss by rescuing caspase-3-mediated synaptic damage in AD treatment.

摘要

阿尔茨海默病(AD)是老年人中最常见的痴呆症类型。其特征是淀粉样蛋白-β(Aβ)的积累和进行性认知障碍。为了缓解 AD 的症状,功能性食品和营养素已被使用了几个世纪。在这项研究中,我们研究了传统上在东亚使用的药用食品菟丝子(CJS)是否对 AD 中的记忆改善和突触保护有作用。我们通过口服给予 5x 熟悉 AD(5xFAD)转基因小鼠 CJS,并进行了 Morris 水迷宫测试。结果表明,CJS 治疗改善了记忆功能的下降。然后,我们证明 CJS 减轻了 5xFAD 小鼠海马区的前突触和后突触蛋白的退化。为了证明 CJS 的体外作用,我们用 CJS 处理原代神经元培养物中的 Aβ,观察到 CJS 挽救了功能性突触的丧失。CJS 对突触的保护作用归因于抑制激活的 caspase-3 表达。此外,CJS 抑制了糖原合成酶激酶-3β和 tau 蛋白的磷酸化,这有助于突触功能障碍。综上所述,我们的结果表明,CJS 通过挽救 AD 治疗中 caspase-3 介导的突触损伤,有效地缓解了记忆丧失。

https://cdn.ncbi.nlm.nih.gov/pmc/blobs/8ce6/6893468/754bba32a3fd/nutrients-11-02591-g001.jpg

文献检索

告别复杂PubMed语法,用中文像聊天一样搜索,搜遍4000万医学文献。AI智能推荐,让科研检索更轻松。

立即免费搜索

文件翻译

保留排版,准确专业,支持PDF/Word/PPT等文件格式,支持 12+语言互译。

免费翻译文档

深度研究

AI帮你快速写综述,25分钟生成高质量综述,智能提取关键信息,辅助科研写作。

立即免费体验