Suppr超能文献

通过工程化 aerolysin 纳米孔对肽和核酸的单分子传感。

Single-molecule sensing of peptides and nucleic acids by engineered aerolysin nanopores.

机构信息

Institute of Bioengineering, School of Life Sciences, Ecole Polytechnique Fédérale de Lausanne (EPFL), 1015, Lausanne, Switzerland.

Swiss Institute of Bioinformatics (SIB), 1015, Lausanne, Switzerland.

出版信息

Nat Commun. 2019 Oct 29;10(1):4918. doi: 10.1038/s41467-019-12690-9.

Abstract

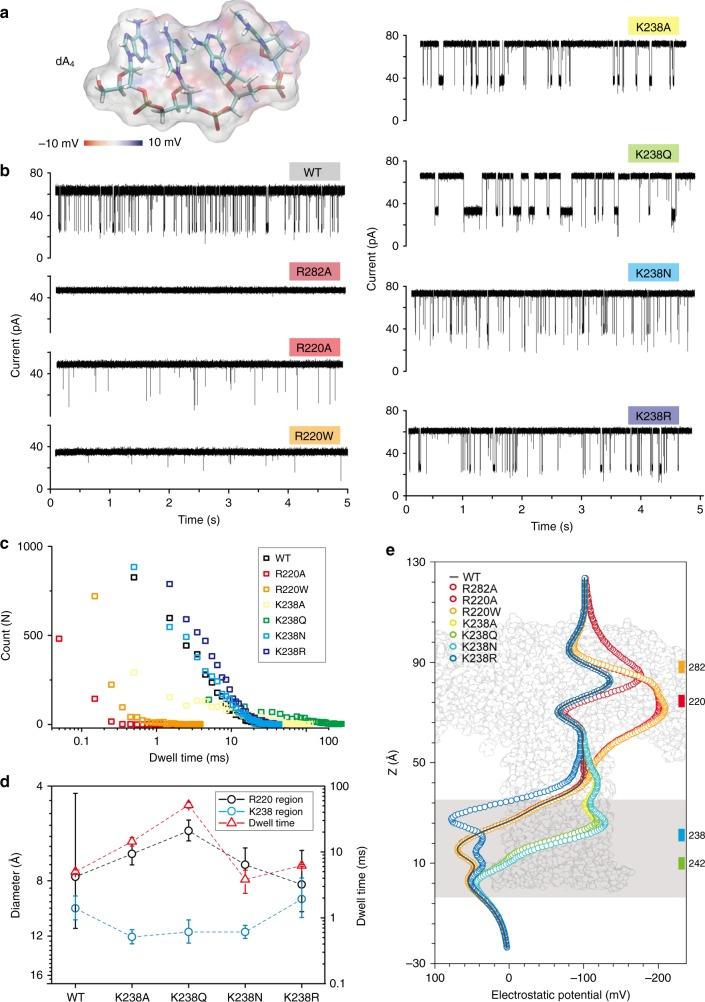
Nanopore sensing is a powerful single-molecule approach for the detection of biomolecules. Recent studies have demonstrated that aerolysin is a promising candidate to improve the accuracy of DNA sequencing and to develop novel single-molecule proteomic strategies. However, the structure-function relationship between the aerolysin nanopore and its molecular sensing properties remains insufficiently explored. Herein, a set of mutated pores were rationally designed and evaluated in silico by molecular simulations and in vitro by single-channel recording and molecular translocation experiments to study the pore structural variation, ion selectivity, ionic conductance and capabilities for sensing several biomolecules. Our results show that the ion selectivity and sensing ability of aerolysin are mostly controlled by electrostatics and the narrow diameter of the double β-barrel cap. By engineering single-site mutants, a more accurate molecular detection of nucleic acids and peptides has been achieved. These findings open avenues for developing aerolysin nanopores into powerful sensing devices.

摘要

纳米孔传感是一种强大的单分子方法,可用于检测生物分子。最近的研究表明,溶血素是提高 DNA 测序准确性和开发新型单分子蛋白质组学策略的有前途的候选物。然而,溶血素纳米孔与其分子传感特性之间的结构-功能关系仍未得到充分探索。在此,通过分子模拟和单通道记录及分子迁移实验,对一组合理设计的突变孔进行了计算机模拟评估,以研究孔结构变化、离子选择性、离子电导率以及对几种生物分子的传感能力。我们的结果表明,溶血素的离子选择性和传感能力主要受静电和双β-桶盖的狭窄直径控制。通过工程单一位点突变体,可以更准确地检测核酸和肽类分子。这些发现为将溶血素纳米孔开发成强大的传感设备开辟了道路。

https://cdn.ncbi.nlm.nih.gov/pmc/blobs/a8f5/6820719/b16aac2c589d/41467_2019_12690_Fig1_HTML.jpg

文献检索

告别复杂PubMed语法,用中文像聊天一样搜索,搜遍4000万医学文献。AI智能推荐,让科研检索更轻松。

立即免费搜索

文件翻译

保留排版,准确专业,支持PDF/Word/PPT等文件格式,支持 12+语言互译。

免费翻译文档

深度研究

AI帮你快速写综述,25分钟生成高质量综述,智能提取关键信息,辅助科研写作。

立即免费体验