• 文献检索
  • 文档翻译
  • 深度研究
  • 学术资讯
  • Suppr Zotero 插件Zotero 插件
  • 邀请有礼
  • 套餐&价格
  • 历史记录
应用&插件
Suppr Zotero 插件Zotero 插件浏览器插件Mac 客户端Windows 客户端微信小程序
定价
高级版会员购买积分包购买API积分包
服务
文献检索文档翻译深度研究API 文档MCP 服务
关于我们
关于 Suppr公司介绍联系我们用户协议隐私条款
关注我们

Suppr 超能文献

核心技术专利:CN118964589B侵权必究
粤ICP备2023148730 号-1Suppr @ 2026

文献检索

告别复杂PubMed语法,用中文像聊天一样搜索,搜遍4000万医学文献。AI智能推荐,让科研检索更轻松。

立即免费搜索

文件翻译

保留排版,准确专业,支持PDF/Word/PPT等文件格式,支持 12+语言互译。

免费翻译文档

深度研究

AI帮你快速写综述,25分钟生成高质量综述,智能提取关键信息,辅助科研写作。

立即免费体验

Retro-2 通过抑制 ASNA1 介导的内质网靶向和尾巴锚定蛋白的插入来保护细胞免受蓖麻毒素的毒性。

Retro-2 protects cells from ricin toxicity by inhibiting ASNA1-mediated ER targeting and insertion of tail-anchored proteins.

机构信息

Department of Genetics, Stanford University, Stanford, United States.

Department of Molecular and Cellular Biology, Northwest Labs, Harvard University, Cambridge, United States.

出版信息

Elife. 2019 Nov 1;8:e48434. doi: 10.7554/eLife.48434.

DOI:10.7554/eLife.48434
PMID:31674906
原文链接:https://pmc.ncbi.nlm.nih.gov/articles/PMC6858068/
Abstract

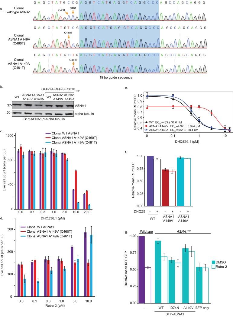
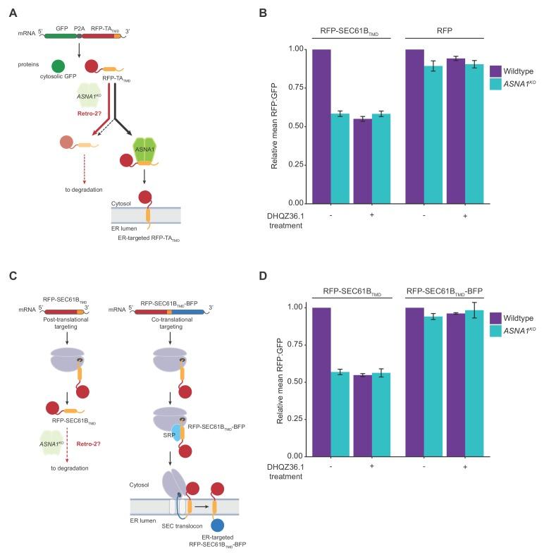
The small molecule Retro-2 prevents ricin toxicity through a poorly-defined mechanism of action (MOA), which involves halting retrograde vesicle transport to the endoplasmic reticulum (ER). CRISPRi genetic interaction analysis revealed Retro-2 activity resembles disruption of the transmembrane domain recognition complex (TRC) pathway, which mediates post-translational ER-targeting and insertion of tail-anchored (TA) proteins, including SNAREs required for retrograde transport. Cell-based and in vitro assays show that Retro-2 blocks delivery of newly-synthesized TA-proteins to the ER-targeting factor ASNA1 (TRC40). An ASNA1 point mutant identified using CRISPR-mediated mutagenesis abolishes both the cytoprotective effect of Retro-2 against ricin and its inhibitory effect on ASNA1-mediated ER-targeting. Together, our work explains how Retro-2 prevents retrograde trafficking of toxins by inhibiting TA-protein targeting, describes a general CRISPR strategy for predicting the MOA of small molecules, and paves the way for drugging the TRC pathway to treat broad classes of viruses known to be inhibited by Retro-2.

摘要

小分子 Retro-2 通过一种作用机制(MOA)来阻止蓖麻毒素的毒性,该机制涉及阻止逆行囊泡运输到内质网(ER)。CRISPRi 遗传相互作用分析显示,Retro-2 的活性类似于破坏跨膜结构域识别复合物(TRC)途径,该途径介导翻译后 ER 靶向和尾部锚定(TA)蛋白的插入,包括逆行运输所需的 SNARE 蛋白。基于细胞和体外的测定表明 Retro-2 阻止了新合成的 TA 蛋白向 ER 靶向因子 ASNA1(TRC40)的输送。使用 CRISPR 介导的诱变鉴定出的 ASNA1 点突变体既消除了 Retro-2 对蓖麻毒素的细胞保护作用,也消除了其对 ASNA1 介导的 ER 靶向的抑制作用。总的来说,我们的工作解释了 Retro-2 如何通过抑制 TA 蛋白靶向来阻止毒素的逆行运输,描述了一种用于预测小分子 MOA 的通用 CRISPR 策略,并为靶向 TRC 途径治疗已知被 Retro-2 抑制的广泛类别的病毒铺平了道路。

https://cdn.ncbi.nlm.nih.gov/pmc/blobs/e67d/6858068/f5a131992a15/elife-48434-fig5-figsupp2.jpg
https://cdn.ncbi.nlm.nih.gov/pmc/blobs/e67d/6858068/be2e69ffb83c/elife-48434-fig1.jpg
https://cdn.ncbi.nlm.nih.gov/pmc/blobs/e67d/6858068/19050904ac85/elife-48434-fig1-figsupp1.jpg
https://cdn.ncbi.nlm.nih.gov/pmc/blobs/e67d/6858068/3140b1ba7d44/elife-48434-fig2.jpg
https://cdn.ncbi.nlm.nih.gov/pmc/blobs/e67d/6858068/0bdf2fa61cc6/elife-48434-fig2-figsupp1.jpg
https://cdn.ncbi.nlm.nih.gov/pmc/blobs/e67d/6858068/e282ac04668e/elife-48434-fig3.jpg
https://cdn.ncbi.nlm.nih.gov/pmc/blobs/e67d/6858068/3f6692c60e38/elife-48434-fig3-figsupp1.jpg
https://cdn.ncbi.nlm.nih.gov/pmc/blobs/e67d/6858068/42ac906249f7/elife-48434-fig4.jpg
https://cdn.ncbi.nlm.nih.gov/pmc/blobs/e67d/6858068/f702c983fb40/elife-48434-fig4-figsupp1.jpg
https://cdn.ncbi.nlm.nih.gov/pmc/blobs/e67d/6858068/9e7e23bc10ee/elife-48434-fig4-figsupp2.jpg
https://cdn.ncbi.nlm.nih.gov/pmc/blobs/e67d/6858068/360291b140f8/elife-48434-fig5.jpg
https://cdn.ncbi.nlm.nih.gov/pmc/blobs/e67d/6858068/25aebffa28a2/elife-48434-fig5-figsupp1.jpg
https://cdn.ncbi.nlm.nih.gov/pmc/blobs/e67d/6858068/f5a131992a15/elife-48434-fig5-figsupp2.jpg
https://cdn.ncbi.nlm.nih.gov/pmc/blobs/e67d/6858068/be2e69ffb83c/elife-48434-fig1.jpg
https://cdn.ncbi.nlm.nih.gov/pmc/blobs/e67d/6858068/19050904ac85/elife-48434-fig1-figsupp1.jpg
https://cdn.ncbi.nlm.nih.gov/pmc/blobs/e67d/6858068/3140b1ba7d44/elife-48434-fig2.jpg
https://cdn.ncbi.nlm.nih.gov/pmc/blobs/e67d/6858068/0bdf2fa61cc6/elife-48434-fig2-figsupp1.jpg
https://cdn.ncbi.nlm.nih.gov/pmc/blobs/e67d/6858068/e282ac04668e/elife-48434-fig3.jpg
https://cdn.ncbi.nlm.nih.gov/pmc/blobs/e67d/6858068/3f6692c60e38/elife-48434-fig3-figsupp1.jpg
https://cdn.ncbi.nlm.nih.gov/pmc/blobs/e67d/6858068/42ac906249f7/elife-48434-fig4.jpg
https://cdn.ncbi.nlm.nih.gov/pmc/blobs/e67d/6858068/f702c983fb40/elife-48434-fig4-figsupp1.jpg
https://cdn.ncbi.nlm.nih.gov/pmc/blobs/e67d/6858068/9e7e23bc10ee/elife-48434-fig4-figsupp2.jpg
https://cdn.ncbi.nlm.nih.gov/pmc/blobs/e67d/6858068/360291b140f8/elife-48434-fig5.jpg
https://cdn.ncbi.nlm.nih.gov/pmc/blobs/e67d/6858068/25aebffa28a2/elife-48434-fig5-figsupp1.jpg
https://cdn.ncbi.nlm.nih.gov/pmc/blobs/e67d/6858068/f5a131992a15/elife-48434-fig5-figsupp2.jpg

相似文献

1
Retro-2 protects cells from ricin toxicity by inhibiting ASNA1-mediated ER targeting and insertion of tail-anchored proteins. Retro-2 通过抑制 ASNA1 介导的内质网靶向和尾巴锚定蛋白的插入来保护细胞免受蓖麻毒素的毒性。
Elife. 2019 Nov 1;8:e48434. doi: 10.7554/eLife.48434.
2
Asna1/TRC40 Controls β-Cell Function and Endoplasmic Reticulum Homeostasis by Ensuring Retrograde Transport.Asna1/TRC40 通过确保逆行运输来控制β细胞功能和内质网稳态。
Diabetes. 2016 Jan;65(1):110-9. doi: 10.2337/db15-0699. Epub 2015 Oct 5.
3
WRB is the receptor for TRC40/Asna1-mediated insertion of tail-anchored proteins into the ER membrane.WRB 是 TRC40/Asna1 介导的将尾部锚定蛋白插入内质网膜的受体。
J Cell Sci. 2011 Apr 15;124(Pt 8):1301-7. doi: 10.1242/jcs.084277.
4
Tail-anchored Protein Insertion in Mammals: FUNCTION AND RECIPROCAL INTERACTIONS OF THE TWO SUBUNITS OF THE TRC40 RECEPTOR.哺乳动物中尾锚定蛋白的插入:TRC40受体两个亚基的功能及相互作用
J Biol Chem. 2016 Jul 15;291(29):15292-306. doi: 10.1074/jbc.M115.707752. Epub 2016 May 23.
5
Identification of a targeting factor for posttranslational membrane protein insertion into the ER.鉴定一种将翻译后膜蛋白插入内质网的靶向因子。
Cell. 2007 Mar 23;128(6):1147-59. doi: 10.1016/j.cell.2007.01.036.
6
Asna1/TRC40-mediated membrane insertion of tail-anchored proteins.Asna1/TRC40 介导的尾部锚定蛋白的膜插入。
J Cell Sci. 2010 May 1;123(Pt 9):1522-30. doi: 10.1242/jcs.055970. Epub 2010 Apr 7.
7
Asna1/TRC40 that mediates membrane insertion of tail-anchored proteins is required for efficient release of Herpes simplex virus 1 virions.介导尾锚定蛋白膜插入的Asna1/TRC40是单纯疱疹病毒1型病毒粒子有效释放所必需的。
Virol J. 2016 Oct 20;13(1):175. doi: 10.1186/s12985-016-0638-8.
8
Functional dissection of the retrograde Shiga toxin trafficking inhibitor Retro-2.逆行性志贺毒素转运抑制剂 Retro-2 的功能剖析。
Nat Chem Biol. 2020 Mar;16(3):327-336. doi: 10.1038/s41589-020-0474-4. Epub 2020 Feb 17.
9
Molecular machinery for insertion of tail-anchored membrane proteins into the endoplasmic reticulum membrane in mammalian cells.哺乳动物细胞中插入尾部锚定膜蛋白到内质网膜的分子机制。
Mol Cell. 2012 Nov 9;48(3):387-97. doi: 10.1016/j.molcel.2012.08.028. Epub 2012 Oct 4.
10
Distinct targeting pathways for the membrane insertion of tail-anchored (TA) proteins.尾锚定(TA)蛋白膜插入的不同靶向途径。
J Cell Sci. 2008 Jun 1;121(11):1832-40. doi: 10.1242/jcs.020321. Epub 2008 May 13.

引用本文的文献

1
Toward optimizing diversifying base editors for high-throughput mutational scanning studies.朝着优化多样化碱基编辑器以进行高通量突变扫描研究的方向发展。
Nucleic Acids Res. 2025 Jun 20;53(12). doi: 10.1093/nar/gkaf620.
2
Tail Anchored protein insertion mediated by CAML and TRC40 links to neuromuscular function in mice.由CAML和TRC40介导的尾锚定蛋白插入与小鼠神经肌肉功能相关。
PLoS Genet. 2025 Jan 17;21(1):e1011547. doi: 10.1371/journal.pgen.1011547. eCollection 2025 Jan.
3
Enhancers and genome conformation provide complex transcriptional control of a herpesviral gene.

本文引用的文献

1
Predicting protein targets for drug-like compounds using transcriptomics.基于转录组学预测类药化合物的蛋白靶标。
PLoS Comput Biol. 2018 Dec 7;14(12):e1006651. doi: 10.1371/journal.pcbi.1006651. eCollection 2018 Dec.
2
EMC Is Required to Initiate Accurate Membrane Protein Topogenesis.需要 EMC 来启动准确的膜蛋白拓扑发生。
Cell. 2018 Nov 29;175(6):1507-1519.e16. doi: 10.1016/j.cell.2018.10.009. Epub 2018 Nov 8.
3
Predicting bioprocess targets of chemical compounds through integration of chemical-genetic and genetic interactions.
增强子与基因组构象对疱疹病毒基因进行复杂的转录调控。
Mol Syst Biol. 2025 Jan;21(1):30-58. doi: 10.1038/s44320-024-00075-0. Epub 2024 Nov 19.
4
CRISPR screens and lectin microarrays identify high mannose N-glycan regulators.CRISPR 筛选和凝集素微阵列鉴定高甘露糖 N-聚糖调节剂。
Nat Commun. 2024 Nov 18;15(1):9970. doi: 10.1038/s41467-024-53225-1.
5
CRISPR screens and lectin microarrays identify novel high mannose N-glycan regulators.CRISPR筛选和凝集素微阵列鉴定新型高甘露糖N-聚糖调节剂。
bioRxiv. 2024 Apr 10:2023.10.23.563662. doi: 10.1101/2023.10.23.563662.
6
From enhancers to genome conformation: complex transcriptional control underlies expression of a single herpesviral gene.从增强子到基因组构象:复杂的转录调控是单一疱疹病毒基因表达的基础。
bioRxiv. 2024 Jun 16:2023.07.08.548212. doi: 10.1101/2023.07.08.548212.
7
Maximizing CRISPRi efficacy and accessibility with dual-sgRNA libraries and optimal effectors.利用双 sgRNA 文库和最优效应物最大化 CRISPRi 的效力和可及性。
Elife. 2022 Dec 28;11:e81856. doi: 10.7554/eLife.81856.
8
Structurally derived universal mechanism for the catalytic cycle of the tail-anchored targeting factor Get3.尾部锚定靶向因子Get3催化循环的结构衍生通用机制
Nat Struct Mol Biol. 2022 Aug;29(8):820-830. doi: 10.1038/s41594-022-00798-4. Epub 2022 Jul 18.
9
Modulation of Ricin Intoxication by the Autophagy Inhibitor EACC.自噬抑制剂 EACC 对蓖麻毒素中毒的调节作用。
Toxins (Basel). 2022 May 22;14(5):360. doi: 10.3390/toxins14050360.
10
Structural insights into metazoan pretargeting GET complexes.后生动物预靶向 GET 复合物的结构见解。
Nat Struct Mol Biol. 2021 Dec;28(12):1029-1037. doi: 10.1038/s41594-021-00690-7. Epub 2021 Dec 9.
通过整合化学遗传和遗传相互作用来预测化合物的生物过程靶标。
PLoS Comput Biol. 2018 Oct 30;14(10):e1006532. doi: 10.1371/journal.pcbi.1006532. eCollection 2018 Oct.
4
In vitro Assays for Targeting and Insertion of Tail-Anchored Proteins Into the ER Membrane.用于将尾锚定蛋白靶向并插入内质网(ER)膜的体外分析
Curr Protoc Cell Biol. 2018 Dec;81(1):e63. doi: 10.1002/cpcb.63. Epub 2018 Sep 25.
5
CRISPR Approaches to Small Molecule Target Identification.CRISPR 方法在小分子药物靶标鉴定中的应用
ACS Chem Biol. 2018 Feb 16;13(2):366-375. doi: 10.1021/acschembio.7b00965. Epub 2018 Jan 25.
6
The ER membrane protein complex is a transmembrane domain insertase.内质网(ER)膜蛋白复合物是一种跨膜结构域插入酶。
Science. 2018 Jan 26;359(6374):470-473. doi: 10.1126/science.aao3099. Epub 2017 Dec 14.
7
Retro-2 and its dihydroquinazolinone derivatives inhibit filovirus infection. Retro-2 及其二氢喹唑啉酮衍生物可抑制丝状病毒感染。
Antiviral Res. 2018 Jan;149:154-163. doi: 10.1016/j.antiviral.2017.11.016. Epub 2017 Nov 22.
8
Inhibition of Retrograde Transport Limits Polyomavirus Infection .逆行运输的抑制限制多瘤病毒感染
mSphere. 2017 Nov 15;2(6). doi: 10.1128/mSphereDirect.00494-17. eCollection 2017 Nov-Dec.
9
The AAA protein Msp1 mediates clearance of excess tail-anchored proteins from the peroxisomal membrane.AAA 蛋白 Msp1 介导清除过氧化物酶体膜上多余的尾部锚定蛋白。
Elife. 2017 Sep 14;6:e28507. doi: 10.7554/eLife.28507.
10
Antiviral effects of Retro-2 and Retro-2.1 against Enterovirus 71 in vitro and in vivo.Retro-2 和 Retro-2.1 在体外和体内抗肠道病毒 71 的抗病毒作用。
Antiviral Res. 2017 Aug;144:311-321. doi: 10.1016/j.antiviral.2017.07.001. Epub 2017 Jul 5.