• 文献检索
  • 文档翻译
  • 深度研究
  • 学术资讯
  • Suppr Zotero 插件Zotero 插件
  • 邀请有礼
  • 套餐&价格
  • 历史记录
应用&插件
Suppr Zotero 插件Zotero 插件浏览器插件Mac 客户端Windows 客户端微信小程序
定价
高级版会员购买积分包购买API积分包
服务
文献检索文档翻译深度研究API 文档MCP 服务
关于我们
关于 Suppr公司介绍联系我们用户协议隐私条款
关注我们

Suppr 超能文献

核心技术专利:CN118964589B侵权必究
粤ICP备2023148730 号-1Suppr @ 2026

文献检索

告别复杂PubMed语法,用中文像聊天一样搜索,搜遍4000万医学文献。AI智能推荐,让科研检索更轻松。

立即免费搜索

文件翻译

保留排版,准确专业,支持PDF/Word/PPT等文件格式,支持 12+语言互译。

免费翻译文档

深度研究

AI帮你快速写综述,25分钟生成高质量综述,智能提取关键信息,辅助科研写作。

立即免费体验

雄激素受体对 AIB1 的隔离抑制了乳腺癌细胞中雌激素依赖性细胞周期蛋白 D1 的表达。

AIB1 sequestration by androgen receptor inhibits estrogen-dependent cyclin D1 expression in breast cancer cells.

机构信息

Department of Pharmacy, Health and Nutritional Sciences, University of Calabria, CS, 87036, Arcavacata di Rende, Italy.

出版信息

BMC Cancer. 2019 Nov 4;19(1):1038. doi: 10.1186/s12885-019-6262-4.

DOI:10.1186/s12885-019-6262-4
PMID:31684907
原文链接:https://pmc.ncbi.nlm.nih.gov/articles/PMC6829973/
Abstract

BACKGROUND

Androgens, through their own receptor, play a protective role on breast tumor development and progression and counterbalance estrogen-dependent growth stimuli which are intimately linked to breast carcinogenesis.

METHODS

Cell counting by trypan blu exclusion was used to study androgen effect on estrogen-dependent breast tumor growth. Quantitative Real Time RT-PCR, western blotting, transient transfection, protein immunoprecipitation and chromatin immunoprecipitation assays were carried out to investigate how androgen treatment and/or androgen receptor overexpression influences the functional interaction between the steroid receptor coactivator AIB1 and the estrogen- or androgen receptor which, in turn affects the estrogen-induced cyclin D1 gene expression in MCF-7 breast cancer cells. Data were analyzed by ANOVA.

RESULTS

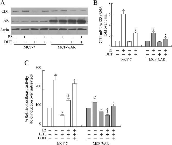
Here we demonstrated, in estrogen receptor α (ERα)-positive breast cancer cells, an androgen-dependent mechanism through which ligand-activated androgen receptor (AR) decreases estradiol-induced cyclin D1 protein, mRNA and gene promoter activity. These effects involve the competition between AR and ERα for the interaction with the steroid receptor coactivator AIB1, a limiting factor in the functional coupling of the ERα with the cyclin D1 promoter. Indeed, AIB1 overexpression is able to reverse the down-regulatory effects exerted by AR on ERα-mediated induction of cyclin D1 promoter activity. Co-immunoprecipitation studies indicated that the preferential interaction of AIB1 with ERα or AR depends on the intracellular expression levels of the two steroid receptors. In addition, ChIP analysis evidenced that androgen administration decreased E-induced recruitment of AIB1 on the AP-1 site containing region of the cyclin D1 gene promoter.

CONCLUSIONS

Taken together all these data support the hypothesis that AIB1 sequestration by AR may be an effective mechanism to explain the reduction of estrogen-induced cyclin D1 gene activity. In estrogen-dependent breast cancer cell proliferation, these findings reinforce the possibility that targeting AR signalling may potentiate the effectiveness of anti-estrogen adjuvant therapies.

摘要

背景

雄激素通过其自身受体在乳腺癌的发生和发展中发挥保护作用,并拮抗与乳腺癌发生密切相关的雌激素依赖性生长刺激。

方法

采用台盼蓝排斥法检测细胞计数,研究雄激素对雌激素依赖性乳腺癌生长的影响。采用实时定量 RT-PCR、Western blot、瞬时转染、蛋白免疫沉淀和染色质免疫沉淀检测,研究雄激素处理和/或雄激素受体过表达如何影响甾体受体共激活因子 AIB1 与雌激素或雄激素受体之间的功能相互作用,进而影响 MCF-7 乳腺癌细胞中雌激素诱导的 cyclin D1 基因表达。数据采用方差分析进行分析。

结果

本研究在雌激素受体α(ERα)阳性乳腺癌细胞中证实了一种雄激素依赖性机制,即配体激活的雄激素受体(AR)降低了雌二醇诱导的 cyclin D1 蛋白、mRNA 和基因启动子活性。这些效应涉及 AR 和 ERα 与甾体受体共激活因子 AIB1 的相互作用竞争,AIB1 是 ERα 与 cyclin D1 启动子功能偶联的限制因素。事实上,AIB1 的过表达能够逆转 AR 对 ERα 介导的 cyclin D1 启动子活性诱导的下调作用。共免疫沉淀研究表明,AIB1 与 ERα 或 AR 的优先相互作用取决于两种甾体受体的细胞内表达水平。此外,ChIP 分析表明,雄激素给药降低了 E 诱导的 AIB1 对 cyclin D1 基因启动子中含有 AP-1 位点的募集。

结论

综上所述,所有这些数据支持这样一种假设,即 AR 对 AIB1 的隔离可能是解释雌激素诱导的 cyclin D1 基因活性降低的有效机制。在雌激素依赖性乳腺癌细胞增殖中,这些发现增强了靶向 AR 信号的可能性,可能增强抗雌激素辅助治疗的有效性。

https://cdn.ncbi.nlm.nih.gov/pmc/blobs/48f3/6829973/bbe59556a778/12885_2019_6262_Fig4_HTML.jpg
https://cdn.ncbi.nlm.nih.gov/pmc/blobs/48f3/6829973/67379e96c982/12885_2019_6262_Fig1_HTML.jpg
https://cdn.ncbi.nlm.nih.gov/pmc/blobs/48f3/6829973/10690e776924/12885_2019_6262_Fig2_HTML.jpg
https://cdn.ncbi.nlm.nih.gov/pmc/blobs/48f3/6829973/1a010ab52077/12885_2019_6262_Fig3_HTML.jpg
https://cdn.ncbi.nlm.nih.gov/pmc/blobs/48f3/6829973/bbe59556a778/12885_2019_6262_Fig4_HTML.jpg
https://cdn.ncbi.nlm.nih.gov/pmc/blobs/48f3/6829973/67379e96c982/12885_2019_6262_Fig1_HTML.jpg
https://cdn.ncbi.nlm.nih.gov/pmc/blobs/48f3/6829973/10690e776924/12885_2019_6262_Fig2_HTML.jpg
https://cdn.ncbi.nlm.nih.gov/pmc/blobs/48f3/6829973/1a010ab52077/12885_2019_6262_Fig3_HTML.jpg
https://cdn.ncbi.nlm.nih.gov/pmc/blobs/48f3/6829973/bbe59556a778/12885_2019_6262_Fig4_HTML.jpg

相似文献

1
AIB1 sequestration by androgen receptor inhibits estrogen-dependent cyclin D1 expression in breast cancer cells.雄激素受体对 AIB1 的隔离抑制了乳腺癌细胞中雌激素依赖性细胞周期蛋白 D1 的表达。
BMC Cancer. 2019 Nov 4;19(1):1038. doi: 10.1186/s12885-019-6262-4.
2
AIB1:ERα transcriptional activity is selectively enhanced in aromatase inhibitor-resistant breast cancer cells.AIB1:芳香酶抑制剂耐药乳腺癌细胞中 ERα 的转录活性被选择性增强。
Clin Cancer Res. 2012 Jun 15;18(12):3305-15. doi: 10.1158/1078-0432.CCR-11-3300. Epub 2012 May 1.
3
Cooperative activation of cyclin D1 and progesterone receptor gene expression by the SRC-3 coactivator and SMRT corepressor.SRC-3共激活因子和SMRT共抑制因子对细胞周期蛋白D1和孕激素受体基因表达的协同激活作用。
Mol Endocrinol. 2010 Jun;24(6):1187-202. doi: 10.1210/me.2009-0480. Epub 2010 Apr 14.
4
AIB1 enhances estrogen-dependent induction of cyclin D1 expression.AIB1增强雌激素依赖性的细胞周期蛋白D1表达诱导。
Cancer Res. 2001 May 15;61(10):3858-62.
5
Estrogen receptor beta as a novel target of androgen receptor action in breast cancer cell lines.雌激素受体β作为乳腺癌细胞系中雄激素受体作用的新靶点。
Breast Cancer Res. 2014 Feb 19;16(1):R21. doi: 10.1186/bcr3619.
6
Up-regulation of LRP16 mRNA by 17beta-estradiol through activation of estrogen receptor alpha (ERalpha), but not ERbeta, and promotion of human breast cancer MCF-7 cell proliferation: a preliminary report.17β-雌二醇通过激活雌激素受体α(ERα)而非ERβ上调LRP16 mRNA,并促进人乳腺癌MCF-7细胞增殖:初步报告。
Endocr Relat Cancer. 2003 Jun;10(2):217-24. doi: 10.1677/erc.0.0100217.
7
Inhibition of cyclin D1 expression by androgen receptor in breast cancer cells--identification of a novel androgen response element.雄激素受体抑制乳腺癌细胞中环细胞蛋白 D1 的表达——鉴定一种新的雄激素反应元件。
Nucleic Acids Res. 2010 Sep;38(16):5351-65. doi: 10.1093/nar/gkq278. Epub 2010 Apr 26.
8
Chaperonin CCT-mediated AIB1 folding promotes the growth of ERα-positive breast cancer cells on hard substrates.伴侣蛋白CCT介导的AIB1折叠促进雌激素受体α阳性乳腺癌细胞在坚硬基质上的生长。
PLoS One. 2014 May 1;9(5):e96085. doi: 10.1371/journal.pone.0096085. eCollection 2014.
9
BRCA1-IRIS regulates cyclin D1 expression in breast cancer cells.BRCA1-IRIS调节乳腺癌细胞中细胞周期蛋白D1的表达。
Exp Cell Res. 2006 Oct 1;312(16):3120-31. doi: 10.1016/j.yexcr.2006.06.021. Epub 2006 Jun 21.
10
Protein kinase A exhibits selective modulation of estradiol-dependent transcription in breast cancer cells that is associated with decreased ligand binding, altered estrogen receptor alpha promoter interaction, and changes in receptor phosphorylation.蛋白激酶A在乳腺癌细胞中表现出对雌二醇依赖性转录的选择性调节,这与配体结合减少、雌激素受体α启动子相互作用改变以及受体磷酸化变化有关。
Mol Endocrinol. 2007 Feb;21(2):439-56. doi: 10.1210/me.2006-0059. Epub 2006 Oct 26.

引用本文的文献

1
Conception and Concern: A Review of Breast Cancer Risk in Assisted Reproductive Technology.概念与关注:辅助生殖技术中乳腺癌风险综述
Int J Biol Sci. 2025 Mar 24;21(6):2647-2671. doi: 10.7150/ijbs.105357. eCollection 2025.
2
The overexpression of cyclin D1 is a positive prognostic factor in advanced-stage breast carcinoma cases.细胞周期蛋白D1的过表达是晚期乳腺癌病例中的一个积极预后因素。
North Clin Istanb. 2023 Nov 27;10(6):726-733. doi: 10.14744/nci.2022.32657. eCollection 2023.
3
Dysfunction of Human Estrogen Signaling as a Novel Molecular Signature of Polycystic Ovary Syndrome.

本文引用的文献

1
The estrogen receptor coactivator AIB1 is a new putative prognostic biomarker in ER-positive/HER2-negative invasive lobular carcinoma of the breast.雌激素受体共激活因子 AIB1 是一种新的 ER 阳性/HER2 阴性浸润性小叶癌潜在的预后生物标志物。
Breast Cancer Res Treat. 2019 Jun;175(2):305-316. doi: 10.1007/s10549-019-05138-7. Epub 2019 Feb 22.
2
Androgen Receptor Expression and Breast Cancer Survival: Results From the Nurses' Health Studies.雄激素受体表达与乳腺癌生存:来自护士健康研究的结果。
J Natl Cancer Inst. 2019 Jul 1;111(7):700-708. doi: 10.1093/jnci/djy173.
3
Ligand activated progesterone receptor B drives autophagy-senescence transition through a Beclin-1/Bcl-2 dependent mechanism in human breast cancer cells.
人类雌激素信号功能障碍作为多囊卵巢综合征的一种新型分子特征。
Int J Mol Sci. 2023 Nov 24;24(23):16689. doi: 10.3390/ijms242316689.
4
AIB1/SRC-3/NCOA3 function in estrogen receptor alpha positive breast cancer.AIB1/SRC-3/NCOA3 在雌激素受体阳性乳腺癌中发挥作用。
Front Endocrinol (Lausanne). 2023 Aug 30;14:1250218. doi: 10.3389/fendo.2023.1250218. eCollection 2023.
5
Diverse role of androgen action in human breast cancer.雄激素作用在人类乳腺癌中的多样作用。
Endocr Oncol. 2022 Aug 22;2(1):R102-R111. doi: 10.1530/EO-22-0048. eCollection 2022 Jan.
6
Revisiting Androgen Receptor Signaling in Breast Cancer.重新审视乳腺癌中的雄激素受体信号通路。
Oncologist. 2023 May 8;28(5):383-391. doi: 10.1093/oncolo/oyad049.
7
AIB1 is a novel target of the high-risk HPV E6 protein and a biomarker of cervical cancer progression.AIB1 是高危型 HPV E6 蛋白的一个新靶标,也是宫颈癌进展的一个生物标志物。
J Med Virol. 2022 Aug;94(8):3962-3977. doi: 10.1002/jmv.27795. Epub 2022 Apr 27.
8
A Notch inhibitor plus Resveratrol induced blockade of autophagy drives glioblastoma cell death by promoting a switch to apoptosis.一种Notch抑制剂加白藜芦醇诱导的自噬阻断通过促进向凋亡的转变驱动胶质母细胞瘤细胞死亡。
Am J Cancer Res. 2021 Dec 15;11(12):5933-5950. eCollection 2021.
9
The Other Side of the Coin: May Androgens Have a Role in Breast Cancer Risk?硬币的另一面:雄激素在乳腺癌风险中可能发挥作用?
Int J Mol Sci. 2021 Dec 31;23(1):424. doi: 10.3390/ijms23010424.
10
Endocrine resistance in breast cancer: from molecular mechanisms to therapeutic strategies.乳腺癌内分泌耐药:从分子机制到治疗策略。
J Mol Med (Berl). 2021 Dec;99(12):1691-1710. doi: 10.1007/s00109-021-02136-5. Epub 2021 Oct 8.
配体激活的孕激素受体B通过依赖Beclin-1/Bcl-2的机制驱动人乳腺癌细胞自噬-衰老转变。
Oncotarget. 2016 Sep 6;7(36):57955-57969. doi: 10.18632/oncotarget.10799.
4
Androgen receptor expression predicts different clinical outcomes for breast cancer patients stratified by hormone receptor status.雄激素受体表达可预测按激素受体状态分层的乳腺癌患者的不同临床结局。
Oncotarget. 2016 Jul 5;7(27):41285-41293. doi: 10.18632/oncotarget.9778.
5
Progesterone receptor modulates ERα action in breast cancer.孕激素受体调节乳腺癌中雌激素受体α的作用。
Nature. 2015 Jul 16;523(7560):313-7. doi: 10.1038/nature14583. Epub 2015 Jul 8.
6
A novel functional interplay between Progesterone Receptor-B and PTEN, via AKT, modulates autophagy in breast cancer cells.孕激素受体-B与PTEN之间通过AKT形成的新型功能相互作用,调节乳腺癌细胞中的自噬。
J Cell Mol Med. 2014 Nov;18(11):2252-65. doi: 10.1111/jcmm.12363. Epub 2014 Sep 12.
7
Complexities of androgen receptor signalling in breast cancer.乳腺癌中雄激素受体信号传导的复杂性
Endocr Relat Cancer. 2014 Aug;21(4):T161-81. doi: 10.1530/ERC-14-0243. Epub 2014 Jun 20.
8
DAX-1, as an androgen-target gene, inhibits aromatase expression: a novel mechanism blocking estrogen-dependent breast cancer cell proliferation.DAX-1(孤儿核受体)作为雄激素靶基因,抑制芳香化酶的表达:阻止雌激素依赖性乳腺癌细胞增殖的新机制。
Cell Death Dis. 2013 Jul 11;4(7):e724. doi: 10.1038/cddis.2013.235.
9
Cyclin D1 activity regulates autophagy and senescence in the mammary epithelium.周期蛋白 D1 的活性调节乳腺上皮细胞的自噬和衰老。
Cancer Res. 2012 Dec 15;72(24):6477-89. doi: 10.1158/0008-5472.CAN-11-4139. Epub 2012 Oct 4.
10
Research resource: interplay between the genomic and transcriptional networks of androgen receptor and estrogen receptor α in luminal breast cancer cells.研究资源:腔面型乳腺癌细胞中雄激素受体与雌激素受体α的基因组和转录网络之间的相互作用
Mol Endocrinol. 2012 Nov;26(11):1941-52. doi: 10.1210/me.2011-1314. Epub 2012 Sep 28.