Suppr超能文献

二甲双胍通过激活 AMPK 改善线粒体呼吸活性。

Metformin Improves Mitochondrial Respiratory Activity through Activation of AMPK.

机构信息

Division of Neonatology, Johns Hopkins University School of Medicine, Baltimore, MD 21287, USA.

Division of Metabolism, Johns Hopkins University School of Medicine, Baltimore, MD 21287, USA.

出版信息

Cell Rep. 2019 Nov 5;29(6):1511-1523.e5. doi: 10.1016/j.celrep.2019.09.070.

Abstract

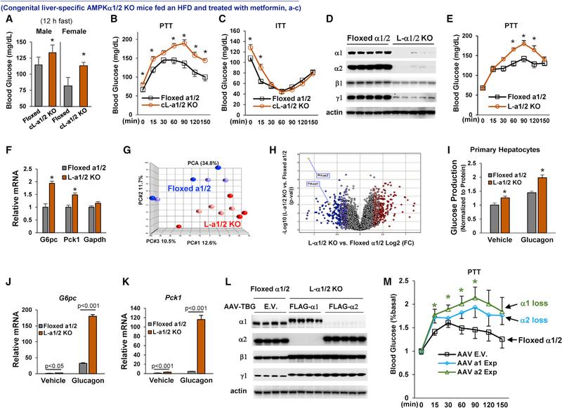
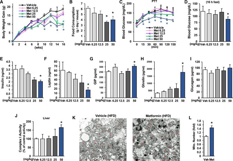
Impaired mitochondrial respiratory activity contributes to the development of insulin resistance in type 2 diabetes. Metformin, a first-line antidiabetic drug, functions mainly by improving patients' hyperglycemia and insulin resistance. However, its mechanism of action is still not well understood. We show here that pharmacological metformin concentration increases mitochondrial respiration, membrane potential, and ATP levels in hepatocytes and a clinically relevant metformin dose increases liver mitochondrial density and complex 1 activity along with improved hyperglycemia in high-fat- diet (HFD)-fed mice. Metformin, functioning through 5' AMP-activated protein kinase (AMPK), promotes mitochondrial fission to improve mitochondrial respiration and restore the mitochondrial life cycle. Furthermore, HFD-fed-mice with liver-specific knockout of AMPKα1/2 subunits exhibit higher blood glucose levels when treated with metformin. Our results demonstrate that activation of AMPK by metformin improves mitochondrial respiration and hyperglycemia in obesity. We also found that supra-pharmacological metformin concentrations reduce adenine nucleotides, resulting in the halt of mitochondrial respiration. These findings suggest a mechanism for metformin's anti-tumor effects.

摘要

线粒体呼吸活性受损导致 2 型糖尿病胰岛素抵抗的发生。二甲双胍是一种一线抗糖尿病药物,主要通过改善患者的高血糖和胰岛素抵抗起作用。然而,其作用机制仍不清楚。我们在这里表明,药理浓度的二甲双胍可增加肝细胞中线粒体呼吸、膜电位和 ATP 水平,临床相关剂量的二甲双胍可增加高脂饮食喂养小鼠的肝脏线粒体密度和复合物 1 活性,同时改善高血糖。二甲双胍通过 5' 腺苷酸活化蛋白激酶 (AMPK) 促进线粒体分裂以改善线粒体呼吸并恢复线粒体生命周期。此外,用高脂饮食喂养的 AMPKα1/2 亚基肝脏特异性敲除小鼠在用二甲双胍治疗时血糖水平更高。我们的结果表明,二甲双胍激活 AMPK 可改善肥胖症中的线粒体呼吸和高血糖。我们还发现,超药理浓度的二甲双胍会降低腺嘌呤核苷酸,从而阻止线粒体呼吸。这些发现为二甲双胍的抗肿瘤作用提供了一种机制。

https://cdn.ncbi.nlm.nih.gov/pmc/blobs/7165/6866677/33debf87848c/nihms-1542671-f0002.jpg

文献AI研究员

20分钟写一篇综述,助力文献阅读效率提升50倍。

立即体验

用中文搜PubMed

大模型驱动的PubMed中文搜索引擎

马上搜索

文档翻译

学术文献翻译模型,支持多种主流文档格式。

立即体验