Suppr超能文献

YY1 介导转化生长因子-β1 诱导的肺泡上皮细胞 EMT 和促纤维化。

YY1 mediates TGF-β1-induced EMT and pro-fibrogenesis in alveolar epithelial cells.

机构信息

Research Center for Translational Medicine, Shanghai East Hospital, Tongji University School of Medicine, 150 Jimo Road, Shanghai, 200120, China.

Shanghai Institute of Heart Failure, Shanghai East Hospital, Tongji University School of Medicine, 150 Jimo Road, Shanghai, 200120, China.

出版信息

Respir Res. 2019 Nov 8;20(1):249. doi: 10.1186/s12931-019-1223-7.

Abstract

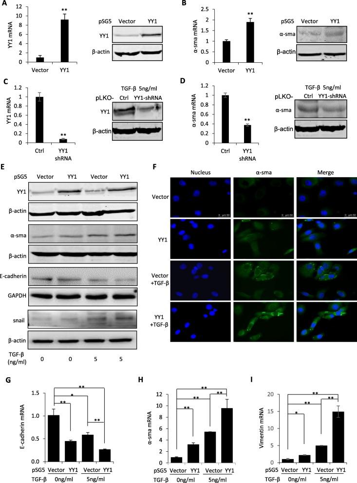
Pulmonary fibrosis is a chronic, progressive lung disease associated with lung damage and scarring. The pathological mechanism causing pulmonary fibrosis remains unknown. Emerging evidence suggests prominent roles of epithelial-mesenchymal transition (EMT) of alveolar epithelial cells (AECs) in myofibroblast formation and progressive pulmonary fibrosis. Our previous work has demonstrated the regulation of YY1 in idiopathic pulmonary fibrosis and pathogenesis of fibroid lung. However, the specific function of YY1 in AECs during the pathogenesis of pulmonary fibrosis is yet to be determined. Herein, we found the higher level of YY1 in primary fibroblasts than that in primary epithelial cells from the lung of mouse. A549 and BEAS-2B cells, serving as models for type II alveolar pulmonary epithelium in vitro, were used to determine the function of YY1 during EMT of AECs. TGF-β-induced activation of the pro-fibrotic program was applied to determine the role YY1 may play in pro-fibrogenesis of type II alveolar epithelial cells. Upregulation of YY1 was associated with EMT and pro-fibrotic phenotype induced by TGF-β treatment. Targeted knockdown of YY1 abrogated the EMT induction by TGF-β treatment. Enforced expression of YY1 can partly mimic the TGF-β-induced pro-fibrotic change in either A549 cell line or primary alveolar epithelial cells, indicating the induction of YY1 expression may mediate the TGF-β-induced EMT and pro-fibrosis. In addition, the translocation of NF-κB p65 from the cytoplasm to the nucleus was demonstrated in A549 cells after TGF-β treatment and/or YY1 overexpression, suggesting that NF-κB-YY1 signaling pathway regulates pulmonary fibrotic progression in lung epithelial cells. These findings will shed light on the better understanding of mechanisms regulating pro-fibrogenesis in AECs and pathogenesis of lung fibrosis.

摘要

肺纤维化是一种与肺损伤和瘢痕形成相关的慢性、进行性肺部疾病。导致肺纤维化的确切病理机制尚不清楚。新出现的证据表明,肺泡上皮细胞(AEC)上皮-间充质转化(EMT)在肌成纤维细胞形成和进行性肺纤维化中起重要作用。我们之前的工作已经证明了 YY1 在特发性肺纤维化和纤维性肺病发病机制中的调控作用。然而,YY1 在肺纤维化发病机制中对 AEC 的具体作用仍有待确定。在此,我们发现小鼠肺部的原代成纤维细胞中 YY1 的水平高于原代上皮细胞。A549 和 BEAS-2B 细胞作为体外 II 型肺泡肺上皮的模型,用于确定 YY1 在 AEC 上皮细胞 EMT 中的功能。应用 TGF-β 诱导的促纤维化程序来确定 YY1 在 II 型肺泡上皮细胞的促纤维化形成中可能发挥的作用。YY1 的上调与 TGF-β 处理诱导的 EMT 和促纤维化表型有关。靶向敲低 YY1 可阻断 TGF-β 处理诱导的 EMT 诱导。YY1 的强制表达可以部分模拟 TGF-β 诱导的 A549 细胞系或原代肺泡上皮细胞的促纤维化变化,表明 YY1 表达的诱导可能介导 TGF-β 诱导的 EMT 和促纤维化。此外,在 TGF-β 处理和/或 YY1 过表达后,NF-κB p65 从细胞质易位到细胞核,表明 NF-κB-YY1 信号通路调节肺上皮细胞中的肺纤维化进展。这些发现将有助于更好地理解调节 AEC 中促纤维化形成和肺纤维化发病机制的机制。

https://cdn.ncbi.nlm.nih.gov/pmc/blobs/e0ac/6839144/fc9c994acca4/12931_2019_1223_Fig1_HTML.jpg

文献检索

告别复杂PubMed语法,用中文像聊天一样搜索,搜遍4000万医学文献。AI智能推荐,让科研检索更轻松。

立即免费搜索

文件翻译

保留排版,准确专业,支持PDF/Word/PPT等文件格式,支持 12+语言互译。

免费翻译文档

深度研究

AI帮你快速写综述,25分钟生成高质量综述,智能提取关键信息,辅助科研写作。

立即免费体验