Suppr超能文献

重组血栓调节蛋白抑制组蛋白诱导的中性粒细胞胞外诱捕网形成。

Recombinant Thrombomodulin Suppresses Histone-Induced Neutrophil Extracellular Trap Formation.

机构信息

Department of Systems Biology in Thromboregulation, Kagoshima University Graduate School of Medical and Dental Sciences, Kagoshima, Japan.

Department of Medicinal Chemistry, Rogel Cancer Center, College of Pharmacy, University of Michigan, Ann Arbor, MI, United States.

出版信息

Front Immunol. 2019 Oct 29;10:2535. doi: 10.3389/fimmu.2019.02535. eCollection 2019.

Abstract

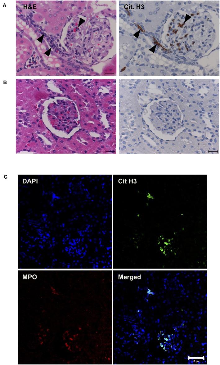
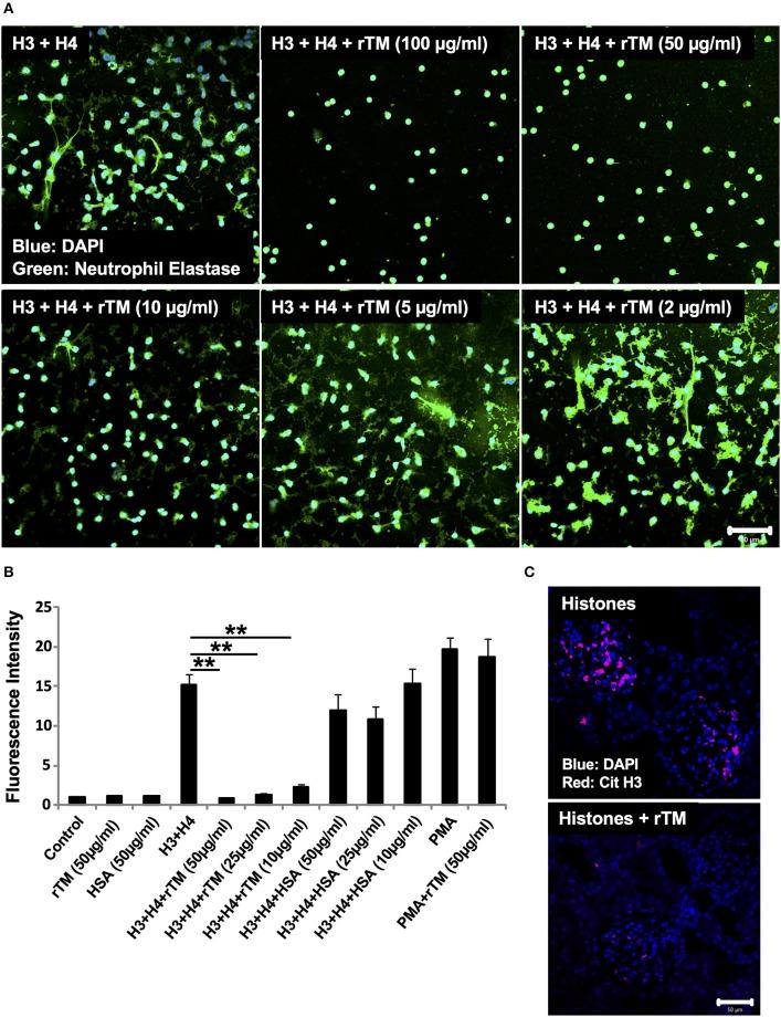
Histones, the major protein components of chromatin, are released into the extracellular space during sepsis, trauma, and ischemia-reperfusion injury, and subsequently mediate organ failure. Extracellular histones can promote endothelial damage and platelet aggregation, which can be suppressed by administration of recombinant thrombomodulin (rTM). The present study aimed to clarify whether histones can activate neutrophils to induce NET formation and whether rTM can prevent histone-induced NET formation. NET formation was analyzed by stimulating human neutrophils with histones in the absence or presence of rTM. NET formation was further analyzed by intravenous infusion of histones into rats with or without rTM. Histones induced NET release in a dose-dependent manner and NET release was induced as early as 1 h after stimulation. Histone-induced NET release was independent of NADPH oxidase. rTM suppressed histone-induced NET release as well as . The suppression might be mediated by rTM binding to histones, as suggested by analysis using a quartz crystal microbalance system. The present findings suggest that histones can activate neutrophils to form NETs and that rTM can inhibit histone-induced NET formation.

摘要

组蛋白是染色质的主要蛋白质成分,在脓毒症、创伤和缺血再灌注损伤期间会释放到细胞外空间,随后介导器官衰竭。细胞外组蛋白可以促进内皮损伤和血小板聚集,而重组血栓调节蛋白 (rTM) 的给药可以抑制这种作用。本研究旨在阐明组蛋白是否可以激活中性粒细胞诱导 NET 形成,以及 rTM 是否可以预防组蛋白诱导的 NET 形成。通过在不存在或存在 rTM 的情况下用组蛋白刺激人中性粒细胞来分析 NET 形成。通过静脉内输注组蛋白到有或没有 rTM 的大鼠中来进一步分析 NET 形成。组蛋白以剂量依赖性方式诱导 NET 释放,刺激后 1 小时即可诱导 NET 释放。组蛋白诱导的 NET 释放不依赖于 NADPH 氧化酶。rTM 抑制组蛋白诱导的 NET 释放,以及。抑制作用可能是通过 rTM 与组蛋白结合介导的,这一点通过石英晶体微天平系统分析得到了证实。这些发现表明,组蛋白可以激活中性粒细胞形成 NET,而 rTM 可以抑制组蛋白诱导的 NET 形成。

https://cdn.ncbi.nlm.nih.gov/pmc/blobs/5917/6828967/516a9a4d2aa9/fimmu-10-02535-g0001.jpg

文献检索

告别复杂PubMed语法,用中文像聊天一样搜索,搜遍4000万医学文献。AI智能推荐,让科研检索更轻松。

立即免费搜索

文件翻译

保留排版,准确专业,支持PDF/Word/PPT等文件格式,支持 12+语言互译。

免费翻译文档

深度研究

AI帮你快速写综述,25分钟生成高质量综述,智能提取关键信息,辅助科研写作。

立即免费体验