The Rheumatism Research Center, Catholic Research Institute of Medical Science, College of Medicine, The Catholic University of Korea, Seoul, Republic of Korea.
Division of Rheumatology, Department of Internal Medicine, Seoul St. Mary's Hospital, College of Medicine, The Catholic University of Korea, Seoul, Republic of Korea.
Mediators Inflamm. 2019 Oct 24;2019:5648987. doi: 10.1155/2019/5648987. eCollection 2019.
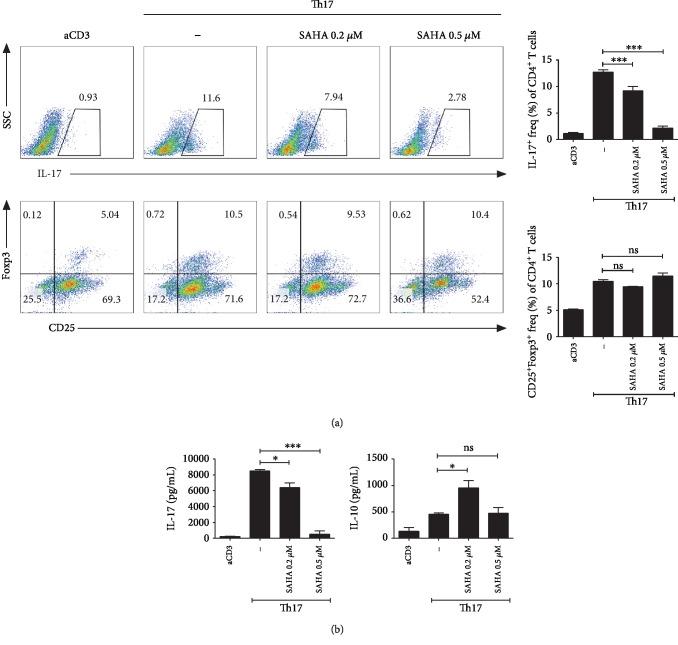
Rheumatoid arthritis (RA) is a type of systemic autoimmune arthritis that causes joint inflammation and destruction. One of the pathological mechanisms of RA is known to involve histone acetylation. Although the histone deacetylase (HDAC) inhibitor suberoylanilide hydroxamic acid (SAHA) can attenuate arthritis in animal models of RA, the mechanism underlying this effect is poorly understood. This study was performed to examine whether SAHA has therapeutic potential in an animal model of RA and to investigate its mechanism of action. Collagen-induced arthritis (CIA) mice were orally administered SAHA daily for 8 weeks and examined for their arthritis score and incidence of arthritis. CD4 T cell regulation following SAHA treatment was confirmed in splenocytes cultured under type 17 helper T (Th17) cell differentiation conditions. Clinical scores and the incidence of CIA were lower in mice in the SAHA treatment group compared to the controls. In addition, SAHA inhibited Th17 cell differentiation, as well as decreased expression of the Th17 cell-related transcription factors pSTAT3 Y705 and pSTAT3 S727. experiments showed that SAHA maintained regulatory T (Treg) cells but specifically reduced Th17 cells. The same results were obtained when mouse splenocytes were cultured under Treg cell differentiation conditions and then converted to Th17 cell differentiation conditions. In conclusion, SAHA was confirmed to specifically inhibit Th17 cell differentiation through nuclear receptor subfamily 1 group D member 1 (NR1D1), a factor associated with Th17 differentiation. The results of the present study suggested that SAHA can attenuate CIA development by inhibition of the Th17 population and maintenance of the Treg population through NR1D1 inhibition. Therefore, SAHA is a potential therapeutic candidate for RA.
类风湿性关节炎(RA)是一种全身性自身免疫性关节炎,可引起关节炎症和破坏。RA 的一种病理机制已知涉及组蛋白乙酰化。虽然组蛋白去乙酰化酶(HDAC)抑制剂 suberoylanilide hydroxamic acid(SAHA)可以减轻 RA 动物模型中的关节炎,但这种作用的机制尚不清楚。本研究旨在探讨 SAHA 在 RA 动物模型中是否具有治疗潜力,并研究其作用机制。胶原诱导性关节炎(CIA)小鼠每日口服给予 SAHA 治疗 8 周,并检查关节炎评分和关节炎发生率。在 Th17 细胞分化条件下培养的脾细胞中证实了 SAHA 治疗后 CD4 T 细胞的调节作用。与对照组相比,SAHA 治疗组的小鼠临床评分和 CIA 发生率较低。此外,SAHA 抑制 Th17 细胞分化,并降低 Th17 细胞相关转录因子 pSTAT3 Y705 和 pSTAT3 S727 的表达。进一步的实验表明,SAHA 维持调节性 T(Treg)细胞,但特异性减少 Th17 细胞。当将小鼠脾细胞在 Treg 细胞分化条件下培养,然后转化为 Th17 细胞分化条件时,得到了相同的结果。总之,SAHA 通过核受体亚家族 1 组 D 成员 1(NR1D1)证实可特异性抑制 Th17 细胞分化,NR1D1 与 Th17 分化有关。本研究的结果表明,SAHA 通过抑制 Th17 细胞群并通过 NR1D1 抑制维持 Treg 细胞群来减轻 CIA 的发展。因此,SAHA 是 RA 的一种潜在治疗候选药物。