Sunnybrook Research Institute, Biological Sciences, 2075 Bayview Ave, Toronto, ON, Canada.
University of Toronto, Faculty of Medicine, Department of Laboratory Medicine and Pathobiology, 1 King's College Cir, Toronto, ON, Canada.
Brain. 2020 Jan 1;143(1):359-373. doi: 10.1093/brain/awz371.
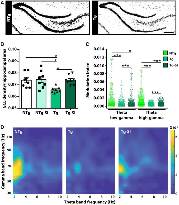
Failure of Alzheimer's disease clinical trials to improve or stabilize cognition has led to the need for a better understanding of the driving forces behind cognitive decline in the presence of active disease processes. To dissect contributions of individual pathologies to cognitive function, we used the TgF344-AD rat model, which recapitulates the salient hallmarks of Alzheimer's disease pathology observed in patient populations (amyloid, tau inclusions, frank neuronal loss, and cognitive deficits). scyllo-Inositol treatment attenuated amyloid-β peptide in disease-bearing TgF344-AD rats, which rescued pattern separation in the novel object recognition task and executive function in the reversal learning phase of the Barnes maze. Interestingly, neither activities of daily living in the burrowing task nor spatial memory in the Barnes maze were rescued by attenuating amyloid-β peptide. To understand the pathological correlates leading to behavioural rescue, we examined the neuropathology and in vivo electrophysiological signature of the hippocampus. Amyloid-β peptide attenuation reduced hippocampal tau pathology and rescued adult hippocampal neurogenesis and neuronal function, via improvements in cross-frequency coupling between theta and gamma bands. To investigate mechanisms underlying the persistence of spatial memory deficits, we next examined neuropathology in the entorhinal cortex, a region whose input to the hippocampus is required for spatial memory. Reduction of amyloid-β peptide in the entorhinal cortex had no effect on entorhinal tau pathology or entorhinal-hippocampal neuronal network dysfunction, as measured by an impairment in hippocampal response to entorhinal stimulation. Thus, rescue or not of cognitive function is dependent on regional differences of amyloid-β, tau and neuronal network dysfunction, demonstrating the importance of staging disease in patients prior to enrolment in clinical trials. These results further emphasize the need for combination therapeutic approaches across disease progression.
阿尔茨海默病临床试验未能改善或稳定认知功能,这导致人们需要更好地了解在疾病活跃过程中认知能力下降的驱动因素。为了剖析个体病理学对认知功能的贡献,我们使用了 TgF344-AD 大鼠模型,该模型重现了患者群体中观察到的阿尔茨海默病病理学的显著特征(淀粉样蛋白、tau 包含物、明显的神经元丧失和认知缺陷)。 scyllo-肌醇治疗减轻了患病 TgF344-AD 大鼠中的淀粉样β肽,这挽救了新物体识别任务中的模式分离和 Barnes 迷宫反转学习阶段的执行功能。有趣的是,减轻淀粉样β肽并不能挽救在挖掘任务中的日常生活活动或在 Barnes 迷宫中的空间记忆。为了了解导致行为挽救的病理相关性,我们检查了海马体的神经病理学和体内电生理特征。淀粉样β肽的减少减轻了海马体中的 tau 病理学,并通过改善 theta 和 gamma 频段之间的交叉频率耦合,挽救了成年海马体神经发生和神经元功能。为了研究导致空间记忆缺陷持续存在的机制,我们接下来检查了内嗅皮层的神经病理学,内嗅皮层是海马体输入所必需的区域。内嗅皮层中淀粉样β肽的减少对内嗅皮层 tau 病理学或内嗅皮质-海马神经元网络功能障碍没有影响,这可以通过海马体对内嗅刺激的反应受损来衡量。因此,认知功能的挽救或不挽救取决于淀粉样β、tau 和神经元网络功能障碍的区域差异,这表明在临床试验中招募患者之前对疾病进行分期的重要性。这些结果进一步强调了在疾病进展过程中需要采用联合治疗方法。