Suppr超能文献

环状 RNA hsa_circ_001895 作为 microRNA-296-5p 的海绵,通过调节 SOX12 促进肾透明细胞癌的进展。

Circular RNA hsa_circ_001895 serves as a sponge of microRNA-296-5p to promote clear cell renal cell carcinoma progression by regulating SOX12.

机构信息

Department of Urology, Nanfang Hospital, Southern Medical University, Guangzhou, China.

Department of Urology, Cancer Center, Sun Yat-Sen University and State Key Laboratory of Oncology in Southern China, Guangzhou, China.

出版信息

Cancer Sci. 2020 Feb;111(2):713-726. doi: 10.1111/cas.14261. Epub 2019 Dec 30.

Abstract

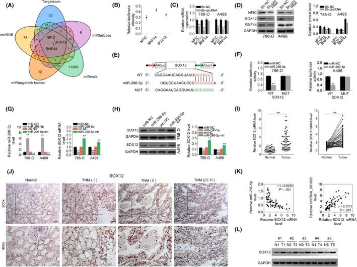
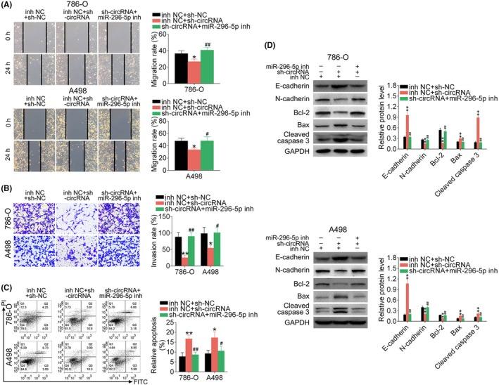
There is an urgent need to find novel potential therapeutic targets for the diagnosis and treatment of clear cell renal cell carcinoma (ccRCC) due to its highly invasive ability as a common urological malignant tumor. Circular RNAs (circRNAs) have been indicated as potentially critical mediators in various types of tumor progression. We first used qRT-PCR analysis to find dysregulated circRNAs in ccRCC. A novel circRNA, hsa_circ_001895, was upregulated in ccRCC specimens and associated with metastatic properties of ccRCC. However, the tumorigenic mechanism of hsa_circ_001895 on ccRCC is yet to be found. We first indicated that hsa_circ_001895 predicted a poor prognosis in ccRCC patients. Additionally, overexpression of hsa_circ_001895 not only promoted cell proliferation, invasion and migration of ccRCC, but also inhibited cell apoptosis, whereas hsa_circ_001895 knockdown reversed the effect on ccRCC progression. In vivo s.c. xenotransplanted tumor model also showed that silencing hsa_circ_001895 could suppress in vivo ccRCC growth. Mechanistically, hsa_circ_001895 directly binds with microRNA (miR)-296-5p and inhibits its expression. Moreover, sex determining region Y (SRY)-box 12 (SOX12) was identified as a target of miR-296-5p, the expression of which was suppressed by miR-296-5p. Notably, the inhibitory effect of hsa_circ_001895 on ccRCC progression was reversed by miR-296-5p inhibitor. In general, our findings indicated that hsa_circ_001895 may sponge miR-296-5p and promote SOX12 expression, which is the underlying mechanism of hsa_circ_001895-induced ccRCC progression.

摘要

由于作为一种常见的泌尿系统恶性肿瘤具有高度侵袭性,因此迫切需要寻找用于透明细胞肾细胞癌(ccRCC)的诊断和治疗的新型潜在治疗靶标。环状 RNA(circRNA)已被证明是各种类型肿瘤进展的潜在关键介质。我们首先使用 qRT-PCR 分析来发现 ccRCC 中失调的 circRNA。一种新型 circRNA,hsa_circ_001895,在 ccRCC 标本中上调,并与 ccRCC 的转移特性相关。然而,hsa_circ_001895 对 ccRCC 的致瘤机制尚待发现。我们首先表明,hsa_circ_001895 可预测 ccRCC 患者的不良预后。此外,hsa_circ_001895 的过表达不仅促进了 ccRCC 的细胞增殖、侵袭和迁移,而且抑制了细胞凋亡,而 hsa_circ_001895 的敲低则逆转了对 ccRCC 进展的影响。在体内皮下异种移植肿瘤模型中也表明,沉默 hsa_circ_001895 可抑制体内 ccRCC 的生长。从机制上讲,hsa_circ_001895 可直接与 microRNA(miR)-296-5p 结合并抑制其表达。此外,性决定区 Y(SRY)-盒 12(SOX12)被鉴定为 miR-296-5p 的靶标,其表达受到 miR-296-5p 的抑制。值得注意的是,miR-296-5p 抑制剂逆转了 hsa_circ_001895 对 ccRCC 进展的抑制作用。总的来说,我们的研究结果表明,hsa_circ_001895 可能通过海绵 miR-296-5p 并促进 SOX12 表达,从而促进 ccRCC 的进展,这是 hsa_circ_001895 诱导的 ccRCC 进展的潜在机制。

https://cdn.ncbi.nlm.nih.gov/pmc/blobs/9679/7004537/282dd8f668e7/CAS-111-713-g001.jpg

文献AI研究员

20分钟写一篇综述,助力文献阅读效率提升50倍。

立即体验

用中文搜PubMed

大模型驱动的PubMed中文搜索引擎

马上搜索

文档翻译

学术文献翻译模型,支持多种主流文档格式。

立即体验