Suppr超能文献

丹酚酸 C 通过 Toll 样受体 4 (TLR4)/核因子 kappa B (NF-κB) 通路减轻脂多糖诱导的人牙周膜干细胞炎症和凋亡。

Salvianolic Acid C Attenuates LPS-Induced Inflammation and Apoptosis in Human Periodontal Ligament Stem Cells via Toll-Like Receptors 4 (TLR4)/Nuclear Factor kappa B (NF-κB) Pathway.

机构信息

Department of Oral Medicine, Shanxi Provincial People's Hospital, Taiyuan, Shanxi, China (mainland).

Department of Oral Medicine, First Hospital of Shanxi Medical University, Taiyuan, Shanxi, China (mainland).

出版信息

Med Sci Monit. 2019 Dec 13;25:9499-9508. doi: 10.12659/MSM.918940.

Abstract

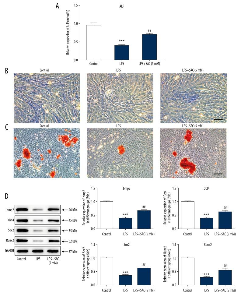
BACKGROUND Periodontitis is a chronic inflammatory disease that causes gingival detachment and disintegration of alveolar bone. Salvianolic acid C (SAC) is a polyphenol compound with anti-inflammatory and antioxidant activities that is isolated from Danshen, a traditional Chinese medicine made from the roots of Salvia miltiorrhiza Bunge. The aim of this study was to investigate the mechanisms of underlying its protective effects and its inhibition effect on inflammation and apoptosis in human periodontal ligament stem cells (hPDLSCs). MATERIAL AND METHODS LPS-induced hPDLSCs, as a model mimicking an inflammatory process of periodontitis in vivo, were established to investigate the therapeutic effect of SAC in periodontitis. The inflammatory cytokines secretion and oxidative stress status were measured by use of specific commercial test kits. The hPDLSCs viability was analyzed by Cell Counting Kit-8 assay. The cell apoptosis and cell cycle were assayed with flow cytometry. Expressions levels of proteins involved in apoptosis, osteogenic differentiation, and TLR4/NF-kappaB pathway were evaluated by Western blotting. Alkaline phosphatase (ALP) activity was detected by ALP assay kit and ALP staining. The mineralized nodules formation of hPDLSCs was checked by Alizarin Red S staining. RESULTS Our results showed that LPS induced increased levels of inflammatory cytokines and oxidative stress and mediated the phosphorylation and nuclear translocation of NF‑kappaB p65 in hPDLSCs. SAC reversed the abnormal secretion of inflammatory cytokines and inhibited the TLR4/NF‑kappaB activation induced by LPS. SAC also upregulated cell viability, ALP activity, and the ability of osteogenic differentiation. The anti-inflammation and TLR4/NF‑kappaB inhibition effects of SAC were reversed by TLR4 overexpression. CONCLUSIONS Taken together, our results revealed that SAC effectively attenuates LPS-induced inflammation and apoptosis via the TLR4/NF-kappaB pathway and that SAC is effective in treating periodontitis.

摘要

背景

牙周炎是一种慢性炎症性疾病,可导致牙龈分离和牙槽骨崩解。丹酚酸 C(SAC)是一种从丹参中分离得到的具有抗炎和抗氧化活性的多酚化合物,丹参是一种由丹参的根制成的中药。本研究旨在探讨其保护作用的机制及其对人牙周膜干细胞(hPDLSCs)炎症和凋亡的抑制作用。

材料和方法

用脂多糖(LPS)诱导 hPDLSCs 建立体内牙周炎炎症过程的模型,以研究 SAC 对牙周炎的治疗作用。采用特定的商业试剂盒测定炎症细胞因子的分泌和氧化应激状态。通过 Cell Counting Kit-8 测定 hPDLSCs 的活力。通过流式细胞术检测细胞凋亡和细胞周期。用 Western blot 法检测凋亡、成骨分化和 TLR4/NF-κB 通路相关蛋白的表达水平。通过碱性磷酸酶(ALP)试剂盒和 ALP 染色检测 ALP 活性。通过茜素红 S 染色检测 hPDLSCs 矿化结节的形成。

结果

我们的结果表明,LPS 诱导 hPDLSCs 中炎症细胞因子和氧化应激水平升高,并介导 NF-κB p65 的磷酸化和核转位。SAC 逆转了 LPS 诱导的炎症细胞因子的异常分泌,并抑制了 TLR4/NF-κB 的激活。SAC 还上调了细胞活力、ALP 活性和成骨分化能力。SAC 的抗炎和 TLR4/NF-κB 抑制作用被 TLR4 过表达所逆转。

结论

综上所述,我们的研究结果表明,SAC 通过 TLR4/NF-κB 通路有效减轻 LPS 诱导的炎症和凋亡,SAC 可有效治疗牙周炎。

https://cdn.ncbi.nlm.nih.gov/pmc/blobs/c939/6929551/5f122d488e1a/medscimonit-25-9499-g001.jpg

文献AI研究员

20分钟写一篇综述,助力文献阅读效率提升50倍。

立即体验

用中文搜PubMed

大模型驱动的PubMed中文搜索引擎

马上搜索

文档翻译

学术文献翻译模型,支持多种主流文档格式。

立即体验