Suppr超能文献

转录组分析揭示了结肠癌患者循环系统和肿瘤微环境中基因表达的系统性改变。

Transcriptomic Analyses Revealed Systemic Alterations in Gene Expression in Circulation and Tumor Microenvironment of Colorectal Cancer Patients.

作者信息

Shaath Hibah, Toor Salman M, Nair Varun Sasidharan, Elkord Eyad, Alajez Nehad M

机构信息

College of Health & Life Sciences, Hamad Bin Khalifa University (HBKU), Qatar Foundation (QF), PO Box 34110, Doha, Qatar.

Cancer Research Center, Qatar Biomedical Research Institute (QBRI), Hamad Bin Khalifa University (HBKU), Qatar Foundation (QF), PO Box 34110, Doha, Qatar.

出版信息

Cancers (Basel). 2019 Dec 11;11(12):1994. doi: 10.3390/cancers11121994.

Abstract

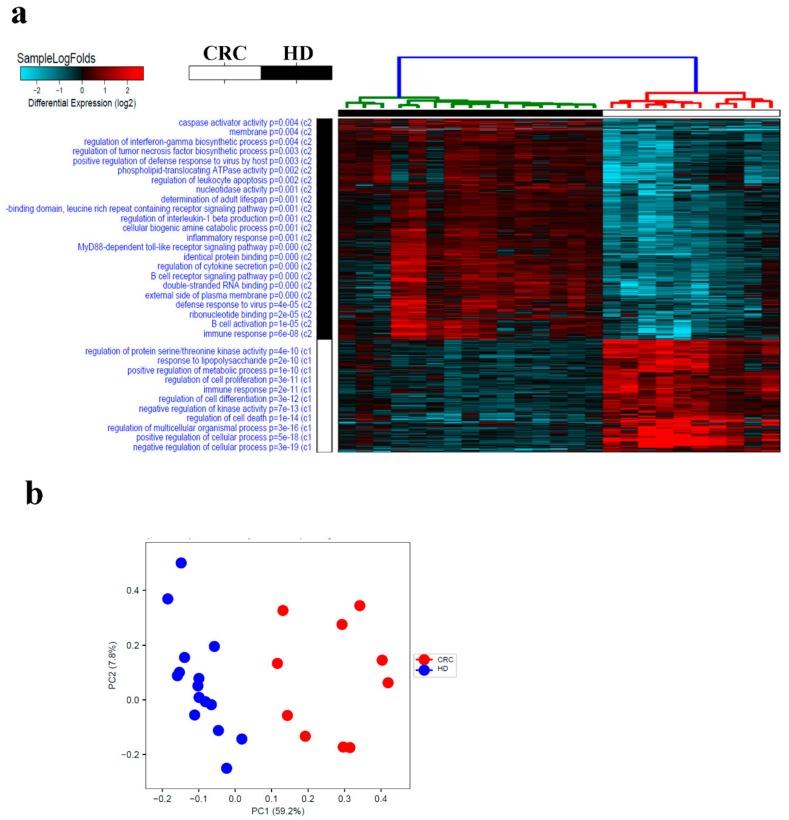
Colorectal cancer (CRC) is among the leading causes of cancer-related deaths worldwide, underscoring a need for better understanding of the disease and development of novel diagnostic biomarkers and therapeutic interventions. Herein, we performed transcriptome analyses on peripheral blood mononuclear cells (PBMCs), CRC tumor tissue and adjacent normal tissue from 10 CRC patients and PBMCs from 15 healthy controls. Up regulated transcripts from CRC PBMCs were associated with functions related to immune cell trafficking and cellular movement, while downregulated transcripts were enriched in cellular processes related to cell death. Most affected signaling networks were those involved in tumor necrosis factor (TNF) and interleukin signaling. The expression of selected immune-related genes from the RNA-Seq data were further validated using qRT-PCR. Transcriptome analysis of CRC tumors and ingenuity pathway analysis revealed enrichment in several functional categories related to cellular movement, cell growth and proliferation, DNA replication, recombination and repair, while functional categories related to cell death were suppressed. Upstream regulator analysis revealed activation of ERBB2 and FOXM1 networks. Interestingly, there were 18 common upregulated and 36 common downregulated genes when comparing PBMCs and tumor tissue, suggesting transcriptomic changes in the tumor microenvironment could be reflected, in part, in the periphery with potential utilization as disease biomarkers.

摘要

结直肠癌(CRC)是全球癌症相关死亡的主要原因之一,这凸显了更好地了解该疾病以及开发新型诊断生物标志物和治疗干预措施的必要性。在此,我们对10例CRC患者的外周血单个核细胞(PBMC)、CRC肿瘤组织和相邻正常组织以及15例健康对照的PBMC进行了转录组分析。CRC患者PBMC中上调的转录本与免疫细胞运输和细胞运动相关的功能有关,而下调的转录本则富集于与细胞死亡相关的细胞过程中。受影响最大的信号网络是那些参与肿瘤坏死因子(TNF)和白细胞介素信号传导的网络。利用qRT-PCR进一步验证了RNA测序数据中选定的免疫相关基因的表达。CRC肿瘤的转录组分析和 Ingenuity 通路分析显示,与细胞运动、细胞生长和增殖、DNA复制、重组和修复相关的几个功能类别中存在富集,而与细胞死亡相关的功能类别则受到抑制。上游调节因子分析显示ERBB2和FOXM1网络被激活。有趣的是,在比较PBMC和肿瘤组织时,有18个共同上调基因和36个共同下调基因,这表明肿瘤微环境中的转录组变化可能部分反映在周边区域,具有作为疾病生物标志物的潜在用途。

https://cdn.ncbi.nlm.nih.gov/pmc/blobs/eec4/6966620/5c54528e0de9/cancers-11-01994-g001.jpg

文献检索

告别复杂PubMed语法,用中文像聊天一样搜索,搜遍4000万医学文献。AI智能推荐,让科研检索更轻松。

立即免费搜索

文件翻译

保留排版,准确专业,支持PDF/Word/PPT等文件格式,支持 12+语言互译。

免费翻译文档

深度研究

AI帮你快速写综述,25分钟生成高质量综述,智能提取关键信息,辅助科研写作。

立即免费体验