Suppr超能文献

长散布元件 1 核糖核蛋白颗粒在端粒依赖细胞的端粒延长中保护端粒末端。

Long interspersed element-1 ribonucleoprotein particles protect telomeric ends in alternative lengthening of telomeres dependent cells.

机构信息

Cardiac Surgery Research Laboratory, Department of Surgery, Medical University of Vienna, Waehringer Guertel 18-20, 1090 Vienna, Austria.

Surgical Research Laboratories, Department of Surgery, Medical University of Vienna, Waehringer Guertel 18-20, 1090 Vienna, Austria.

出版信息

Neoplasia. 2020 Feb;22(2):61-75. doi: 10.1016/j.neo.2019.11.002. Epub 2019 Dec 14.

Abstract

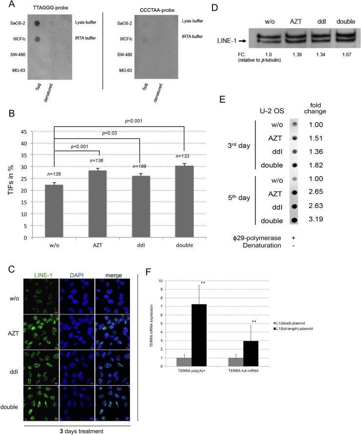
Malignant cells ensure telomere maintenance by the alternative lengthening of telomeres (ALT) in the absence of telomerase activity (TA). The retrotransposons "long interspersed nuclear element-1" (LINE-1, L1) are expressed in malignant cells and are primarily known to contribute to complex karyotypes. Here we demonstrate that LINE-1 ribonucleoprotein particles (L1-RNPs) expression is significantly higher in ALT- versus in TA-human glioma. Analyzing a role of L1-RNP in ALT, we show that L1-RNPs bind to telomeric repeat containing RNA (TERRA), which is critical for telomere stabilization and which is overexpressed in ALT cells. In turn, L1-RNP knockdown (KD) abrogated the nuclear retention of TERRA, resulted in increased telomeric DNA damage, decreased cell growth and reduced expression of ALT characteristics such as c-circles and PML-bodies. L1-RNP KD also decreased the expression of Shelterin- and the ALT-regulating protein Topoisomerase IIIα (TopoIIIα) indicating a more general role of L1-RNPs in supporting telomeric integrity in ALT. Our findings suggest an impact of L1-RNP on telomere stability in ALT dependent tumor cells. As L1-RNPs are rarely expressed in normal adult human tissue those elements might serve as a novel target for tumor ablative therapy.

摘要

恶性细胞通过端粒酶活性 (TA) 缺失时的端粒的非经典延长(ALT)来确保端粒的维持。逆转录转座子“长散布核元件-1”(LINE-1,L1)在恶性细胞中表达,主要被认为有助于复杂的核型。在这里,我们证明在 ALT-与 TA-人神经胶质瘤中,LINE-1 核糖核蛋白颗粒 (L1-RNP) 的表达明显更高。分析 L1-RNP 在 ALT 中的作用,我们表明 L1-RNP 与端粒重复序列含有 RNA(TERRA)结合,这对于端粒稳定至关重要,并且在 ALT 细胞中过表达。反过来,L1-RNP 敲低(KD)消除了 TERRA 的核保留,导致端粒 DNA 损伤增加、细胞生长减少以及 ALT 特征(如 c- 圈和 PML 体)的表达减少。L1-RNP KD 还降低了 Shelterin- 和 ALT 调节蛋白拓扑异构酶 IIIα(TopoIIIα)的表达,表明 L1-RNPs 在支持 ALT 中端粒完整性方面具有更普遍的作用。我们的研究结果表明 L1-RNP 对 ALT 依赖性肿瘤细胞中端粒稳定性的影响。由于 L1-RNPs 在正常成人组织中很少表达,因此这些元件可能成为肿瘤消融治疗的新靶标。

https://cdn.ncbi.nlm.nih.gov/pmc/blobs/9b5d/6920197/894d80a1b868/gr1.jpg

文献AI研究员

20分钟写一篇综述,助力文献阅读效率提升50倍。

立即体验

用中文搜PubMed

大模型驱动的PubMed中文搜索引擎

马上搜索

文档翻译

学术文献翻译模型,支持多种主流文档格式。

立即体验