Department of Orthopaedics and Traumatology, Li Ka Shing Institute of Health Sciences, The Chinese University of Hong Kong, Hong Kong, China.
Department of Chemical Pathology, Li Ka Shing Institute of Health Sciences, The Chinese University of Hong Kong, Hong Kong, China.
Nat Commun. 2019 Dec 19;10(1):5787. doi: 10.1038/s41467-019-13598-0.
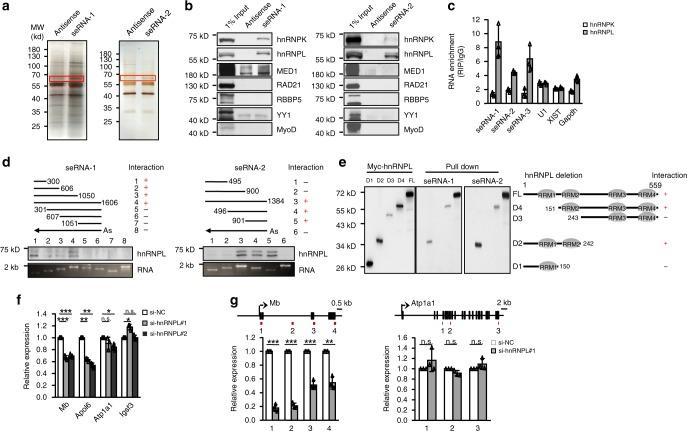
Emerging evidence supports roles of enhancer RNAs (eRNAs) in regulating target gene. Here, we study eRNA regulation and function during skeletal myoblast differentiation. We provide a panoramic view of enhancer transcription and categorization of eRNAs. Master transcription factor MyoD is crucial in activating eRNA production. Super enhancer (se) generated seRNA-1 and -2 promote myogenic differentiation in vitro and in vivo. seRNA-1 regulates expression levels of two nearby genes, myoglobin (Mb) and apolipoprotein L6 (Apol6), by binding to heterogeneous nuclear ribonucleoprotein L (hnRNPL). A CAAA tract on seRNA-1 is essential in mediating seRNA-1/hnRNPL binding and function. Disruption of seRNA-1-hnRNPL interaction attenuates Pol II and H3K36me3 deposition at the Mb locus, in coincidence with the reduction of its transcription. Furthermore, analyses of hnRNPL binding transcriptome-wide reveal its association with eRNAs is a general phenomenon in multiple cells. Collectively, we propose that eRNA-hnRNPL interaction represents a mechanism contributing to target mRNA activation.
新兴证据支持增强子 RNA(eRNA)在调控靶基因中的作用。在这里,我们研究了骨骼肌成肌细胞分化过程中的 eRNA 调控和功能。我们提供了增强子转录的全景图和 eRNA 的分类。主转录因子 MyoD 对于激活 eRNA 的产生至关重要。超级增强子(se)产生的 seRNA-1 和 -2 可促进体外和体内的成肌分化。seRNA-1 通过与异质核核糖核蛋白 L(hnRNPL)结合来调节两个附近基因肌红蛋白(Mb)和载脂蛋白 L6(Apol6)的表达水平。seRNA-1 上的 CAAA 序列对于介导 seRNA-1/hnRNPL 结合和功能至关重要。破坏 seRNA-1-hnRNPL 相互作用会降低 Mb 基因座处的 Pol II 和 H3K36me3 沉积,与其转录减少一致。此外,对 hnRNPL 结合转录组的分析表明,其与 eRNA 的结合是多种细胞中的普遍现象。总的来说,我们提出 eRNA-hnRNPL 相互作用代表了一种促进靶 mRNA 激活的机制。