Department of Neurology, Laboratory of Neuroimmunology, Medical University of Lodz, Poland, ul. Pomorska 251, 92-213 Lodz, Poland.
Department of Neurobiology, Faculty of Biology and Environmental Protection, University of Lodz, 90-236 Lodz, Poland.
Cells. 2019 Dec 19;9(1):15. doi: 10.3390/cells9010015.
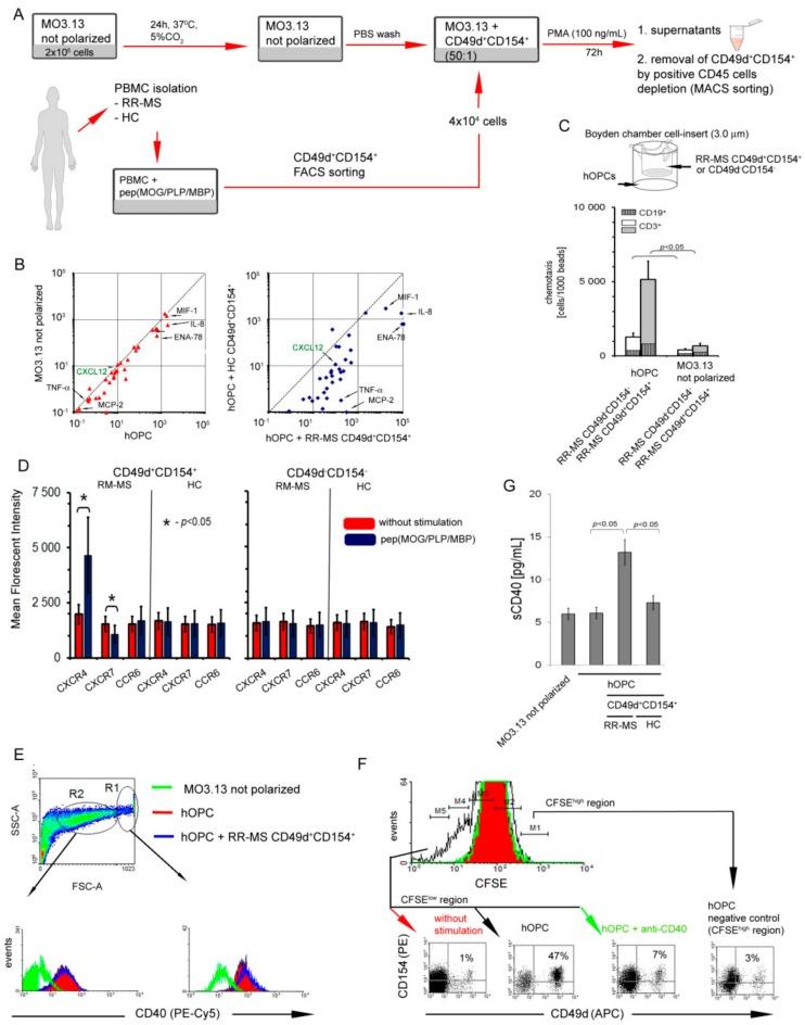
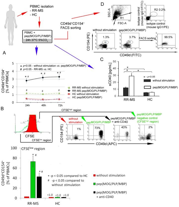
Multiple sclerosis (MS) is a demyelinating autoimmune disease of the central nervous system (CNS) mediated by autoreactive lymphocytes. The role of autoreactive lymphocytes in the CNS demyelination is well described, whereas very little is known about their role in remyelination during MS remission. In this study, we identified a new subpopulation of myelin-specific CD49dCD154 lymphocytes presented in the peripheral blood of MS patients during remission, that proliferated in vitro in response to myelin peptides. These lymphocytes possessed the unique ability to migrate towards maturing oligodendrocyte precursor cells (OPCs) and synthetize proinflammatory chemokines/cytokines. The co-culture of maturing OPCs with myelin-specific CD49dCD154 lymphocytes was characterized by the increase in proinflammatory chemokine/cytokine secretion that was not only a result of their cumulative effect of what OPCs and CD49dCD154 lymphocytes produced alone. Moreover, maturing OPCs exposed to exogenous myelin peptides managed to induce CD40-CD154-dependent CD49dCD154 lymphocyte proliferation. We confirmed, in vivo, the presence of CD49dCD154 cells close to maturating OPCs and remyelinating plaque during disease remission in the MS mouse model (C57Bl/6 mice immunized with MOG) by immunohistochemistry. Three weeks after an acute phase of experimental autoimmune encephalomyelitis, CD49d/CD154 cells were found to be co-localized with O4 cells (oligodendrocyte progenitors) in the areas of remyelination identified by myelin basic protein (MBP) labelling. These data suggested that myelin-specific CD49dCD154 lymphocytes present in the brain can interfere with remyelination mediated by oligodendrocytes probably as a result of establishing proinflammatory environment.
多发性硬化症(MS)是一种中枢神经系统(CNS)脱髓鞘自身免疫性疾病,由自身反应性淋巴细胞介导。自身反应性淋巴细胞在中枢神经系统脱髓鞘中的作用已得到很好的描述,而对于它们在 MS 缓解期间的髓鞘修复中的作用则知之甚少。在这项研究中,我们在缓解期的 MS 患者外周血中鉴定出一种新的髓鞘特异性 CD49dCD154 淋巴细胞亚群,这些细胞在体外对髓鞘肽有增殖反应。这些淋巴细胞具有独特的向成熟少突胶质前体细胞(OPC)迁移并合成促炎趋化因子/细胞因子的能力。成熟 OPC 与髓鞘特异性 CD49dCD154 淋巴细胞共培养时,促炎趋化因子/细胞因子的分泌增加,这不仅是 OPC 和 CD49dCD154 淋巴细胞单独产生的累积效应的结果。此外,成熟 OPC 暴露于外源性髓鞘肽可诱导 CD40-CD154 依赖性 CD49dCD154 淋巴细胞增殖。我们通过免疫组织化学在 MS 小鼠模型(用 MOG 免疫的 C57Bl/6 小鼠)中体内证实了在疾病缓解期间,髓鞘特异性 CD49dCD154 细胞存在于成熟 OPC 及其髓鞘修复斑块附近。在实验性自身免疫性脑脊髓炎的急性期后 3 周,发现 CD49d/CD154 细胞与 O4 细胞(少突胶质前体细胞)在 MBP 标记的髓鞘修复区域共定位。这些数据表明,存在于大脑中的髓鞘特异性 CD49dCD154 淋巴细胞可能通过建立促炎环境而干扰少突胶质细胞介导的髓鞘修复。