Suppr超能文献

微小RNA-203的过表达可下调生存素,并作为甲状腺乳头状癌的潜在治疗靶点发挥作用。

Overexpression of microRNA-203 can downregulate survivin and function as a potential therapeutic target in papillary thyroid cancer.

作者信息

Wu Xianjiang, Dai Lei, Zhang Zhoujing, Zheng Jueru, Zhao Jianpei

机构信息

Department of Thyroid Surgery, Ningbo No. 2 Hospital, Ningbo Medical University, Ningbo, Zhejiang 315010, P.R. China.

出版信息

Oncol Lett. 2020 Jan;19(1):61-68. doi: 10.3892/ol.2019.11082. Epub 2019 Nov 13.

Abstract

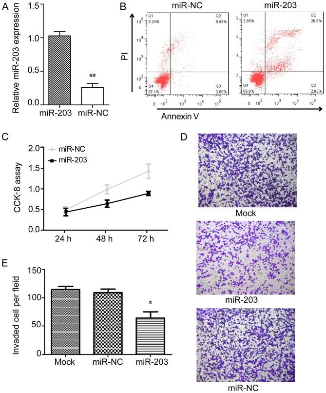
Papillary thyroid cancer (PTC) is the most common type of thyroid carcinoma. PTC has a considerably high five-year survival rate; however, the possibility of recurrence is also high. Therefore, there is a requirement to clarify the molecular mechanism of PTC to promote understanding regarding the development of the disease and further improve prognosis. A number of studies have demonstrated that microRNAs (miRNAs or miRs) contribute to the progression of PTC. The present study revealed that the expression level of miR-203 was significantly lower in PTC tissues and cell lines compared with in the normal controls. In addition, inhibition of miR-203 was identified to be associated with an overexpression of survivin, which was observed in PTC samples. miR-203 regulates the expression of Bcl-2 via its downstream regulator survivin. Furthermore, the present study identified that inhibition of miR-203 histone acetylation was associated with high expression levels of miR-203 in PTC tissue samples. In summary, the results indicate that miR-203 functions as a biomarker and may serve as a candidate target for the development of novel therapeutic strategies to treat PTC.

摘要

甲状腺乳头状癌(PTC)是最常见的甲状腺癌类型。PTC的五年生存率相当高;然而,复发的可能性也很高。因此,需要阐明PTC的分子机制,以促进对该疾病发展的理解并进一步改善预后。多项研究表明,微小RNA(miRNA或miR)有助于PTC的进展。本研究表明,与正常对照相比,miR-203在PTC组织和细胞系中的表达水平显著降低。此外,在PTC样本中观察到,miR-203的抑制与生存素的过表达有关。miR-203通过其下游调节因子生存素来调节Bcl-2的表达。此外,本研究发现,在PTC组织样本中,miR-203组蛋白乙酰化的抑制与miR-203的高表达水平有关。总之,结果表明miR-203作为一种生物标志物发挥作用,并且可能作为开发治疗PTC新治疗策略的候选靶点。

https://cdn.ncbi.nlm.nih.gov/pmc/blobs/beff/6924108/8eea4466d0f5/ol-19-01-0061-g00.jpg

文献AI研究员

20分钟写一篇综述,助力文献阅读效率提升50倍。

立即体验

用中文搜PubMed

大模型驱动的PubMed中文搜索引擎

马上搜索

文档翻译

学术文献翻译模型,支持多种主流文档格式。

立即体验