Laboratory of Stem Cell Biology, Department of Cellular, Computational and Integrative Biology-CIBIO, University of Trento, 38123 Trento, Italy.
Fondazione Bruno Kessler-Center for Material and Microsystem, 38123 Trento, Italy.
Cells. 2019 Dec 30;9(1):88. doi: 10.3390/cells9010088.
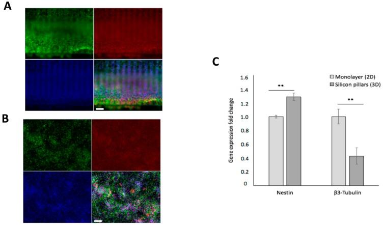
Silicon is a promising material for tissue engineering since it allows to produce micropatterned scaffolding structures resembling biological tissues. Using specific fabrication methods, it is possible to build aligned 3D network-like structures. In the present study, we exploited vertically-aligned silicon micropillar arrays as culture systems for human iPSC-derived cortical progenitors. In particular, our aim was to mimic the radially-oriented cortical radial glia fibres that during embryonic development play key roles in controlling the expansion, radial migration and differentiation of cortical progenitors, which are, in turn, pivotal to the establishment of the correct multilayered cerebral cortex structure. Here we show that silicon vertical micropillar arrays efficiently promote expansion and stemness preservation of human cortical progenitors when compared to standard monolayer growth conditions. Furthermore, the vertically-oriented micropillars allow the radial migration distinctive of cortical progenitors in vivo. These results indicate that vertical silicon micropillar arrays can offer an optimal system for human cortical progenitors' growth and migration. Furthermore, similar structures present an attractive platform for cortical tissue engineering.
硅是一种很有前途的组织工程材料,因为它可以用来制造类似生物组织的微图案化支架结构。使用特定的制造方法,可以构建对齐的 3D 网状结构。在本研究中,我们利用垂直排列的硅微柱阵列作为人类 iPSC 衍生的皮质祖细胞的培养系统。具体来说,我们的目的是模拟胚胎发育过程中具有放射状取向的皮质放射状胶质纤维,这些纤维在控制皮质祖细胞的扩增、放射状迁移和分化方面发挥着关键作用,而皮质祖细胞的分化则对建立正确的多层大脑皮质结构至关重要。在这里,我们发现与标准单层生长条件相比,硅垂直微柱阵列能够有效地促进人类皮质祖细胞的扩增和干性维持。此外,垂直微柱允许皮质祖细胞在体内进行放射状迁移。这些结果表明,垂直硅微柱阵列可为人类皮质祖细胞的生长和迁移提供一个优化的系统。此外,类似的结构为皮质组织工程提供了一个有吸引力的平台。