Department of Radiation Oncology, Guangxi Medical University Cancer Hospital, Cancer Institute of Guangxi Zhuang Autonomous Region, Nanning, Guangxi, People's Republic of China.
Guangxi Key Laboratory of Early Prevention and Treatment for Regional High Frequency Tumor, Guangxi Medical University, Nanning, Guangxi, People's Republic of China.
J Transl Med. 2020 Jan 8;18(1):12. doi: 10.1186/s12967-019-02203-z.
Malignant behavior and radioresistance, which severely limits the efficacy of radiation therapy (RT) in nasopharyngeal carcinoma (NPC), are associated with tumor progression and poor prognosis. Mesenchymal stem cells (MSCs) are used as a therapeutic tool in a variety of tumors. The aim of this study was to reveal the effect of tumor suppressor microRNA-34c-5p (miR-34c) on NPC development and radioresistance, as well as to confirm that exosomes derived from MSCs overexpressing miR-34c restore the sensitivity to radiotherapy in NPCs.
Potentially active microRNAs were screened by cell sequencing, Gene Expression Omnibus (GEO) database analysis, and analysis of clinical serum samples from 70 patients. The expression of genes and proteins was detected by Western blotting, quantitative reverse transcription PCR (qRT-PCR), and immunohistochemistry (IHC). Proliferation, apoptosis, invasion, migration and radioresistance of NPC were detected. Luciferase reporter assays were used to verify the interactions of microRNAs with their downstream targets. MSCs exosomes were isolated by ultrafiltration and verified by electron microscopy and nanoparticle tracking technology.
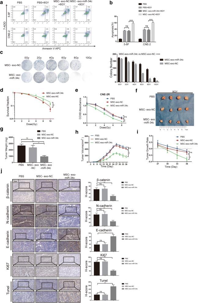
The expression of miR-34c was associated with the occurrence and radiation resistance of NPC. In vitro and in vivo experiments indicated that overexpression of miR-34c inhibit malignant behavior such as invasion, migration, proliferation and epithelial-mesenchymal transition (EMT) in NPCs by targeting β-Catenin. In addition, we found alleviated radioresistance upon miR-34c overexpression or β-catenin knockdown in NPCs. Exosomes derived from miR-34c-transfected MSCs attenuated NPC invasion, migration, proliferation and EMT. Moreover, miR-34c-overexpressing exosomes drastically increased radiation-induced apoptosis in NPC cells.
miR-34c is a tumor suppressor miR in NPC, which inhibits malignant behavior as well as radioresistance of tumor. Therefore, exogenous delivery of miR-34c to NPCs via MSC exosomes inhibits tumor progression and increases the efficiency of RT. Combination IR with miR-34c-overexpressing exosomes may be effective treatment for radioresistant NPCs.
恶性行为和放射抵抗严重限制了鼻咽癌(NPC)放射治疗(RT)的疗效,与肿瘤进展和预后不良有关。间充质干细胞(MSCs)被用作多种肿瘤的治疗工具。本研究旨在揭示肿瘤抑制microRNA-34c-5p(miR-34c)对 NPC 发展和放射抵抗的影响,并证实过表达 miR-34c 的 MSC 衍生的外泌体恢复 NPC 对放疗的敏感性。
通过细胞测序、基因表达综合数据库(GEO)分析和对 70 名患者的临床血清样本分析筛选潜在活性 microRNAs。通过 Western blot、定量逆转录 PCR(qRT-PCR)和免疫组织化学(IHC)检测基因和蛋白的表达。检测 NPC 的增殖、凋亡、侵袭、迁移和放射抵抗。利用荧光素酶报告基因实验验证 microRNAs 与其下游靶基因的相互作用。通过超滤分离 MSC 外泌体,并通过电子显微镜和纳米颗粒跟踪技术进行验证。
miR-34c 的表达与 NPC 的发生和放射抵抗有关。体外和体内实验表明,过表达 miR-34c 通过靶向β-Catenin 抑制 NPC 中的恶性行为,如侵袭、迁移、增殖和上皮间质转化(EMT)。此外,我们发现过表达 miR-34c 或敲低β-catenin 可减轻 NPC 中的放射抵抗。来自 miR-34c 转染 MSC 的外泌体可减轻 NPC 的侵袭、迁移、增殖和 EMT。此外,miR-34c 过表达外泌体可显著增加 NPC 细胞中放射诱导的凋亡。
miR-34c 是 NPC 中的一种肿瘤抑制 microRNA,可抑制肿瘤的恶性行为和放射抵抗。因此,通过 MSC 外泌体将外源性 miR-34c 递送至 NPC 可抑制肿瘤进展并提高 RT 的效率。IR 联合 miR-34c 过表达外泌体可能是治疗放射抵抗 NPC 的有效方法。