• 文献检索
  • 文档翻译
  • 深度研究
  • 学术资讯
  • Suppr Zotero 插件Zotero 插件
  • 邀请有礼
  • 套餐&价格
  • 历史记录
应用&插件
Suppr Zotero 插件Zotero 插件浏览器插件Mac 客户端Windows 客户端微信小程序
定价
高级版会员购买积分包购买API积分包
服务
文献检索文档翻译深度研究API 文档MCP 服务
关于我们
关于 Suppr公司介绍联系我们用户协议隐私条款
关注我们

Suppr 超能文献

核心技术专利:CN118964589B侵权必究
粤ICP备2023148730 号-1Suppr @ 2026

文献检索

告别复杂PubMed语法,用中文像聊天一样搜索,搜遍4000万医学文献。AI智能推荐,让科研检索更轻松。

立即免费搜索

文件翻译

保留排版,准确专业,支持PDF/Word/PPT等文件格式,支持 12+语言互译。

免费翻译文档

深度研究

AI帮你快速写综述,25分钟生成高质量综述,智能提取关键信息,辅助科研写作。

立即免费体验

NMDA 受体的偏倚调节剂控制通道开放和离子选择性。

Biased modulators of NMDA receptors control channel opening and ion selectivity.

机构信息

Department of Pharmacology and Chemical Biology, Emory University School of Medicine, Atlanta, GA, USA.

Virginia Tech Carilion Research Institute, Roanoke, VA, USA.

出版信息

Nat Chem Biol. 2020 Feb;16(2):188-196. doi: 10.1038/s41589-019-0449-5. Epub 2020 Jan 20.

DOI:10.1038/s41589-019-0449-5
PMID:31959964
原文链接:https://pmc.ncbi.nlm.nih.gov/articles/PMC6986806/
Abstract

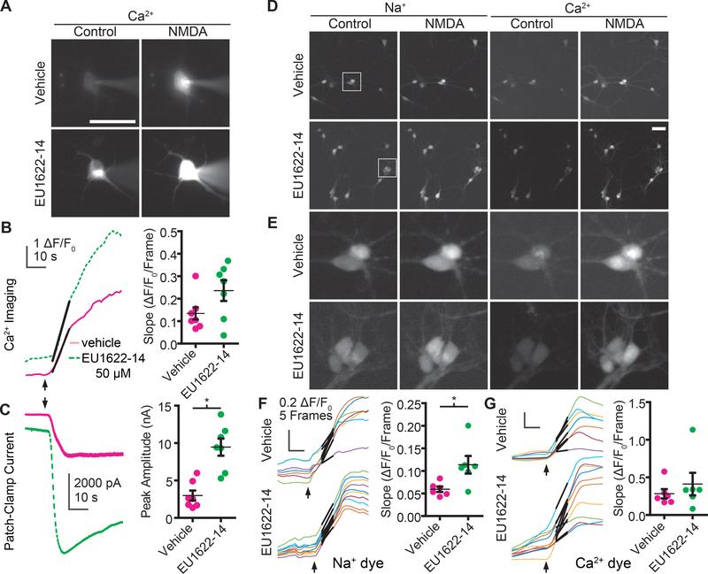
Allosteric modulators of ion channels typically alter the transitions rates between conformational states without changing the properties of the open pore. Here we describe a new class of positive allosteric modulators of N-methyl D-aspartate receptors (NMDARs) that mediate a calcium-permeable component of glutamatergic synaptic transmission and play essential roles in learning, memory and cognition, as well as neurological disease. EU1622-14 increases agonist potency and channel-open probability, slows receptor deactivation and decreases both single-channel conductance and calcium permeability. The unique functional selectivity of this chemical probe reveals a mechanism for enhancing NMDAR function while limiting excess calcium influx, and shows that allosteric modulators can act as biased modulators of ion-channel permeation.

摘要

变构调节剂通常改变构象状态之间的转变速率,而不改变开放孔的性质。在这里,我们描述了一类新的 N-甲基-D-天冬氨酸受体 (NMDAR) 的正变构调节剂,它们介导谷氨酸能突触传递的钙通透性成分,并在学习、记忆和认知以及神经疾病中发挥重要作用。EU1622-14 增加激动剂的效力和通道开放概率,减慢受体失活速度,并降低单通道电导和钙通透性。这种化学探针的独特功能选择性揭示了一种增强 NMDAR 功能的机制,同时限制了过量的钙内流,表明变构调节剂可以作为离子通道通透性的偏态调节剂。

https://cdn.ncbi.nlm.nih.gov/pmc/blobs/5cae/6986806/e91e4b599cd6/nihms-1545792-f0006.jpg
https://cdn.ncbi.nlm.nih.gov/pmc/blobs/5cae/6986806/ebe6ac7cb358/nihms-1545792-f0001.jpg
https://cdn.ncbi.nlm.nih.gov/pmc/blobs/5cae/6986806/4723c51e2db2/nihms-1545792-f0002.jpg
https://cdn.ncbi.nlm.nih.gov/pmc/blobs/5cae/6986806/9b198e1dcc08/nihms-1545792-f0003.jpg
https://cdn.ncbi.nlm.nih.gov/pmc/blobs/5cae/6986806/ab1cfdbf6861/nihms-1545792-f0004.jpg
https://cdn.ncbi.nlm.nih.gov/pmc/blobs/5cae/6986806/ba5c8c4bc9af/nihms-1545792-f0005.jpg
https://cdn.ncbi.nlm.nih.gov/pmc/blobs/5cae/6986806/e91e4b599cd6/nihms-1545792-f0006.jpg
https://cdn.ncbi.nlm.nih.gov/pmc/blobs/5cae/6986806/ebe6ac7cb358/nihms-1545792-f0001.jpg
https://cdn.ncbi.nlm.nih.gov/pmc/blobs/5cae/6986806/4723c51e2db2/nihms-1545792-f0002.jpg
https://cdn.ncbi.nlm.nih.gov/pmc/blobs/5cae/6986806/9b198e1dcc08/nihms-1545792-f0003.jpg
https://cdn.ncbi.nlm.nih.gov/pmc/blobs/5cae/6986806/ab1cfdbf6861/nihms-1545792-f0004.jpg
https://cdn.ncbi.nlm.nih.gov/pmc/blobs/5cae/6986806/ba5c8c4bc9af/nihms-1545792-f0005.jpg
https://cdn.ncbi.nlm.nih.gov/pmc/blobs/5cae/6986806/e91e4b599cd6/nihms-1545792-f0006.jpg

相似文献

1
Biased modulators of NMDA receptors control channel opening and ion selectivity.NMDA 受体的偏倚调节剂控制通道开放和离子选择性。
Nat Chem Biol. 2020 Feb;16(2):188-196. doi: 10.1038/s41589-019-0449-5. Epub 2020 Jan 20.
2
The Negative Allosteric Modulator EU1794-4 Reduces Single-Channel Conductance and Ca Permeability of GluN1/GluN2A -Methyl-d-Aspartate Receptors.负变构调节剂 EU1794-4 降低 GluN1/GluN2A-甲基-d-天冬氨酸受体的单通道电导和钙通透性。
Mol Pharmacol. 2021 May;99(5):399-411. doi: 10.1124/molpharm.120.000218. Epub 2021 Mar 9.
3
Mechanism and properties of positive allosteric modulation of N-methyl-d-aspartate receptors by 6-alkyl 2-naphthoic acid derivatives.6-烷基-2-萘甲酸衍生物对 N-甲基-D-天冬氨酸受体的正变构调节的机制和性质。
Neuropharmacology. 2017 Oct;125:64-79. doi: 10.1016/j.neuropharm.2017.07.007. Epub 2017 Jul 11.
4
Contribution of the M1 transmembrane helix and pre-M1 region to positive allosteric modulation and gating of N-methyl-D-aspartate receptors.M1 跨膜螺旋和前 M1 区对 N-甲基-D-天冬氨酸受体正变构调节和门控的贡献。
Mol Pharmacol. 2013 May;83(5):1045-56. doi: 10.1124/mol.113.085209. Epub 2013 Mar 1.
5
Desensitization of NMDA channels requires ligand binding to both GluN1 and GluN2 subunits to constrict the pore beside the activation gate.NMDA 通道的脱敏作用需要配体与 GluN1 和 GluN2 亚基结合,以收缩激活门旁边的孔。
J Neurochem. 2020 Jun;153(5):549-566. doi: 10.1111/jnc.14939. Epub 2019 Dec 26.
6
A novel family of negative and positive allosteric modulators of NMDA receptors.一种新型的 NMDA 受体的正负变构调节剂家族。
J Pharmacol Exp Ther. 2010 Dec;335(3):614-21. doi: 10.1124/jpet.110.174144. Epub 2010 Sep 21.
7
An Integrated Approach for Screening and Identification of Positive Allosteric Modulators of N-Methyl-D-Aspartate Receptors.一种用于筛选和鉴定 N-甲基-D-天冬氨酸受体正变构调节剂的综合方法。
J Biomol Screen. 2016 Jun;21(5):468-79. doi: 10.1177/1087057116628437. Epub 2016 Feb 2.
8
Molecular mechanism of ligand gating and opening of NMDA receptor.NMDA 受体配体门控和开放的分子机制。
Nature. 2024 Aug;632(8023):209-217. doi: 10.1038/s41586-024-07742-0. Epub 2024 Jul 31.
9
A glutamate concentration-biased allosteric modulator potentiates NMDA-induced ion influx in neurons.一种谷氨酸浓度偏向性变构调节剂增强 NMDA 诱导的神经元离子内流。
Pharmacol Res Perspect. 2021 Oct;9(5):e00859. doi: 10.1002/prp2.859.
10
Excitatory glycine receptors containing the NR3 family of NMDA receptor subunits.含有NMDA受体亚基NR3家族的兴奋性甘氨酸受体。
Nature. 2002 Feb 14;415(6873):793-8. doi: 10.1038/nature715. Epub 2002 Jan 30.

引用本文的文献

1
Identification and development of TRPM4 antagonists to counteract neuronal excitotoxicity.用于对抗神经元兴奋性毒性的TRPM4拮抗剂的鉴定与开发。
iScience. 2024 Nov 19;27(12):111425. doi: 10.1016/j.isci.2024.111425. eCollection 2024 Dec 20.
2
Mechanisms of Action Underlying Conductance-Modifying Positive Allosteric Modulators of the NMDA Receptor.作用于 NMDA 受体的变构正调节剂的作用机制。
Mol Pharmacol. 2024 Nov 18;106(6):334-353. doi: 10.1124/molpharm.124.001019.
3
Bi-directional allosteric pathway in NMDA receptor activation and modulation.

本文引用的文献

1
A structurally derived model of subunit-dependent NMDA receptor function.亚基依赖性 NMDA 受体功能的结构衍生模型。
J Physiol. 2018 Sep;596(17):4057-4089. doi: 10.1113/JP276093. Epub 2018 Aug 1.
2
A Novel Negative Allosteric Modulator Selective for GluN2C/2D-Containing NMDA Receptors Inhibits Synaptic Transmission in Hippocampal Interneurons.一种新型负变构调节剂选择性作用于含 GluN2C/2D 的 NMDA 受体,抑制海马中间神经元的突触传递。
ACS Chem Neurosci. 2018 Feb 21;9(2):306-319. doi: 10.1021/acschemneuro.7b00329. Epub 2017 Nov 2.
3
Structural Mechanisms of Gating in Ionotropic Glutamate Receptors.
NMDA 受体激活和调节的双相变构途径。
Nat Commun. 2024 Oct 13;15(1):8841. doi: 10.1038/s41467-024-53181-w.
4
Estimating the Ca Permeability of NMDA Receptors with Whole-Cell Patch-Clamp Electrophysiology.用全细胞膜片钳电生理学技术估算 NMDA 受体的钙离子通透性。
Methods Mol Biol. 2024;2799:177-200. doi: 10.1007/978-1-0716-3830-9_10.
5
Calcium- and calmodulin-dependent inhibition of NMDA receptor currents.钙和钙调蛋白依赖性 NMDA 受体电流的抑制。
Biophys J. 2024 Feb 6;123(3):277-293. doi: 10.1016/j.bpj.2023.12.018. Epub 2023 Dec 22.
6
Clinical features, functional consequences, and rescue pharmacology of missense GRID1 and GRID2 human variants.GRID1 和 GRID2 人类错义变异体的临床特征、功能后果和抢救药理学。
Hum Mol Genet. 2024 Feb 1;33(4):355-373. doi: 10.1093/hmg/ddad188.
7
Therapeutic potential of N-methyl-D-aspartate receptor modulators in psychiatry.N-甲基-D-天冬氨酸受体调节剂在精神病学中的治疗潜力。
Neuropsychopharmacology. 2024 Jan;49(1):51-66. doi: 10.1038/s41386-023-01614-3. Epub 2023 Jun 27.
8
Isomerization of bioactive acylhydrazones triggered by light or thiols.酰腙的光或硫醇触发的异构化反应。
Nat Chem. 2023 Sep;15(9):1285-1295. doi: 10.1038/s41557-023-01239-5. Epub 2023 Jun 12.
9
Two gates mediate NMDA receptor activity and are under subunit-specific regulation.两个门控介导 NMDA 受体活性,并受亚基特异性调节。
Nat Commun. 2023 Mar 23;14(1):1623. doi: 10.1038/s41467-023-37260-y.
10
Novel neuroactive steroids as positive allosteric modulators of NMDA receptors: mechanism, site of action, and rescue pharmacology on GRIN variants associated with neurological conditions.新型神经活性甾体作为 NMDA 受体的正变构调节剂:与神经疾病相关的 GRIN 变体的作用机制、作用部位和挽救药理学。
Cell Mol Life Sci. 2023 Jan 16;80(2):42. doi: 10.1007/s00018-022-04667-7.
离子型谷氨酸受体门控的结构机制
Biochemistry. 2018 Jan 23;57(3):267-276. doi: 10.1021/acs.biochem.7b00891. Epub 2017 Oct 27.
4
Molecular Mechanism of Disease-Associated Mutations in the Pre-M1 Helix of NMDA Receptors and Potential Rescue Pharmacology.N-甲基-D-天冬氨酸受体前M1螺旋中疾病相关突变的分子机制及潜在的挽救药理学
PLoS Genet. 2017 Jan 17;13(1):e1006536. doi: 10.1371/journal.pgen.1006536. eCollection 2017 Jan.
5
Crystal structure of a heterotetrameric NMDA receptor ion channel.NMDA 受体离子通道四聚体的晶体结构。
Science. 2014 May 30;344(6187):992-7. doi: 10.1126/science.1251915.
6
Asynchronous movements prior to pore opening in NMDA receptors.NMDA 受体孔开放前的异步运动。
J Neurosci. 2013 Jul 17;33(29):12052-66. doi: 10.1523/JNEUROSCI.5780-12.2013.
7
Contribution of the M1 transmembrane helix and pre-M1 region to positive allosteric modulation and gating of N-methyl-D-aspartate receptors.M1 跨膜螺旋和前 M1 区对 N-甲基-D-天冬氨酸受体正变构调节和门控的贡献。
Mol Pharmacol. 2013 May;83(5):1045-56. doi: 10.1124/mol.113.085209. Epub 2013 Mar 1.
8
A subunit-selective potentiator of NR2C- and NR2D-containing NMDA receptors.一种选择性增强 NR2C 和 NR2D 型 NMDA 受体亚基组成型 NMDA 受体的化合物。
Nat Commun. 2010 Oct 5;1:90. doi: 10.1038/ncomms1085.
9
Specific sites within the ligand-binding domain and ion channel linkers modulate NMDA receptor gating.配体结合域和离子通道接头内的特定部位调节 NMDA 受体门控。
J Neurosci. 2010 Sep 1;30(35):11792-804. doi: 10.1523/JNEUROSCI.5382-09.2010.
10
Implementation of a fluorescence-based screening assay identifies histamine H3 receptor antagonists clobenpropit and iodophenpropit as subunit-selective N-methyl-D-aspartate receptor antagonists.基于荧光的筛选测定法的实施确定了组胺 H3 受体拮抗剂氯苯丙胺和碘苯丙胺为亚基选择性 N-甲基-D-天冬氨酸受体拮抗剂。
J Pharmacol Exp Ther. 2010 Jun;333(3):650-62. doi: 10.1124/jpet.110.166256. Epub 2010 Mar 2.