Suppr超能文献

鉴定猪德尔塔冠状病毒核衣壳蛋白上新的线性 B 细胞表位。

Identification of a Novel Linear B-Cell Epitope on the Nucleocapsid Protein of Porcine Deltacoronavirus.

机构信息

Research Center of Swine Disease, College of Veterinary Medicine, Sichuan Agricultural University, Chengdu 611130, China.

Sichuan Science-observation Experimental station of Veterinary Drugs and Veterinary Diagnostic Technology, Ministry of Agriculture, Chengdu 611130, China.

出版信息

Int J Mol Sci. 2020 Jan 19;21(2):648. doi: 10.3390/ijms21020648.

Abstract

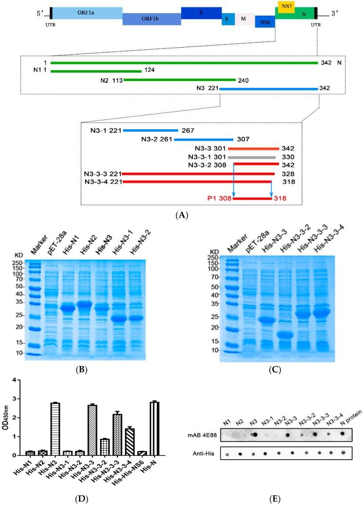
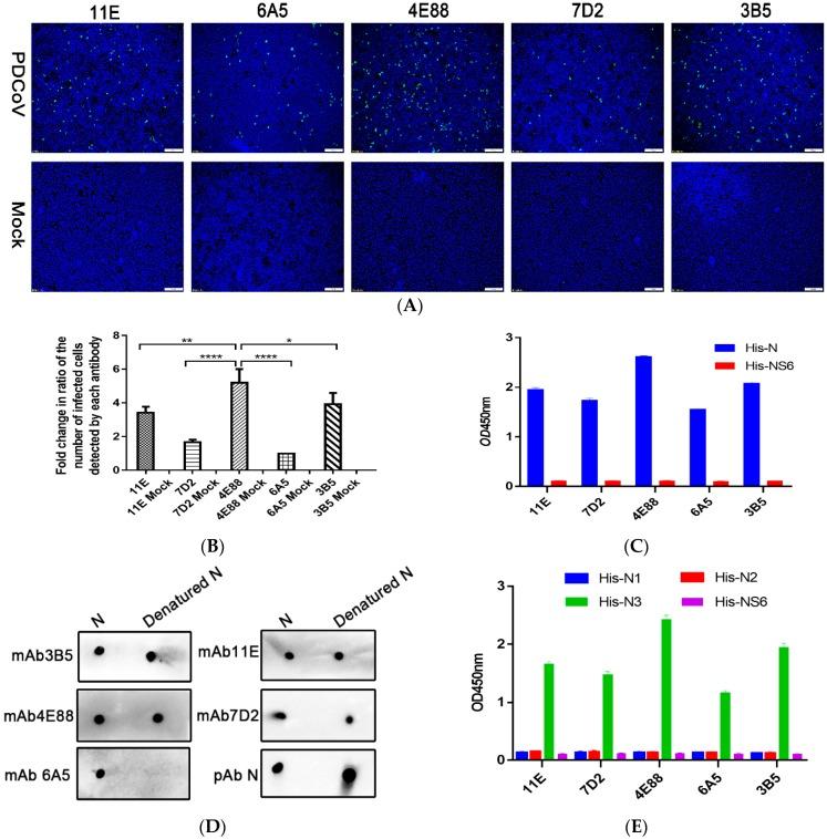
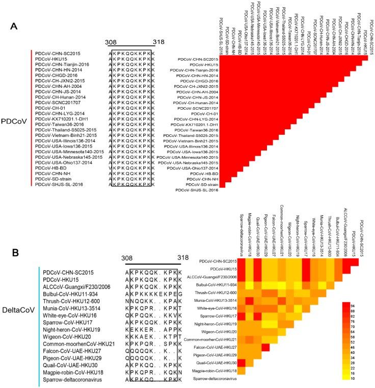
Porcine deltacoronavirus (PDCoV), first identified in 2012, is a swine enteropathogen now found in many countries. The nucleocapsid (N) protein, a core component of PDCoV, is essential for virus replication and is a significant candidate in the development of diagnostics for PDCoV. In this study, monoclonal antibodies (mAbs) were generated and tested for reactivity with three truncations of the full protein (N1, N2, N3) that contained partial overlaps; of the five monoclonals chosen tested, each reacted with only the N3 truncation. The antibody designated 4E88 had highest binding affinity with the N protein and was chosen for in-depth examination. The 4E88 epitope was located to amino acids 308-AKPKQQKKPKK-318 by testing the 4E88 monoclonal for reactivity with a series of N3 truncations, then the minimal epitope, 309-KPKQQKKPK-317 (designated EP-4E88), was pinpointed by testing the 4E88 monoclonal for reactivity with a series of synthetic peptides of this region. Homology analysis showed that the EP-4E88 sequence is highly conserved among PDCoV strains, and also shares high similarity with sparrow coronavirus (HKU17), Asian leopard cat coronavirus (ALCCoV), quail coronavirus (UAE-HKU30), and sparrow deltacoronavirus (SpDCoV). Of note, the PDCoV EP-4E88 sequence shared very low similarity (<22.2%) with other porcine coronaviruses (PEDV, TGEV, PRCV, SADS-CoV, PHEV), demonstrating that it is an epitope that can be used for distinguishing PDCoV and other porcine coronavirus. 3D structural analysis revealed that amino acids of EP-4E88 were in close proximity and may be exposed on the surface of the N protein.

摘要

猪德尔塔冠状病毒(PDCoV)于 2012 年首次被发现,是一种现在在许多国家都存在的猪肠道病原体。核衣壳(N)蛋白是 PDCoV 的核心组成部分,对病毒复制至关重要,是开发 PDCoV 诊断方法的重要候选物。在本研究中,生成了单克隆抗体(mAbs),并测试了它们与包含部分重叠的全长蛋白(N1、N2、N3)三个截断片段的反应性;在选择的五个单克隆抗体中,每个抗体都仅与 N3 截断片段反应。抗体 4E88 与 N 蛋白的结合亲和力最高,被选为深入研究。通过测试 4E88 单克隆抗体与一系列 N3 截断片段的反应性,确定了 4E88 表位位于 308-AKPKQQKKPKK-318 氨基酸处,然后通过测试 4E88 单克隆抗体与该区域一系列合成肽的反应性,确定了最小表位 309-KPKQQKKPK-317(命名为 EP-4E88)。同源性分析表明,EP-4E88 序列在 PDCoV 株之间高度保守,与麻雀冠状病毒(HKU17)、亚洲豹猫冠状病毒(ALCCoV)、鹌鹑冠状病毒(UAE-HKU30)和麻雀德尔塔冠状病毒(SpDCoV)也具有高度相似性。值得注意的是,PDCoV 的 EP-4E88 序列与其他猪冠状病毒(PEDV、TGEV、PRCV、SADS-CoV、PHEV)的相似性非常低(<22.2%),表明这是一个可以用于区分 PDCoV 和其他猪冠状病毒的表位。3D 结构分析表明,EP-4E88 的氨基酸非常接近,可能暴露在 N 蛋白的表面。

https://cdn.ncbi.nlm.nih.gov/pmc/blobs/070d/7013544/f121abcffe21/ijms-21-00648-g001.jpg

文献检索

告别复杂PubMed语法,用中文像聊天一样搜索,搜遍4000万医学文献。AI智能推荐,让科研检索更轻松。

立即免费搜索

文件翻译

保留排版,准确专业,支持PDF/Word/PPT等文件格式,支持 12+语言互译。

免费翻译文档

深度研究

AI帮你快速写综述,25分钟生成高质量综述,智能提取关键信息,辅助科研写作。

立即免费体验