• 文献检索
  • 文档翻译
  • 深度研究
  • 学术资讯
  • Suppr Zotero 插件Zotero 插件
  • 邀请有礼
  • 套餐&价格
  • 历史记录
应用&插件
Suppr Zotero 插件Zotero 插件浏览器插件Mac 客户端Windows 客户端微信小程序
定价
高级版会员购买积分包购买API积分包
服务
文献检索文档翻译深度研究API 文档MCP 服务
关于我们
关于 Suppr公司介绍联系我们用户协议隐私条款
关注我们

Suppr 超能文献

核心技术专利:CN118964589B侵权必究
粤ICP备2023148730 号-1Suppr @ 2026

文献检索

告别复杂PubMed语法,用中文像聊天一样搜索,搜遍4000万医学文献。AI智能推荐,让科研检索更轻松。

立即免费搜索

文件翻译

保留排版,准确专业,支持PDF/Word/PPT等文件格式,支持 12+语言互译。

免费翻译文档

深度研究

AI帮你快速写综述,25分钟生成高质量综述,智能提取关键信息,辅助科研写作。

立即免费体验

通过噬菌体展示技术制备针对猪德尔塔冠状病毒核衣壳蛋白的单链抗体。

Preparation of a Single-Chain Antibody against Nucleocapsid Protein of Porcine Deltacoronavirus by Phage Display Technology.

机构信息

College of Veterinary Medicine, Henan Agricultural University, Zhengzhou 450046, China.

Molecule Biology Laboratory, Zhengzhou Normal University, Zhengzhou 450044, China.

出版信息

Viruses. 2022 Apr 8;14(4):772. doi: 10.3390/v14040772.

DOI:10.3390/v14040772
PMID:35458502
原文链接:https://pmc.ncbi.nlm.nih.gov/articles/PMC9030028/
Abstract

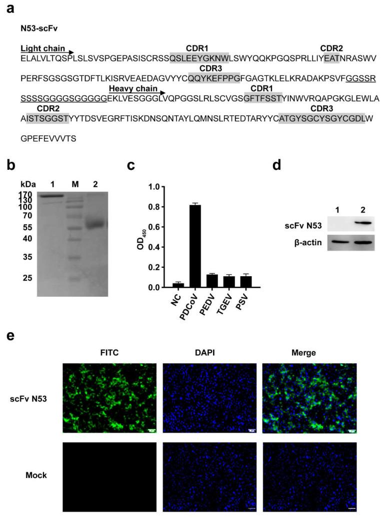
Porcine deltacoronavirus (PDCoV) mainly causes severe diarrhea and intestinal pathological damage in piglets and poses a serious threat to pig farms. Currently, no effective reagents or vaccines are available to control PDCoV infection. Single-chain fragment variable (scFv) antibodies can effectively inhibit virus infection and may be a potential therapeutic reagent for PDCoV treatment. In this study, a porcine phage display antibody library from the peripheral blood lymphocytes of piglets infected with PDCoV was constructed and used to select PDCoV-specific scFv. The library was screened with four rounds of biopanning using the PDCoV N protein, and the colony with the highest affinity to the PDCoV N protein was obtained (namely, N53). Then, the N53-scFv gene fragment was cloned into plasmid pFUSE-hIgG-Fc2 and expressed in HEK-293T cells. The scFv-Fc antibody N53 (namely, scFv N53) was purified using Protein A-sepharose. The reactive activity of the purified antibody with the PDCoV N protein was confirmed by indirect enzyme-linked immunosorbent assay (ELISA), western blot and indirect immunofluorescence assay (IFA). Finally, the antigenic epitopes that the scFv N53 recognized were identified by a series of truncated PDCoV N proteins. The amino acid residues GELPPNDTPATTRVT of the PDCoV N protein were verified as the minimal epitope that can be recognized by the scFv-Fc antibody N53. In addition, the interaction between the scFv-Fc antibody N53 and the PDCoV N protein was further analyzed by molecule docking. In conclusion, our research provides some references for the treatment and prevention of PDCoV.

摘要

猪德尔塔冠状病毒(PDCoV)主要引起仔猪严重腹泻和肠道病理损伤,对猪场构成严重威胁。目前,尚无有效的试剂或疫苗可用于控制 PDCoV 感染。单链片段可变(scFv)抗体可有效抑制病毒感染,可能是 PDCoV 治疗的潜在治疗试剂。本研究构建了感染 PDCoV 的仔猪外周血淋巴细胞的猪噬菌体展示抗体文库,并用于筛选 PDCoV 特异性 scFv。该文库使用 PDCoV N 蛋白进行了四轮生物淘选筛选,获得了与 PDCoV N 蛋白亲和力最高的克隆(即 N53)。然后,将 N53-scFv 基因片段克隆到质粒 pFUSE-hIgG-Fc2 中,并在 HEK-293T 细胞中表达。使用 Protein A-sepharose 纯化 scFv-Fc 抗体 N53(即 scFv N53)。通过间接酶联免疫吸附试验(ELISA)、western blot 和间接免疫荧光试验(IFA)确认纯化抗体与 PDCoV N 蛋白的反应活性。最后,通过一系列截断的 PDCoV N 蛋白鉴定 scFv N53 识别的抗原表位。验证了 PDCoV N 蛋白的氨基酸残基 GELPPNDTPATTRVT 是 scFv-Fc 抗体 N53 可识别的最小表位。此外,通过分子对接进一步分析了 scFv-Fc 抗体 N53 与 PDCoV N 蛋白之间的相互作用。综上所述,本研究为 PDCoV 的治疗和预防提供了一些参考。

https://cdn.ncbi.nlm.nih.gov/pmc/blobs/3d64/9030028/eb75cedd52e6/viruses-14-00772-g006.jpg
https://cdn.ncbi.nlm.nih.gov/pmc/blobs/3d64/9030028/f75a82d62cb3/viruses-14-00772-g001.jpg
https://cdn.ncbi.nlm.nih.gov/pmc/blobs/3d64/9030028/517d5fa012a7/viruses-14-00772-g002.jpg
https://cdn.ncbi.nlm.nih.gov/pmc/blobs/3d64/9030028/c8e30a3420f0/viruses-14-00772-g003.jpg
https://cdn.ncbi.nlm.nih.gov/pmc/blobs/3d64/9030028/0b861b04dc4d/viruses-14-00772-g004.jpg
https://cdn.ncbi.nlm.nih.gov/pmc/blobs/3d64/9030028/3ff9a8587aff/viruses-14-00772-g005.jpg
https://cdn.ncbi.nlm.nih.gov/pmc/blobs/3d64/9030028/eb75cedd52e6/viruses-14-00772-g006.jpg
https://cdn.ncbi.nlm.nih.gov/pmc/blobs/3d64/9030028/f75a82d62cb3/viruses-14-00772-g001.jpg
https://cdn.ncbi.nlm.nih.gov/pmc/blobs/3d64/9030028/517d5fa012a7/viruses-14-00772-g002.jpg
https://cdn.ncbi.nlm.nih.gov/pmc/blobs/3d64/9030028/c8e30a3420f0/viruses-14-00772-g003.jpg
https://cdn.ncbi.nlm.nih.gov/pmc/blobs/3d64/9030028/0b861b04dc4d/viruses-14-00772-g004.jpg
https://cdn.ncbi.nlm.nih.gov/pmc/blobs/3d64/9030028/3ff9a8587aff/viruses-14-00772-g005.jpg
https://cdn.ncbi.nlm.nih.gov/pmc/blobs/3d64/9030028/eb75cedd52e6/viruses-14-00772-g006.jpg

相似文献

1
Preparation of a Single-Chain Antibody against Nucleocapsid Protein of Porcine Deltacoronavirus by Phage Display Technology.通过噬菌体展示技术制备针对猪德尔塔冠状病毒核衣壳蛋白的单链抗体。
Viruses. 2022 Apr 8;14(4):772. doi: 10.3390/v14040772.
2
Identification of a novel B cell epitope on the nucleocapsid protein of porcine deltacoronavirus.鉴定猪德尔塔冠状病毒核衣壳蛋白上新的 B 细胞表位。
Virus Res. 2021 Sep;302:198497. doi: 10.1016/j.virusres.2021.198497. Epub 2021 Jul 1.
3
Identification of a novel linear B-cell epitope in porcine deltacoronavirus nucleocapsid protein.鉴定猪德尔塔冠状病毒核衣壳蛋白中的一个新线性 B 细胞表位。
Appl Microbiol Biotechnol. 2023 Feb;107(2-3):651-661. doi: 10.1007/s00253-022-12348-5. Epub 2023 Jan 5.
4
Single Chain Fragment Variable (scFv) Antibodies Targeting the Spike Protein of Porcine Epidemic Diarrhea Virus Provide Protection against Viral Infection in Piglets.单链抗体片段(scFv)针对猪流行性腹泻病毒的刺突蛋白提供针对病毒感染的仔猪保护。
Viruses. 2019 Jan 14;11(1):58. doi: 10.3390/v11010058.
5
Development of monoclonal antibodies and serological assays including indirect ELISA and fluorescent microsphere immunoassays for diagnosis of porcine deltacoronavirus.用于诊断猪德尔塔冠状病毒的单克隆抗体及血清学检测方法的开发,包括间接酶联免疫吸附测定和荧光微球免疫测定。
BMC Vet Res. 2016 Jun 8;12:95. doi: 10.1186/s12917-016-0716-6.
6
Development of a Novel Double Antibody Sandwich ELISA for Quantitative Detection of Porcine Deltacoronavirus Antigen.建立一种新型双抗体夹心 ELISA 法定量检测猪德尔塔冠状病毒抗原。
Viruses. 2021 Nov 30;13(12):2403. doi: 10.3390/v13122403.
7
Development of an indirect ELISA for detecting porcine deltacoronavirus IgA antibodies.检测猪德尔塔冠状病毒 IgA 抗体的间接 ELISA 的建立。
Arch Virol. 2020 Apr;165(4):845-851. doi: 10.1007/s00705-020-04541-6. Epub 2020 Feb 12.
8
Development of a Nucleocapsid Protein-Based Blocking ELISA for the Detection of Porcine Deltacoronavirus Antibodies.基于核衣壳蛋白的阻断 ELISA 检测方法的建立及其用于猪德尔塔冠状病毒抗体的检测
Viruses. 2022 Aug 18;14(8):1815. doi: 10.3390/v14081815.
9
Construction and characterization of porcine single-chain fragment variable antibodies that neutralize transmissible gastroenteritis virus in vitro.能够在体外中和猪传染性胃肠炎病毒的猪单链可变区片段抗体的构建与鉴定
Arch Virol. 2019 Apr;164(4):983-994. doi: 10.1007/s00705-019-04156-6. Epub 2019 Feb 7.
10
Porcine deltacoronavirus nucleocapsid protein antagonizes JAK-STAT signaling pathway by targeting STAT1 through KPNA2 degradation.猪德尔塔冠状病毒核衣壳蛋白通过降解 KPNA2 靶向 STAT1 拮抗 JAK-STAT 信号通路。
J Virol. 2024 Jul 23;98(7):e0033424. doi: 10.1128/jvi.00334-24. Epub 2024 Jun 3.

引用本文的文献

1
Construction, Characterization, and Application of a Nonpathogenic Virus-like Model for SARS-CoV-2 Nucleocapsid Protein by Phage Display.基于噬菌体展示技术构建、表征及应用非致病性病毒样颗粒模型用于 SARS-CoV-2 核衣壳蛋白。
Toxins (Basel). 2022 Oct 4;14(10):683. doi: 10.3390/toxins14100683.

本文引用的文献

1
An Updated Review of Porcine Deltacoronavirus in Terms of Prevalence, Pathogenicity, Pathogenesis and Antiviral Strategy.猪德尔塔冠状病毒在流行率、致病性、发病机制及抗病毒策略方面的最新综述
Front Vet Sci. 2022 Jan 13;8:811187. doi: 10.3389/fvets.2021.811187. eCollection 2021.
2
Independent infections of porcine deltacoronavirus among Haitian children.海地儿童中猪德尔塔冠状病毒的独立感染。
Nature. 2021 Dec;600(7887):133-137. doi: 10.1038/s41586-021-04111-z. Epub 2021 Nov 17.
3
Rhodanine derivative LJ001 inhibits TGEV and PDCoV replication in vitro.
金硫酮衍生物 LJ001 抑制 TGEV 和 PDCoV 在体外的复制。
Virus Res. 2020 Nov;289:198167. doi: 10.1016/j.virusres.2020.198167. Epub 2020 Sep 19.
4
Subcellular localization of the porcine deltacoronavirus nucleocapsid protein.猪德尔塔冠状病毒核衣壳蛋白的亚细胞定位
Virus Genes. 2020 Dec;56(6):687-695. doi: 10.1007/s11262-020-01790-0. Epub 2020 Sep 17.
5
Isolation and Tissue Culture Adaptation of Porcine Deltacoronavirus: A Case Study.猪德尔塔冠状病毒的分离及组织培养适应性:一项案例研究。
Methods Mol Biol. 2020;2203:77-88. doi: 10.1007/978-1-0716-0900-2_6.
6
Susceptibility of Chickens to Porcine Deltacoronavirus Infection.鸡对猪德尔塔冠状病毒感染的易感性。
Viruses. 2019 Jun 21;11(6):573. doi: 10.3390/v11060573.
7
Prevalence, phylogenetic and evolutionary analysis of porcine deltacoronavirus in Henan province, China.中国河南省猪德尔塔冠状病毒的流行情况、系统发育及进化分析
Prev Vet Med. 2019 May 1;166:8-15. doi: 10.1016/j.prevetmed.2019.02.017. Epub 2019 Mar 1.
8
Broad receptor engagement of an emerging global coronavirus may potentiate its diverse cross-species transmissibility.新兴全球冠状病毒的广泛受体结合可能增强其跨物种传播的多样性。
Proc Natl Acad Sci U S A. 2018 May 29;115(22):E5135-E5143. doi: 10.1073/pnas.1802879115. Epub 2018 May 14.
9
Calves are susceptible to infection with the newly emerged porcine deltacoronavirus, but not with the swine enteric alphacoronavirus, porcine epidemic diarrhea virus.犊牛易感染新出现的猪德尔塔冠状病毒,但不易感染猪肠道甲型冠状病毒、猪流行性腹泻病毒。
Arch Virol. 2017 Aug;162(8):2357-2362. doi: 10.1007/s00705-017-3351-z. Epub 2017 Apr 3.
10
Porcine deltacoronavirus: Overview of infection dynamics, diagnostic methods, prevalence and genetic evolution.猪德尔塔冠状病毒:感染动态、诊断方法、流行情况及基因进化概述
Virus Res. 2016 Dec 2;226:71-84. doi: 10.1016/j.virusres.2016.05.028. Epub 2016 Jun 4.