Nong Kate, Zhang Dong, Chen Changze, Yang Yue, Yang Yong, Liu Shengyong, Cai Huihua
Department of Surgery of The Liver, Biliary Tract, and Pancreas, The Third Affiliated Hospital of Soochow University, Changzhou, Jiangsu 213000, P.R. China.
Oncol Lett. 2020 Feb;19(2):1427-1433. doi: 10.3892/ol.2019.11234. Epub 2019 Dec 20.
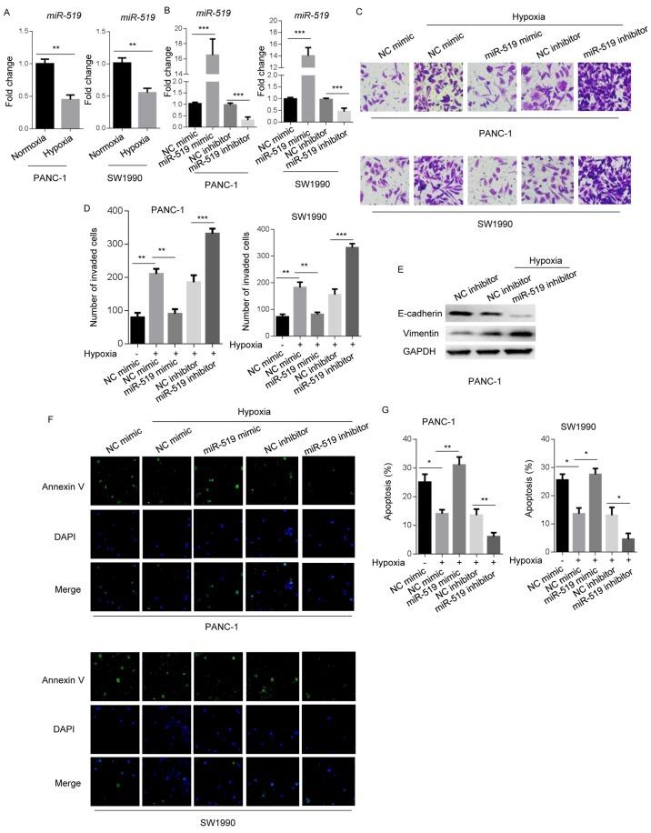
Pancreatic cancer is highly prevalent and exhibits a high incidence and mortality rate. Hypoxia contributes to tumorigenesis and the progression of pancreatic cancer. To the best of our knowledge, the role of microRNA (miR)-519 has not been investigated in hypoxia-induced pancreatic cancer progression. The purpose of the present study was to elucidate the mechanism underlying miR-519-mediated regulation of pancreatic cancer progression. Reverse transcription-quantitative PCR and western blotting were performed to investigate miR-519 and programmed death ligand 1 (PD-L1) mRNA and protein levels, respectively. Additionally, a Transwell assay was performed to examine the invasiveness of PANC-1 and SW1990 cells. Cells were subsequently stained with Annexin V to determine the apoptotic rate of cells. Furthermore, bioinformatics analysis and a dual-luciferase reporter assay were performed to confirm the direct association between miR-519 and PD-L1, and a xenograft experiment was conducted to test the role of miR-519 . The results revealed that the expression levels of miR-519 in pancreatic cancer cells were reduced following hypoxia treatment. Furthermore, transfection with miR-519 mimics inhibited PANC-1 and SW1990 cell invasiveness, and induced apoptosis under hypoxic conditions. PD-L1 was also identified as a downstream target of miR-519, and rescued the miR-519 mimic-attenuated tumorigenesis of pancreatic cancer cells under hypoxic conditions. Additionally, treatment with miR-519 mimics significantly suppressed the tumor growth of PANC-1 cells. The results of the present study indicated a novel mechanism of miR-519-mediated tumorigenesis in pancreatic cancer cells under hypoxic conditions. The conclusions may be crucial for the improvement of future pancreatic cancer treatment.
胰腺癌非常普遍,发病率和死亡率都很高。缺氧促进胰腺癌的发生和发展。据我们所知,微小RNA(miR)-519在缺氧诱导的胰腺癌进展中的作用尚未得到研究。本研究的目的是阐明miR-519介导的胰腺癌进展调控机制。分别采用逆转录定量PCR和蛋白质印迹法检测miR-519和程序性死亡配体1(PD-L1)的mRNA和蛋白水平。此外,进行Transwell实验检测PANC-1和SW1990细胞的侵袭能力。随后用膜联蛋白V对细胞进行染色以确定细胞凋亡率。此外,进行生物信息学分析和双荧光素酶报告基因检测以证实miR-519与PD-L1之间的直接关联,并进行异种移植实验以检测miR-519的作用。结果显示,缺氧处理后胰腺癌细胞中miR-519的表达水平降低。此外,转染miR-519模拟物可抑制PANC-1和SW1990细胞的侵袭能力,并在缺氧条件下诱导细胞凋亡。PD-L1也被确定为miR-519的下游靶点,并挽救了miR-519模拟物在缺氧条件下减弱的胰腺癌细胞肿瘤发生。此外,用miR-519模拟物处理可显著抑制PANC-1细胞的肿瘤生长。本研究结果表明了miR-519在缺氧条件下介导胰腺癌细胞肿瘤发生的新机制。这些结论可能对未来胰腺癌治疗的改善至关重要。