Suppr超能文献

组织驻留巨噬细胞可在物质 P 介导的神经炎症体外发生时,从常驻祖细胞中从头生成于成人皮肤中。

Tissue-resident macrophages can be generated de novo in adult human skin from resident progenitor cells during substance P-mediated neurogenic inflammation ex vivo.

机构信息

Monasterium Laboratory GmbH, Münster, Germany.

Department of Dermatology, Kagoshima University Graduate School of Medical and Dental Sciences, Kagoshima, Japan.

出版信息

PLoS One. 2020 Jan 23;15(1):e0227817. doi: 10.1371/journal.pone.0227817. eCollection 2020.

Abstract

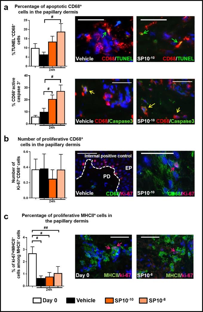
Besides monocyte (MO)-derived macrophages (MACs), self-renewing tissue-resident macrophages (trMACs) maintain the intracutaneous MAC pool in murine skin. Here, we have asked whether the same phenomenon occurs in human skin using organ-cultured, full-thickness skin detached from blood circulation and bone marrow. Skin stimulation ex vivo with the neuropeptide substance P (SP), mimicking neurogenic skin inflammation, significantly increased the number of CD68+MACs in the papillary dermis without altering intracutaneous MAC proliferation or apoptosis. Since intraluminal CD14+MOs were undetectable in the non-perfused dermal vasculature, new MACs must have differentiated from resident intracutaneous progenitor cells in human skin. Interestingly, CD68+MACs were often seen in direct cell-cell-contact with cells expressing both, the hematopoietic stem cell marker CD34 and SP receptor (neurokinin-1 receptor [NK1R]). These cell-cell contacts and CD34+cell proliferation were up-regulated in SP-treated skin samples. Collectively, our study provides the first evidence that resident MAC progenitors, from which mature MACs can rapidly differentiate within the tissue, do exist in normal adult human skin. That these NK1R+trMAC-progenitor cells quickly respond to a key stress-associated neuroinflammatory stimulus suggests that this may satisfy increased local MAC demand under conditions of wounding/stress.

摘要

除单核细胞 (MO) 衍生的巨噬细胞 (MAC) 外,自我更新的组织驻留巨噬细胞 (trMAC) 维持着小鼠皮肤中的表皮内 MAC 池。在这里,我们使用从血液循环和骨髓中分离出来的器官培养的全层皮肤,询问了在人类皮肤中是否发生了同样的现象。用神经肽物质 P (SP) 离体刺激皮肤,模拟神经源性皮肤炎症,显著增加了乳头真皮中 CD68+MAC 的数量,而不改变表皮内 MAC 的增殖或凋亡。由于未灌注的真皮脉管系统中腔内 CD14+MO 无法检测到,因此新的 MAC 必须从人类皮肤中的常驻表皮内祖细胞分化而来。有趣的是,CD68+MAC 经常与同时表达造血干细胞标志物 CD34 和 SP 受体(神经激肽-1 受体 [NK1R])的细胞直接接触。这些细胞-细胞接触和 SP 处理皮肤样本中的 CD34+细胞增殖被上调。总的来说,我们的研究首次提供了证据,证明正常成年人类皮肤中存在驻留 MAC 祖细胞,这些祖细胞可以在组织内迅速分化为成熟的 MAC。这些 NK1R+trMAC-祖细胞对关键的应激相关神经炎症刺激迅速做出反应,表明这可能满足了创伤/应激条件下局部 MAC 需求的增加。

https://cdn.ncbi.nlm.nih.gov/pmc/blobs/641b/6977738/c0e3c335b0aa/pone.0227817.g001.jpg

文献AI研究员

20分钟写一篇综述,助力文献阅读效率提升50倍。

立即体验

用中文搜PubMed

大模型驱动的PubMed中文搜索引擎

马上搜索

文档翻译

学术文献翻译模型,支持多种主流文档格式。

立即体验