South Texas Center for Emerging Infectious Diseases (STCEID), Department of Biology, The University of Texas at San Antonio, San Antonio, Texas, USA.
Department of Molecular Genetics and Microbiology, Duke University Medical Center, Durham, North Carolina, USA.
mBio. 2020 Jan 28;11(1):e02949-19. doi: 10.1128/mBio.02949-19.
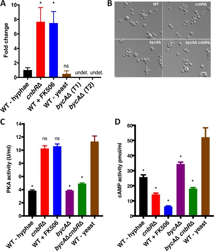
Mucormycosis is an emerging lethal fungal infection in immunocompromised patients. is a causal agent of mucormycosis and serves as a model system to understand genetics in Mucorales. Calcineurin is a conserved virulence factor in many pathogenic fungi, and calcineurin inhibition or deletion of the calcineurin regulatory subunit (CnbR) in results in a shift from hyphal to yeast growth. We analyzed 36 calcineurin inhibitor-resistant or bypass mutants that exhibited hyphal growth in the presence of calcineurin inhibitors or in the yeast-locked Δ mutant background without carrying any mutations in known calcineurin components. We found that a majority of the mutants had altered sequence in a gene, named here (pass of lcineurin). encodes an amino acid permease. We verified that both the Δ single mutant and the Δ Δ double mutant are resistant to calcineurin inhibitor FK506, thereby demonstrating a novel mechanism of resistance against calcineurin inhibitors. We also found that the level of expression of was significantly higher in the wild-type strain treated with FK506 and in the Δ mutants but was significantly lower in the wild-type strain without FK506 treatment. These findings suggest that is a negative regulator of hyphal growth and/or a positive regulator of yeast growth in and that calcineurin suppresses expression of the gene at the mRNA level to promote hyphal growth. BycA is involved in the hypha-yeast transition as our data demonstrate positive correlations among expression, protein kinase A activity, and yeast growth. Also, calcineurin, independently of its role in morphogenesis, contributes to virulence traits, including phagosome maturation blockade, host cell damages, and proangiogenic growth factor induction during interactions with hosts. is intrinsically resistant to most known antifungals, which makes mucormycosis treatment challenging. Calcineurin is a serine/threonine phosphatase that is widely conserved across eukaryotes. When calcineurin function is inhibited in , growth shifts to a less virulent yeast growth form, which makes calcineurin an attractive target for development of new antifungal drugs. Previously, we identified two distinct mechanisms through which can become resistant to calcineurin inhibitors involving Mendelian mutations in the gene for FKBP12, including mechanisms corresponding to calcineurin A or B subunits and epimutations silencing the FKBP12 gene. Here, we identified a third novel mechanism where loss-of-function mutations in the amino acid permease corresponding to the gene contribute to resistance against calcineurin inhibitors. When calcineurin activity is absent, BycA can activate protein kinase A (PKA) to promote yeast growth via a cAMP-independent pathway. Our data also show that calcineurin activity contributes to host-pathogen interactions primarily in the pathogenesis of
毛霉病是一种在免疫功能低下的患者中出现的致命性真菌病。是毛霉病的病原体,是了解毛霉目遗传学的模型系统。钙调神经磷酸酶是许多致病性真菌中的保守毒力因子,钙调神经磷酸酶抑制或钙调神经磷酸酶调节亚基(CnbR)的缺失会导致菌丝向酵母生长的转变。我们分析了 36 种钙调神经磷酸酶抑制剂抗性或旁路突变体,这些突变体在存在钙调神经磷酸酶抑制剂或在无已知钙调神经磷酸酶成分突变的酵母锁定 Δ突变体背景下表现出菌丝生长。我们发现大多数突变体在一个名为 的基因中具有改变的序列(钙调神经磷酸酶的通过)。 编码一种氨基酸渗透酶。我们验证了 Δ 单突变体和 Δ Δ 双突变体都对钙调神经磷酸酶抑制剂 FK506 具有抗性,从而证明了一种新型钙调神经磷酸酶抑制剂抗性机制。我们还发现,在用 FK506 处理的野生型菌株和 Δ 突变体中, 的表达水平显著升高,但在未经 FK506 处理的野生型菌株中, 的表达水平显著降低。这些发现表明 是 中菌丝生长的负调节剂和/或酵母生长的正调节剂,钙调神经磷酸酶通过抑制 mRNA 水平的 基因表达来促进菌丝生长。BycA 参与了 的菌丝-酵母转变,因为我们的数据表明 表达、蛋白激酶 A 活性和 酵母生长之间存在正相关。此外,钙调神经磷酸酶在形态发生中的作用之外,还有助于毒力特征,包括吞噬体成熟阻断、宿主细胞损伤和与宿主相互作用时诱导促血管生成生长因子。 对大多数已知的抗真菌药物具有内在抗性,这使得毛霉病的治疗具有挑战性。钙调神经磷酸酶是一种丝氨酸/苏氨酸磷酸酶,在真核生物中广泛保守。当钙调神经磷酸酶在 中的功能被抑制时,生长会转变为毒力较低的酵母生长形式,这使得钙调神经磷酸酶成为开发新抗真菌药物的有吸引力的靶标。以前,我们通过在基因中发现两种不同的机制,鉴定出 对钙调神经磷酸酶抑制剂产生抗性,包括对应于钙调神经磷酸酶 A 或 B 亚基的机制和沉默 FKBP12 基因的表观遗传突变。在这里,我们确定了第三种新的机制,其中对应于 基因的氨基酸渗透酶的功能丧失突变导致对钙调神经磷酸酶抑制剂的抗性。当钙调神经磷酸酶活性缺失时,BycA 可以通过 cAMP 非依赖性途径激活蛋白激酶 A(PKA)来促进酵母生长。我们的数据还表明,钙调神经磷酸酶活性主要通过宿主-病原体相互作用促进发病机制中的致病作用