Department of Internal Medicine, Taichung Veterans General Hospital, Taichung, Taiwan.
Rheumatology and Immunology Center, China Medical University Hospital, Taichung, Taiwan.
mBio. 2020 Jan 28;11(1):e03045-19. doi: 10.1128/mBio.03045-19.
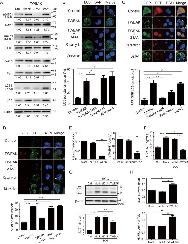
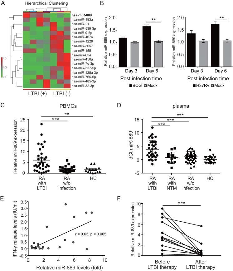
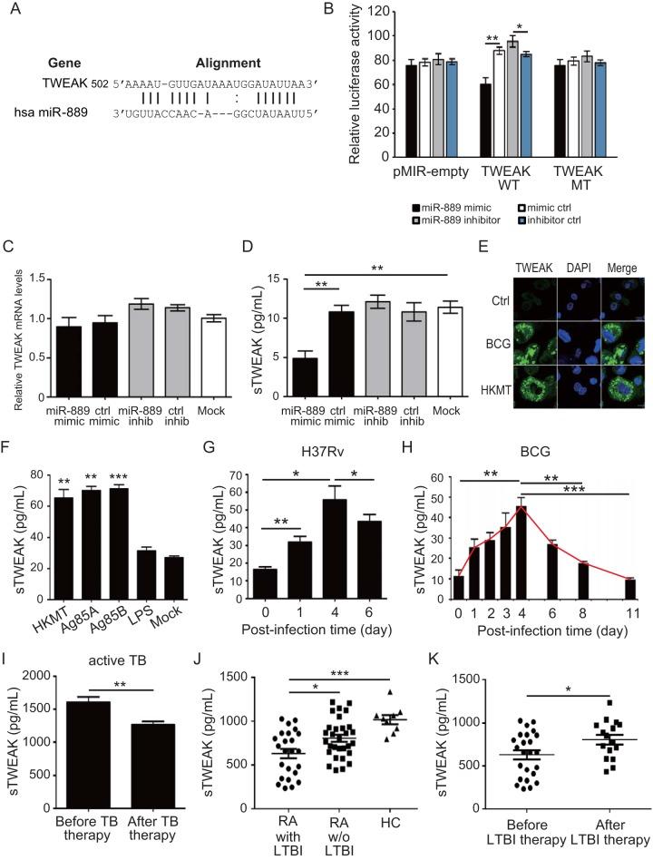
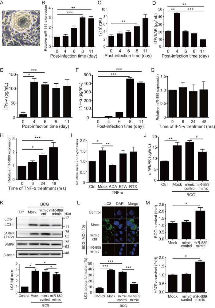
Autophagy plays an important role in protecting the host against pathogens. can suppress autophagy and then remain dormant and survive within the host for an extended period, which is responsible for latent tuberculosis infection (LTBI). Here, we explored the role of microRNAs (miRNAs) in LTBI. The miRNA profiles were explored using the next-generation sequencing approach, followed by quantitative reverse transcription-PCR validation. The biological function of candidate miRNA was evaluated using immunoblotting, immunofluorescence techniques, and enzyme-linked immunosorbent assay in an human TB granuloma model. An increased miR-889 expression was observed in patients with LTBI compared with that in patients without infection. The reporter assay identified tumor necrosis factor (TNF)-like weak inducer of apoptosis (TWEAK) as the target of miR-889. Mycobacterial infection induced TWEAK upregulation in the early phase. TWEAK induced autophagy and promoted mycobacterial autophagosome maturation through activation of AMP-activated protein kinase (AMPK). Upon entry to LTBI status, elevated miR-889 levels were associated with TNF alpha (TNF-α) and granuloma formation/maintenance. MiR-889 inhibited autophagy via posttranscriptional suppression of TWEAK expression to maintain mycobacterial survival in granulomas. Adalimumab (anti-TNF-α monoclonal antibody) treatment reduced levels of both TNF-α and miR-889 and caused granuloma destruction and LTBI reactivation. The circulating miR-889 and TWEAK levels were correlated with LTBI and subsequently associated with anti-TNF-α-related LTBI reactivation in patients. We propose that miR-889 and TWEAK can act as targets that can be manipulated for antimycobacterial therapeutic purposes and act as candidate biomarkers for LTBI and LTBI reactivation, respectively. TB remains a leading cause of morbidity and mortality worldwide. Approximately one-quarter of the world's population has latent TB infection. TWEAK is a multiple-function cytokine and may be used as a target for the treatment of rheumatic diseases, cardiovascular diseases, and renal diseases. Here, we demonstrated a novel relationship between TWEAK and activation of the autophagic machinery which promotes antimycobacterial immunity. Additionally, TB infection is highly dynamic and determined by the interaction between the host and mycobacterium. We demonstrated a mechanism of fine-tuned balance between the mycobacterium and host for granuloma formation and/or maintenance in LTBI status. Once patients entered LTBI status, the upregulation of miR-889 was associated with TNF-α levels and granuloma formation to maintain mycobacterial survival. Adalimumab (a TNF-α inhibitor) reduced both TNF-α and miR-889 levels and caused LTBI reactivation and, thus, TWEAK enhancement. MiR-889 and TWEAK may become potential diagnostic biomarkers or therapeutic targets for LTBI and LTBI reactivation, respectively.
自噬在宿主抵抗病原体中发挥重要作用。 可以抑制自噬,然后在宿主中潜伏并存活很长时间,这是潜伏性结核感染(LTBI)的原因。在这里,我们探讨了 microRNAs(miRNAs)在 LTBI 中的作用。使用下一代测序方法探索 miRNA 谱,然后进行定量逆转录-PCR 验证。在人 TB 肉芽肿模型中,使用免疫印迹、免疫荧光技术和酶联免疫吸附试验评估候选 miRNA 的生物学功能。与未感染的患者相比,LTBI 患者的 miR-889 表达增加。报告分析鉴定出 TNF-样凋亡弱诱导物(TWEAK)是 miR-889 的靶标。分枝杆菌感染在早期诱导 TWEAK 上调。TWEAK 通过激活 AMP 激活蛋白激酶(AMPK)诱导自噬,并促进分枝杆菌自噬体成熟。进入 LTBI 状态后,升高的 miR-889 水平与 TNF-α(TNF-α)和肉芽肿形成/维持有关。miR-889 通过转录后抑制 TWEAK 的表达来抑制自噬,以维持分枝杆菌在肉芽肿中的存活。阿达木单抗(抗 TNF-α 单克隆抗体)治疗降低了 TNF-α和 miR-889 的水平,并导致肉芽肿破坏和 LTBI 再激活。循环 miR-889 和 TWEAK 水平与 LTBI 相关,随后与 LTBI 患者的抗 TNF-α 相关 LTBI 再激活相关。我们提出,miR-889 和 TWEAK 可以作为可以用于抗分枝杆菌治疗目的的靶标,并分别作为 LTBI 和 LTBI 再激活的候选生物标志物。TB 仍然是全球发病率和死亡率的主要原因。全世界约有四分之一的人口患有潜伏性 TB 感染。TWEAK 是一种多功能细胞因子,可用于治疗风湿性疾病、心血管疾病和肾脏疾病。在这里,我们证明了 TWEAK 与自噬机制的激活之间存在新的关系,该机制促进了抗分枝杆菌免疫。此外,TB 感染是高度动态的,取决于宿主和分枝杆菌之间的相互作用。我们证明了在 LTBI 状态下,分枝杆菌和宿主之间形成和/或维持肉芽肿的精细平衡的机制。一旦患者进入 LTBI 状态,miR-889 的上调与 TNF-α水平和肉芽肿形成有关,以维持分枝杆菌的存活。阿达木单抗(一种 TNF-α 抑制剂)降低了 TNF-α和 miR-889 的水平,并导致 LTBI 再激活,从而增强了 TWEAK。miR-889 和 TWEAK 可能分别成为 LTBI 和 LTBI 再激活的潜在诊断生物标志物或治疗靶点。