Suppr超能文献

长链非编码RNA PVT1通过靶向miRNA-526b/EZH2调控环加速非小细胞肺癌进展。

lncRNA PVT1 accelerates progression of non-small cell lung cancer via targeting miRNA-526b/EZH2 regulatory loop.

作者信息

Qiu Chun, Li Sai, Sun Datong, Yang Shenghui

机构信息

Department of Medical Oncology, Hainan Provincial People's Hospital, Haikou, Hainan 570311, P.R. China.

出版信息

Oncol Lett. 2020 Feb;19(2):1267-1272. doi: 10.3892/ol.2019.11237. Epub 2019 Dec 20.

Abstract

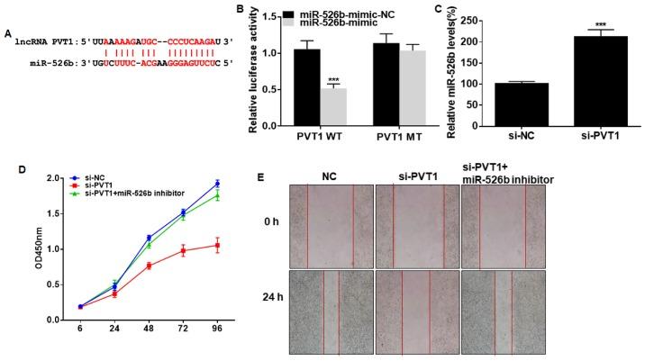
Biological function of plasmacytoma variant translocation 1 (PVT1) in influencing the progression of non-small cell lung cancer (NSCLC) through Micro ribonucleic acid (miRNA)-526b/EZH2 regulatory loop was elucidated. Relative levels of PVT1 and miRNA-526b in NSCLC tissues were detected by quantitative real-time polymerase chain reaction (qRT-PCR). Prognostic potential of PVT1 in NSCLC was assessed by Kaplan-Meier curves. The interaction among PVT1/miRNA-526b/EZH2 regulatory loop was confirmed by dual-luciferase reporter gene assay. Regulatory effects of PVT1/miRNA-526b/EZH2 axis on viability and wound closure of A549 cells were evaluated by cell counting kit-8 (CCK-8) and wound closure assay, respectively. PVT1 was upregulated in NSCLC tissues, while miRNA-526b was downregulated. PVT1 level was negatively related to that of miR-526 in NSCLC tissues. Worse survival was seen in NSCLC patients expressing high level of PVT1 compared to those with low level. Knockdown of PVT1 attenuated viability and wound closure ability in A549 cells, which were partially reversed after miRNA-526b knockdown. miRNA-526b is the downstream target of PVT1 and its level was negatively regulated by PVT1. EZH2 is the target gene of miRNA-526b. Transfection of miRNA-526b mimic remarkably downregulated EZH2 in A549 cells. Importantly, the attenuated viability and wound closure ability in A549 cells overexpressing miRNA-526b were reversed after EZH2 overexpression. PVT1 is upregulated in NSCLC, and predicts a poor prognosis. PVT1 accelerates the progression of NSCLC via targeting miRNA-526b/EZH2 regulatory loop.

摘要

阐明了浆细胞瘤变异易位1(PVT1)通过微小核糖核酸(miRNA)-526b/增强子zeste同源物2(EZH2)调控环影响非小细胞肺癌(NSCLC)进展的生物学功能。采用定量实时聚合酶链反应(qRT-PCR)检测NSCLC组织中PVT1和miRNA-526b的相对水平。通过Kaplan-Meier曲线评估PVT1在NSCLC中的预后潜力。采用双荧光素酶报告基因检测法证实PVT1/miRNA-526b/EZH2调控环之间的相互作用。分别采用细胞计数试剂盒-8(CCK-8)和伤口愈合试验评估PVT1/miRNA-526b/EZH2轴对A549细胞活力和伤口愈合的调控作用。PVT1在NSCLC组织中上调,而miRNA-526b下调。NSCLC组织中PVT1水平与miR-526水平呈负相关。与低水平PVT1表达的NSCLC患者相比,高水平PVT1表达的患者生存率更差。敲低PVT1可减弱A549细胞的活力和伤口愈合能力,在敲低miRNA-526b后部分逆转。miRNA-526b是PVT1的下游靶点,其水平受PVT1负调控。EZH2是miRNA-526b的靶基因。转染miRNA-526b模拟物可显著下调A549细胞中的EZH2。重要的是,在过表达EZH2后,过表达miRNA-526b的A549细胞中减弱的活力和伤口愈合能力得到逆转。PVT1在NSCLC中上调,并预测预后不良。PVT1通过靶向miRNA-526b/EZH2调控环加速NSCLC的进展。

https://cdn.ncbi.nlm.nih.gov/pmc/blobs/b1c7/6960390/dbc619806bf5/ol-19-02-1267-g00.jpg

文献AI研究员

20分钟写一篇综述,助力文献阅读效率提升50倍。

立即体验

用中文搜PubMed

大模型驱动的PubMed中文搜索引擎

马上搜索

文档翻译

学术文献翻译模型,支持多种主流文档格式。

立即体验