Suppr超能文献

BHi-Cect:一种自上而下的算法,用于识别染色体的多尺度层次结构。

BHi-Cect: a top-down algorithm for identifying the multi-scale hierarchical structure of chromosomes.

机构信息

Laboratory for Cell Systems Control, RIKEN Center for Biosystems Dynamics Research, Suita, Osaka 5650874, Japan.

PRESTO, Japan Science and Technology Agency, Kawaguchi, Saitama 3320012, Japan.

出版信息

Nucleic Acids Res. 2020 Mar 18;48(5):e26. doi: 10.1093/nar/gkaa004.

Abstract

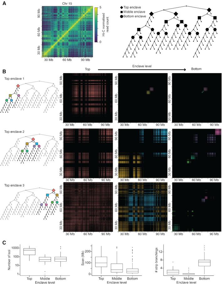
High-throughput chromosome conformation capture (Hi-C) technology enables the investigation of genome-wide interactions among chromosome loci. Current algorithms focus on topologically associating domains (TADs), that are contiguous clusters along the genome coordinate, to describe the hierarchical structure of chromosomes. However, high resolution Hi-C displays a variety of interaction patterns beyond what current TAD detection methods can capture. Here, we present BHi-Cect, a novel top-down algorithm that finds clusters by considering every locus with no assumption of genomic contiguity using spectral clustering. Our results reveal that the hierarchical structure of chromosome is organized as 'enclaves', which are complex interwoven clusters at both local and global scales. We show that the nesting of local clusters within global clusters characterizing enclaves, is associated with the epigenomic activity found on the underlying DNA. Furthermore, we show that the hierarchical nesting that links different enclaves integrates their respective function. BHi-Cect provides means to uncover the general principles guiding chromatin architecture.

摘要

高通量染色体构象捕获(Hi-C)技术使人们能够研究染色体基因座之间的全基因组相互作用。目前的算法主要集中在拓扑关联域(TAD)上,即基因组坐标上的连续簇,以描述染色体的层次结构。然而,高分辨率的 Hi-C 显示出了各种超出当前 TAD 检测方法所能捕捉的相互作用模式。在这里,我们提出了 BHi-Cect,这是一种新颖的自上而下的算法,它通过使用谱聚类来考虑每个没有基因组连续性假设的基因座来找到聚类。我们的结果表明,染色体的层次结构被组织成“封套”,这些封套是局部和全局尺度上复杂交织的簇。我们表明,特征化封套的局部簇嵌套在全局簇内,与底层 DNA 上发现的表观遗传活性有关。此外,我们还表明,连接不同封套的层次嵌套整合了它们各自的功能。BHi-Cect 提供了一种揭示指导染色质结构的一般原则的方法。

https://cdn.ncbi.nlm.nih.gov/pmc/blobs/deae/7049727/b3ca861ac299/gkaa004fig1.jpg

文献检索

告别复杂PubMed语法,用中文像聊天一样搜索,搜遍4000万医学文献。AI智能推荐,让科研检索更轻松。

立即免费搜索

文件翻译

保留排版,准确专业,支持PDF/Word/PPT等文件格式,支持 12+语言互译。

免费翻译文档

深度研究

AI帮你快速写综述,25分钟生成高质量综述,智能提取关键信息,辅助科研写作。

立即免费体验