• 文献检索
  • 文档翻译
  • 深度研究
  • 学术资讯
  • Suppr Zotero 插件Zotero 插件
  • 邀请有礼
  • 套餐&价格
  • 历史记录
应用&插件
Suppr Zotero 插件Zotero 插件浏览器插件Mac 客户端Windows 客户端微信小程序
定价
高级版会员购买积分包购买API积分包
服务
文献检索文档翻译深度研究API 文档MCP 服务
关于我们
关于 Suppr公司介绍联系我们用户协议隐私条款
关注我们

Suppr 超能文献

核心技术专利:CN118964589B侵权必究
粤ICP备2023148730 号-1Suppr @ 2026

文献检索

告别复杂PubMed语法,用中文像聊天一样搜索,搜遍4000万医学文献。AI智能推荐,让科研检索更轻松。

立即免费搜索

文件翻译

保留排版,准确专业,支持PDF/Word/PPT等文件格式,支持 12+语言互译。

免费翻译文档

深度研究

AI帮你快速写综述,25分钟生成高质量综述,智能提取关键信息,辅助科研写作。

立即免费体验

丹参酚酸B在脊髓损伤后激活Wnt/β-连环蛋白信号通路。

Salvianolic acid B activates Wnt/β-catenin signaling following spinal cord injury.

作者信息

Zhou Hongming, Liu Yi, Sun Lei, Fu Ming, Zhao Yao

机构信息

Department of Emergency Trauma Surgery, Linyi City Central Hospital, Linyi, Shandong 276400, P.R. China.

Department of Bone Surgery, Linyi City Central Hospital, Linyi, Shandong 276400, P.R. China.

出版信息

Exp Ther Med. 2020 Feb;19(2):825-832. doi: 10.3892/etm.2019.8292. Epub 2019 Dec 5.

DOI:10.3892/etm.2019.8292
PMID:32010242
原文链接:https://pmc.ncbi.nlm.nih.gov/articles/PMC6966170/
Abstract

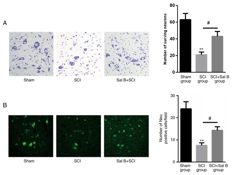
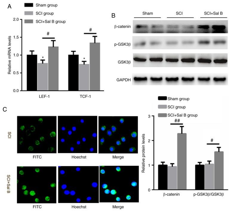
Neural cell apoptosis serves a key role in spinal cord injury (SCI), which is a threat to human health. The present study aimed to evaluate the neuroprotective mechanism of salvianolic acid B (Sal B) in a spinal cord injury (SCI) rat model. Basso, Beattie, and Bresnahan scores demonstrated that Sal B treatment significantly increased locomotor functional recovery in SCI rats compared with SCI model rats between 3 and 8 weeks. Nissl staining demonstrated that Sal B enhanced motor neuron survival and decreased lesion size after SCI. Reverse transcription-quantitative PCR analysis demonstrated that Sal B treatment significantly enhanced the mRNA levels of lymphoid enhancer biding factor-1 and HNF1 homeobox A. In addition, Sal B treatment enhanced the expression of β-catenin. Western blot analysis determined that Sal B treatment significantly decreased the expression of pro-apoptosis proteins, including Bax, cleaved caspase-3 and -9, in spinal cord tissues after SCI but enhanced the expression of Bcl-2, an anti-apoptotic protein. Furthermore, terminal deoxynucleotidyl transferase dUTP nick end labeling (TUNEL) staining demonstrated that, compared with the SCI group, Sal B treatment decreased the number of TUNEL-positive neurons. In summary, the present study produced novel data demonstrating the neuroprotective effect of Sal B on SCI with the mechanism likely primarily mediated via the Wnt/β-catenin signaling pathway. The present findings may be of potential therapeutic value for future SCI treatments.

摘要

神经细胞凋亡在脊髓损伤(SCI)中起关键作用,而脊髓损伤对人类健康构成威胁。本研究旨在评估丹酚酸B(Sal B)在脊髓损伤(SCI)大鼠模型中的神经保护机制。Basso、Beattie和Bresnahan评分表明,与SCI模型大鼠相比,Sal B治疗在3至8周内显著提高了SCI大鼠的运动功能恢复。尼氏染色表明,Sal B可增强运动神经元存活并减小SCI后的损伤大小。逆转录-定量PCR分析表明,Sal B治疗显著提高了淋巴增强因子结合因子-1和肝细胞核因子1同源框A的mRNA水平。此外,Sal B治疗增强了β-连环蛋白的表达。蛋白质印迹分析确定,Sal B治疗显著降低了SCI后脊髓组织中促凋亡蛋白(包括Bax、裂解的半胱天冬酶-3和-9)的表达,但增强了抗凋亡蛋白Bcl-2的表达。此外,末端脱氧核苷酸转移酶dUTP缺口末端标记(TUNEL)染色表明,与SCI组相比,Sal B治疗减少了TUNEL阳性神经元的数量。总之,本研究产生了新的数据,证明Sal B对SCI具有神经保护作用,其机制可能主要通过Wnt/β-连环蛋白信号通路介导。本研究结果可能对未来SCI治疗具有潜在的治疗价值。

https://cdn.ncbi.nlm.nih.gov/pmc/blobs/2d35/6966170/3e3fcc52f145/etm-19-02-0825-g03.jpg
https://cdn.ncbi.nlm.nih.gov/pmc/blobs/2d35/6966170/900a237a6d7c/etm-19-02-0825-g00.jpg
https://cdn.ncbi.nlm.nih.gov/pmc/blobs/2d35/6966170/b100a677037a/etm-19-02-0825-g01.jpg
https://cdn.ncbi.nlm.nih.gov/pmc/blobs/2d35/6966170/1b153fe92a13/etm-19-02-0825-g02.jpg
https://cdn.ncbi.nlm.nih.gov/pmc/blobs/2d35/6966170/3e3fcc52f145/etm-19-02-0825-g03.jpg
https://cdn.ncbi.nlm.nih.gov/pmc/blobs/2d35/6966170/900a237a6d7c/etm-19-02-0825-g00.jpg
https://cdn.ncbi.nlm.nih.gov/pmc/blobs/2d35/6966170/b100a677037a/etm-19-02-0825-g01.jpg
https://cdn.ncbi.nlm.nih.gov/pmc/blobs/2d35/6966170/1b153fe92a13/etm-19-02-0825-g02.jpg
https://cdn.ncbi.nlm.nih.gov/pmc/blobs/2d35/6966170/3e3fcc52f145/etm-19-02-0825-g03.jpg

相似文献

1
Salvianolic acid B activates Wnt/β-catenin signaling following spinal cord injury.丹参酚酸B在脊髓损伤后激活Wnt/β-连环蛋白信号通路。
Exp Ther Med. 2020 Feb;19(2):825-832. doi: 10.3892/etm.2019.8292. Epub 2019 Dec 5.
2
Simvastatin inhibits neural cell apoptosis and promotes locomotor recovery via activation of Wnt/β-catenin signaling pathway after spinal cord injury.辛伐他汀通过激活脊髓损伤后Wnt/β-连环蛋白信号通路抑制神经细胞凋亡并促进运动功能恢复。
J Neurochem. 2016 Jul;138(1):139-49. doi: 10.1111/jnc.13382. Epub 2016 May 23.
3
Melatonin Inhibits Neural Cell Apoptosis and Promotes Locomotor Recovery via Activation of the Wnt/β-Catenin Signaling Pathway After Spinal Cord Injury.褪黑素通过激活脊髓损伤后Wnt/β-连环蛋白信号通路抑制神经细胞凋亡并促进运动功能恢复。
Neurochem Res. 2017 Aug;42(8):2336-2343. doi: 10.1007/s11064-017-2251-7. Epub 2017 Apr 18.
4
Protocatechuic aldehyde promotes the functional recovery of spinal cord injury by activating the Wnt/β-catenin signaling pathway.原儿茶醛通过激活 Wnt/β-连环蛋白信号通路促进脊髓损伤的功能恢复。
J Spinal Cord Med. 2024 Sep;47(5):669-680. doi: 10.1080/10790268.2023.2183329. Epub 2023 Mar 13.
5
The protective effect of salvianolic acid B on blood-spinal cord barrier after compression spinal cord injury in rats.丹酚酸 B 对大鼠压迫性脊髓损伤后血脊髓屏障的保护作用。
J Mol Neurosci. 2013 Nov;51(3):986-93. doi: 10.1007/s12031-013-0083-8. Epub 2013 Aug 14.
6
Harpagide inhibits neuronal apoptosis and promotes axonal regeneration after spinal cord injury in rats by activating the Wnt/β-catenin signaling pathway.裂叶荆芥次苷通过激活 Wnt/β-连环蛋白信号通路抑制大鼠脊髓损伤后的神经元凋亡并促进轴突再生。
Brain Res Bull. 2019 May;148:91-99. doi: 10.1016/j.brainresbull.2019.03.014. Epub 2019 Mar 30.
7
Exosomes from Bone Marrow Mesenchymal Stem Cells Inhibit Neuronal Apoptosis and Promote Motor Function Recovery via the Wnt/β-catenin Signaling Pathway.骨髓间充质干细胞来源的外泌体通过 Wnt/β-catenin 信号通路抑制神经元凋亡并促进运动功能恢复。
Cell Transplant. 2019 Nov;28(11):1373-1383. doi: 10.1177/0963689719870999. Epub 2019 Aug 19.
8
Therapeutic effect of metformin on inflammation and apoptosis after spinal cord injury in rats through the Wnt/β-catenin signaling pathway.二甲双胍通过 Wnt/β-catenin 信号通路对大鼠脊髓损伤后炎症和细胞凋亡的治疗作用。
Neurosci Lett. 2020 Nov 20;739:135440. doi: 10.1016/j.neulet.2020.135440. Epub 2020 Oct 22.
9
Resveratrol protects against spinal cord injury by activating autophagy and inhibiting apoptosis mediated by the SIRT1/AMPK signaling pathway.白藜芦醇通过激活自噬和抑制由SIRT1/AMPK信号通路介导的细胞凋亡来预防脊髓损伤。
Neuroscience. 2017 Apr 21;348:241-251. doi: 10.1016/j.neuroscience.2017.02.027. Epub 2017 Feb 24.
10
Overexpressing neuroglobin improves functional recovery by inhibiting neuronal apoptosis after spinal cord injury.过表达神经珠蛋白通过抑制脊髓损伤后神经元凋亡来改善功能恢复。
Brain Res. 2014 May 8;1562:100-8. doi: 10.1016/j.brainres.2014.03.020. Epub 2014 Mar 24.

引用本文的文献

1
The Role of the Wnt/β-Catenin Signaling Pathway in the Pathogenesis and Treatment of Spinal Cord Injury: A Review of the Latest Experimental Data.Wnt/β-连环蛋白信号通路在脊髓损伤发病机制及治疗中的作用:最新实验数据综述
Cureus. 2025 Jul 13;17(7):e87836. doi: 10.7759/cureus.87836. eCollection 2025 Jul.
2
Paclitaxel alleviates spinal cord injury via activation of the Wnt/β-catenin signaling pathway.紫杉醇通过激活Wnt/β-连环蛋白信号通路减轻脊髓损伤。
Mol Med. 2025 May 6;31(1):172. doi: 10.1186/s10020-025-01240-3.
3
Sacral Bioneuromodulation: The Role of Bone Marrow Aspirate in Spinal Cord Injuries.

本文引用的文献

1
Transient activation of Wnt/β-catenin signaling reporter in fibrotic scar formation after compression spinal cord injury in adult mice.成年小鼠脊髓压迫损伤后纤维化瘢痕形成过程中Wnt/β-连环蛋白信号报告基因的短暂激活
Biochem Biophys Res Commun. 2018 Feb 19;496(4):1302-1307. doi: 10.1016/j.bbrc.2018.02.004. Epub 2018 Feb 3.
2
Highly conserved molecular pathways, including Wnt signaling, promote functional recovery from spinal cord injury in lampreys.高度保守的分子途径,包括 Wnt 信号通路,促进七鳃鳗的脊髓损伤后的功能恢复。
Sci Rep. 2018 Jan 15;8(1):742. doi: 10.1038/s41598-017-18757-1.
3
Hyperbaric oxygenation alleviates chronic constriction injury (CCI)-induced neuropathic pain and inhibits GABAergic neuron apoptosis in the spinal cord.
骶神经调节:骨髓抽吸物在脊髓损伤中的作用
Bioengineering (Basel). 2024 May 6;11(5):461. doi: 10.3390/bioengineering11050461.
4
Salvianolic Acid B: A Review of Pharmacological Effects, Safety, Combination Therapy, New Dosage Forms, and Novel Drug Delivery Routes.丹酚酸B:药理作用、安全性、联合治疗、新剂型及新型给药途径综述
Pharmaceutics. 2023 Aug 29;15(9):2235. doi: 10.3390/pharmaceutics15092235.
5
Mesenchymal stem cells in the treatment of spinal cord injury: Mechanisms, current advances and future challenges.间质干细胞治疗脊髓损伤:机制、当前进展和未来挑战。
Front Immunol. 2023 Feb 24;14:1141601. doi: 10.3389/fimmu.2023.1141601. eCollection 2023.
6
The role of Wnt/mTOR signaling in spinal cord injury.Wnt/mTOR信号通路在脊髓损伤中的作用。
J Clin Orthop Trauma. 2022 Jan 4;25:101760. doi: 10.1016/j.jcot.2022.101760. eCollection 2022 Feb.
高压氧疗可减轻慢性压迫性损伤(CCI)诱导的神经性疼痛,并抑制脊髓中GABA能神经元的凋亡。
Scand J Pain. 2017 Oct;17:330-338. doi: 10.1016/j.sjpain.2017.08.014. Epub 2017 Sep 15.
4
Effect of hypoxia-inducible factor-1/vascular endothelial growth factor signaling pathway on spinal cord injury in rats.缺氧诱导因子-1/血管内皮生长因子信号通路对大鼠脊髓损伤的影响
Exp Ther Med. 2017 Mar;13(3):861-866. doi: 10.3892/etm.2017.4049. Epub 2017 Jan 16.
5
Melatonin Inhibits Neural Cell Apoptosis and Promotes Locomotor Recovery via Activation of the Wnt/β-Catenin Signaling Pathway After Spinal Cord Injury.褪黑素通过激活脊髓损伤后Wnt/β-连环蛋白信号通路抑制神经细胞凋亡并促进运动功能恢复。
Neurochem Res. 2017 Aug;42(8):2336-2343. doi: 10.1007/s11064-017-2251-7. Epub 2017 Apr 18.
6
Salvianolic acid B prevents steroid-induced osteonecrosis of the femoral head via PPARγ expression in rats.丹酚酸B通过调节大鼠PPARγ表达预防激素性股骨头坏死
Exp Ther Med. 2017 Feb;13(2):651-656. doi: 10.3892/etm.2016.4008. Epub 2016 Dec 28.
7
Salvianolic acid B inhibits IL-1β-induced inflammatory cytokine production in human osteoarthritis chondrocytes and has a protective effect in a mouse osteoarthritis model.丹酚酸B抑制白细胞介素-1β诱导的人骨关节炎软骨细胞炎性细胞因子的产生,并在小鼠骨关节炎模型中具有保护作用。
Int Immunopharmacol. 2017 May;46:31-37. doi: 10.1016/j.intimp.2017.02.021. Epub 2017 Feb 27.
8
Methylprednisolone promotes recovery of neurological function after spinal cord injury: association with Wnt/β-catenin signaling pathway activation.甲基强的松龙促进脊髓损伤后神经功能恢复:与Wnt/β-连环蛋白信号通路激活相关
Neural Regen Res. 2016 Nov;11(11):1816-1823. doi: 10.4103/1673-5374.194753.
9
Is the Wnt/β-catenin pathway involved in the anti-inflammatory activity of glucocorticoids in spinal cord injury?Wnt/β-连环蛋白信号通路是否参与了糖皮质激素对脊髓损伤的抗炎活性?
Neuroreport. 2016 Sep 28;27(14):1086-94. doi: 10.1097/WNR.0000000000000663.
10
Wnt/β-catenin signaling promotes regeneration after adult zebrafish spinal cord injury.Wnt/β-连环蛋白信号通路促进成年斑马鱼脊髓损伤后的再生。
Biochem Biophys Res Commun. 2016 Sep 2;477(4):952-956. doi: 10.1016/j.bbrc.2016.07.006. Epub 2016 Jul 4.