• 文献检索
  • 文档翻译
  • 深度研究
  • 学术资讯
  • Suppr Zotero 插件Zotero 插件
  • 邀请有礼
  • 套餐&价格
  • 历史记录
应用&插件
Suppr Zotero 插件Zotero 插件浏览器插件Mac 客户端Windows 客户端微信小程序
定价
高级版会员购买积分包购买API积分包
服务
文献检索文档翻译深度研究API 文档MCP 服务
关于我们
关于 Suppr公司介绍联系我们用户协议隐私条款
关注我们

Suppr 超能文献

核心技术专利:CN118964589B侵权必究
粤ICP备2023148730 号-1Suppr @ 2026

文献检索

告别复杂PubMed语法,用中文像聊天一样搜索,搜遍4000万医学文献。AI智能推荐,让科研检索更轻松。

立即免费搜索

文件翻译

保留排版,准确专业,支持PDF/Word/PPT等文件格式,支持 12+语言互译。

免费翻译文档

深度研究

AI帮你快速写综述,25分钟生成高质量综述,智能提取关键信息,辅助科研写作。

立即免费体验

描述病毒载体疫苗接种、直接作用抗病毒药物和自发性病毒清除后丙型肝炎病毒特异性 CD4 T 细胞的特征。

Characterizing Hepatitis C Virus-Specific CD4 T Cells Following Viral-Vectored Vaccination, Directly Acting Antivirals, and Spontaneous Viral Cure.

机构信息

Peter Medawar Building for Pathogen Research, University of Oxford, Oxford, United Kingdom.

CEINGE-Advanced Biotechnologies, Naples, Italy.

出版信息

Hepatology. 2020 Nov;72(5):1541-1555. doi: 10.1002/hep.31160.

DOI:10.1002/hep.31160
PMID:32012325
原文链接:https://pmc.ncbi.nlm.nih.gov/articles/PMC7610807/
Abstract

BACKGROUND AND AIMS

Induction of functional helper CD4 T cells is the hallmark of a protective immune response against hepatitis C virus (HCV), associated with spontaneous viral clearance. Heterologous prime/boost viral vectored vaccination has demonstrated induction of broad and polyfunctional HCV-specific CD8 T cells in healthy volunteers; however, much less is known about CD4 T-cell subsets following vaccination.

APPROACH AND RESULTS

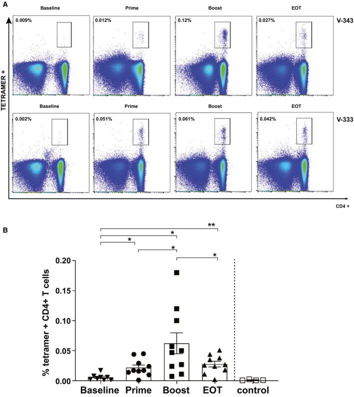
We analyzed HCV-specific CD4 T-cell populations using major histocompatibility complex class II tetramers in volunteers undergoing HCV vaccination with recombinant HCV adenoviral/modified vaccinia Ankara viral vectors. Peptide-specific T-cell responses were tracked over time, and functional (proliferation and cytokine secretion) and phenotypic (cell surface and intranuclear) markers were assessed using flow cytometry. These were compared to CD4 responses in 10 human leukocyte antigen-matched persons with HCV spontaneous resolution and 21 chronically infected patients treated with directly acting antiviral (DAA) therapy. Vaccination induced tetramer-positive CD4 T cells that were highest 1-4 weeks after boosting (mean, 0.06%). Similar frequencies were obtained for those tracked following spontaneous resolution of disease (mean, 0.04%). In addition, the cell-surface phenotype (CD28, CD127) memory subset markers and intranuclear transcription factors, as well as functional capacity of peptide-specific CD4 T-cell responses characterized after vaccination, are comparable to those following spontaneous viral resolution. In contrast, helper responses in chronic infection were infrequently detected and poorly functional and did not consistently recover following HCV cure.

CONCLUSIONS

Helper CD4 T-cell phenotype and function following HCV viral vectored vaccination resembles "protective memory" that is observed following spontaneous clearance of HCV. DAA cure does not promote resurrection of exhausted CD4 T-cell memory in chronic infection.

摘要

背景和目的

诱导功能性辅助性 CD4 T 细胞是针对丙型肝炎病毒(HCV)产生保护性免疫反应的标志,与自发性病毒清除有关。异源初免/加强病毒载体疫苗接种已证明可在健康志愿者中诱导广泛的、多功能的 HCV 特异性 CD8 T 细胞;然而,对于接种疫苗后 CD4 T 细胞亚群的了解要少得多。

方法和结果

我们使用主要组织相容性复合物 II 四聚体分析了接受 HCV 重组腺病毒/改良安卡拉痘苗病毒载体疫苗接种的志愿者中的 HCV 特异性 CD4 T 细胞群体。随着时间的推移跟踪肽特异性 T 细胞反应,并使用流式细胞术评估功能(增殖和细胞因子分泌)和表型(细胞表面和核内)标志物。将这些与 10 名具有 HLA 匹配的 HCV 自发性缓解者和 21 名接受直接作用抗病毒(DAA)治疗的慢性感染患者的 CD4 反应进行比较。疫苗接种诱导的四聚体阳性 CD4 T 细胞在加强后 1-4 周最高(平均 0.06%)。对于跟踪疾病自发性缓解的细胞(平均 0.04%),也获得了相似的频率。此外,在接种疫苗后,CD4 特异性 T 细胞反应的细胞表面表型(CD28、CD127)记忆亚群标志物和核内转录因子以及功能能力与自发性病毒清除后相似。相比之下,慢性感染中的辅助反应很少被检测到,且功能较差,并且在 HCV 治愈后并未持续恢复。

结论

HCV 病毒载体疫苗接种后的辅助性 CD4 T 细胞表型和功能类似于 HCV 自发性清除后观察到的“保护性记忆”。DAA 治愈不会促进慢性感染中耗尽的 CD4 T 细胞记忆的复活。

https://cdn.ncbi.nlm.nih.gov/pmc/blobs/a53f/8581762/fb42eee76f3e/HEP-72-1541-g006.jpg
https://cdn.ncbi.nlm.nih.gov/pmc/blobs/a53f/8581762/0aa9679ce4ec/HEP-72-1541-g005.jpg
https://cdn.ncbi.nlm.nih.gov/pmc/blobs/a53f/8581762/7f19b099455f/HEP-72-1541-g002.jpg
https://cdn.ncbi.nlm.nih.gov/pmc/blobs/a53f/8581762/619e7c5a7a78/HEP-72-1541-g001.jpg
https://cdn.ncbi.nlm.nih.gov/pmc/blobs/a53f/8581762/cb38c88dc9f3/HEP-72-1541-g004.jpg
https://cdn.ncbi.nlm.nih.gov/pmc/blobs/a53f/8581762/cdc9203d4461/HEP-72-1541-g003.jpg
https://cdn.ncbi.nlm.nih.gov/pmc/blobs/a53f/8581762/fb42eee76f3e/HEP-72-1541-g006.jpg
https://cdn.ncbi.nlm.nih.gov/pmc/blobs/a53f/8581762/0aa9679ce4ec/HEP-72-1541-g005.jpg
https://cdn.ncbi.nlm.nih.gov/pmc/blobs/a53f/8581762/7f19b099455f/HEP-72-1541-g002.jpg
https://cdn.ncbi.nlm.nih.gov/pmc/blobs/a53f/8581762/619e7c5a7a78/HEP-72-1541-g001.jpg
https://cdn.ncbi.nlm.nih.gov/pmc/blobs/a53f/8581762/cb38c88dc9f3/HEP-72-1541-g004.jpg
https://cdn.ncbi.nlm.nih.gov/pmc/blobs/a53f/8581762/cdc9203d4461/HEP-72-1541-g003.jpg
https://cdn.ncbi.nlm.nih.gov/pmc/blobs/a53f/8581762/fb42eee76f3e/HEP-72-1541-g006.jpg

相似文献

1
Characterizing Hepatitis C Virus-Specific CD4 T Cells Following Viral-Vectored Vaccination, Directly Acting Antivirals, and Spontaneous Viral Cure.描述病毒载体疫苗接种、直接作用抗病毒药物和自发性病毒清除后丙型肝炎病毒特异性 CD4 T 细胞的特征。
Hepatology. 2020 Nov;72(5):1541-1555. doi: 10.1002/hep.31160.
2
A human vaccine strategy based on chimpanzee adenoviral and MVA vectors that primes, boosts, and sustains functional HCV-specific T cell memory.一种基于黑猩猩腺病毒和MVA载体的人类疫苗策略,可启动、增强并维持功能性丙型肝炎病毒特异性T细胞记忆。
Sci Transl Med. 2014 Nov 5;6(261):261ra153. doi: 10.1126/scitranslmed.3009185.
3
Enhanced and sustained CD8+ T cell responses with an adenoviral vector-based hepatitis C virus vaccine encoding NS3 linked to the MHC class II chaperone protein invariant chain.一种基于腺病毒载体的丙型肝炎病毒疫苗可增强并持续诱导CD8 + T细胞应答,该疫苗编码与MHC II类伴侣蛋白恒定链相连的NS3。
J Immunol. 2011 Feb 15;186(4):2355-64. doi: 10.4049/jimmunol.1001877. Epub 2011 Jan 21.
4
Chronic hepatitis C viral infection subverts vaccine-induced T-cell immunity in humans.慢性丙型肝炎病毒感染破坏了人类疫苗诱导的T细胞免疫。
Hepatology. 2016 May;63(5):1455-70. doi: 10.1002/hep.28294. Epub 2016 Jan 22.
5
Persistent hepatitis C viral replication despite priming of functional CD8+ T cells by combined therapy with a vaccine and a direct-acting antiviral.尽管疫苗与直接作用抗病毒药物联合治疗启动了功能性CD8 + T细胞,但丙型肝炎病毒仍持续复制。
Hepatology. 2016 May;63(5):1442-54. doi: 10.1002/hep.28309. Epub 2015 Dec 18.
6
Induction of broad CD4+ and CD8+ T-cell responses and cross-neutralizing antibodies against hepatitis C virus by vaccination with Th1-adjuvanted polypeptides followed by defective alphaviral particles expressing envelope glycoproteins gpE1 and gpE2 and nonstructural proteins 3, 4, and 5.通过接种Th1佐剂多肽,随后接种表达包膜糖蛋白gpE1和gpE2以及非结构蛋白3、4和5的缺陷型甲病毒颗粒,诱导产生广泛的CD4+和CD8+ T细胞应答以及针对丙型肝炎病毒的交叉中和抗体。
J Virol. 2008 Aug;82(15):7492-503. doi: 10.1128/JVI.02743-07. Epub 2008 May 28.
7
Potent Anti-hepatitis C Virus (HCV) T Cell Immune Responses Induced in Mice Vaccinated with DNA-Launched RNA Replicons and Modified Vaccinia Virus Ankara-HCV.DNA 启动的 RNA 复制子和改良安卡拉痘苗病毒 HCV 疫苗接种诱导小鼠产生强效抗丙型肝炎病毒 (HCV) T 细胞免疫应答。
J Virol. 2019 Mar 21;93(7). doi: 10.1128/JVI.00055-19. Print 2019 Apr 1.
8
Combined adenovirus vector and hepatitis C virus envelope protein prime-boost regimen elicits T cell and neutralizing antibody immune responses.联合腺病毒载体和丙型肝炎病毒包膜蛋白的初免-加强方案可诱导 T 细胞和中和抗体免疫应答。
J Virol. 2014 May;88(10):5502-10. doi: 10.1128/JVI.03574-13. Epub 2014 Mar 5.
9
Elimination of hepatitis C virus has limited impact on the functional and mitochondrial impairment of HCV-specific CD8+ T cell responses.清除丙型肝炎病毒对 HCV 特异性 CD8+ T 细胞反应的功能和线粒体损伤的影响有限。
J Hepatol. 2019 Nov;71(5):889-899. doi: 10.1016/j.jhep.2019.06.025. Epub 2019 Jul 8.
10
Adenovirus-vectored T cell vaccine for hepacivirus shows reduced effectiveness against a CD8 T cell escape variant in rats.腺病毒载体 T 细胞疫苗对肝炎病毒的效力降低,针对大鼠的 CD8 T 细胞逃逸变异体。
PLoS Pathog. 2021 Mar 18;17(3):e1009391. doi: 10.1371/journal.ppat.1009391. eCollection 2021 Mar.

引用本文的文献

1
Activation-Induced Marker Assay to Identify and Isolate HCV-Specific T Cells for Single-Cell RNA-Seq Analysis.激活诱导标志物分析鉴定和分离 HCV 特异性 T 细胞进行单细胞 RNA-Seq 分析。
Viruses. 2024 Oct 17;16(10):1623. doi: 10.3390/v16101623.
2
Unmet needs in the post-direct-acting antivirals era: The risk and molecular mechanisms of hepatocellular carcinoma after hepatitis C virus eradication.直接作用抗病毒药物时代的未满足需求:丙型肝炎病毒清除后肝细胞癌的风险和分子机制。
Clin Mol Hepatol. 2024 Jul;30(3):326-344. doi: 10.3350/cmh.2024.0155. Epub 2024 Apr 26.
3
Hepatitis C Virus and the Host: A Mutual Endurance Leaving Indelible Scars in the Host's Immunity.

本文引用的文献

1
A Novel Vaccine Strategy Employing Serologically Different Chimpanzee Adenoviral Vectors for the Prevention of HIV-1 and HCV Coinfection.一种采用血清学不同的黑猩猩腺病毒载体的新型疫苗策略,用于预防 HIV-1 和 HCV 合并感染。
Front Immunol. 2019 Jan 18;9:3175. doi: 10.3389/fimmu.2018.03175. eCollection 2018.
2
Unique phenotypes and clonal expansions of human CD4 effector memory T cells re-expressing CD45RA.重新表达 CD45RA 的人类 CD4 效应记忆 T 细胞的独特表型和克隆扩增。
Nat Commun. 2017 Nov 13;8(1):1473. doi: 10.1038/s41467-017-01728-5.
3
Immune Dysfunction in Cirrhosis.
丙型肝炎病毒与宿主:相互持久的斗争在宿主免疫中留下不可磨灭的痕迹。
Int J Mol Sci. 2023 Dec 23;25(1):268. doi: 10.3390/ijms25010268.
4
The use of adenoviral vectors in gene therapy and vaccine approaches.腺病毒载体在基因治疗和疫苗方法中的应用。
Genet Mol Biol. 2022 Oct 7;45(3 Suppl 1):e20220079. doi: 10.1590/1678-4685-GMB-2022-0079. eCollection 2022.
5
Splenic CD4 and CD8 T-cells highly expressed PD-1 and Tim-3 in cirrhotic patients with HCV infection and portal hypertension.肝硬化合并 HCV 感染和门静脉高压患者的脾 CD4 和 CD8 T 细胞高度表达 PD-1 和 Tim-3。
Int J Immunopathol Pharmacol. 2021 Jan-Dec;35:20587384211061051. doi: 10.1177/20587384211061051.
6
T cell responses during HBV and HCV infections: similar but not quite the same?HBV 和 HCV 感染期间的 T 细胞反应:相似但不完全相同?
Curr Opin Virol. 2021 Dec;51:80-86. doi: 10.1016/j.coviro.2021.08.011. Epub 2021 Oct 4.
7
Where to Next? Research Directions after the First Hepatitis C Vaccine Efficacy Trial.下一步在哪里?首个丙型肝炎疫苗疗效试验后的研究方向。
Viruses. 2021 Jul 13;13(7):1351. doi: 10.3390/v13071351.
8
Partial restoration of immune response in Hepatitis C patients after viral clearance by direct-acting antiviral therapy.直接作用抗病毒治疗清除病毒后丙型肝炎患者免疫应答部分恢复。
PLoS One. 2021 Jul 9;16(7):e0254243. doi: 10.1371/journal.pone.0254243. eCollection 2021.
9
Immunological Mechanisms for Hepatocellular Carcinoma Risk after Direct-Acting Antiviral Treatment of Hepatitis C Virus Infection.丙型肝炎病毒感染直接抗病毒治疗后肝细胞癌风险的免疫机制
J Clin Med. 2021 Jan 10;10(2):221. doi: 10.3390/jcm10020221.
10
Lymphocyte Landscape after Chronic (HCV) Cure: The New Normal.慢性丙型肝炎(HCV)治愈后的淋巴细胞景观:新常态。
Int J Mol Sci. 2020 Oct 10;21(20):7473. doi: 10.3390/ijms21207473.
肝硬化中的免疫功能障碍
J Clin Transl Hepatol. 2017 Mar 28;5(1):50-58. doi: 10.14218/JCTH.2016.00056. Epub 2017 Mar 10.
4
Cytomegalovirus Infection Leads to Development of High Frequencies of Cytotoxic Virus-Specific CD4+ T Cells Targeted to Vascular Endothelium.巨细胞病毒感染导致针对血管内皮的细胞毒性病毒特异性CD4+ T细胞高频率产生。
PLoS Pathog. 2016 Sep 8;12(9):e1005832. doi: 10.1371/journal.ppat.1005832. eCollection 2016 Sep.
5
CD28 costimulatory signals in T lymphocyte activation: Emerging functions beyond a qualitative and quantitative support to TCR signalling.CD28 共刺激信号在 T 淋巴细胞激活中的作用:除了对 TCR 信号的定性和定量支持之外的新功能。
Cytokine Growth Factor Rev. 2016 Apr;28:11-9. doi: 10.1016/j.cytogfr.2016.02.004. Epub 2016 Mar 4.
6
Dengue virus infection elicits highly polarized CX3CR1+ cytotoxic CD4+ T cells associated with protective immunity.登革病毒感染引发与保护性免疫相关的高度极化的CX3CR1+细胞毒性CD4+ T细胞。
Proc Natl Acad Sci U S A. 2015 Aug 4;112(31):E4256-63. doi: 10.1073/pnas.1505956112. Epub 2015 Jul 20.
7
Methodologies for the Analysis of HCV-Specific CD4(+) T Cells.丙型肝炎病毒特异性 CD4(+) T 细胞分析方法。
Front Immunol. 2015 Feb 25;6:57. doi: 10.3389/fimmu.2015.00057. eCollection 2015.
8
In vivo tracking of T cells in humans unveils decade-long survival and activity of genetically modified T memory stem cells.在体追踪人类 T 细胞揭示了基因修饰的 T 记忆干细胞长达十年的存活和活性。
Sci Transl Med. 2015 Feb 4;7(273):273ra13. doi: 10.1126/scitranslmed.3010314.
9
A human vaccine strategy based on chimpanzee adenoviral and MVA vectors that primes, boosts, and sustains functional HCV-specific T cell memory.一种基于黑猩猩腺病毒和MVA载体的人类疫苗策略,可启动、增强并维持功能性丙型肝炎病毒特异性T细胞记忆。
Sci Transl Med. 2014 Nov 5;6(261):261ra153. doi: 10.1126/scitranslmed.3009185.
10
T-bet and Eomes are differentially linked to the exhausted phenotype of CD8+ T cells in HIV infection.T-bet和Eomes与HIV感染中CD8 + T细胞的耗竭表型存在差异关联。
PLoS Pathog. 2014 Jul 17;10(7):e1004251. doi: 10.1371/journal.ppat.1004251. eCollection 2014 Jul.