Suppr超能文献

A20 靶向 PFKL 和糖酵解以抑制肝细胞癌的进展。

A20 targets PFKL and glycolysis to inhibit the progression of hepatocellular carcinoma.

机构信息

Department of Oncology, NHC Key Laboratory of Cancer Proteomics, XiangYa Hospital, Central South University, Changsha, 410008, People's Republic of China.

Department of Urology, XiangYa Hospital, Central South University, Changsha, 410008, People's Republic of China.

出版信息

Cell Death Dis. 2020 Feb 3;11(2):89. doi: 10.1038/s41419-020-2278-6.

Abstract

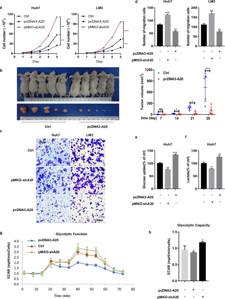
Abnormal expression of the E3 ubiquitin ligase A20 has been found in some malignant cancers, including hepatocellular carcinoma (HCC). Here, we discovered that A20 is an E3 ubiquitin ligase for phosphofructokinase, liver type (PFKL) in HCC A20 interacts with PFKL and promotes its degradation, therefore inhibiting glycolysis in HCC cell lines. Downregulation of A20 in HCC cells promotes proliferation, migration, and glycolysis, all of which can be inhibited by targeting PFKL with RNA interference. Importantly, A20 is downregulated in advanced HCC tissues and inversely correlated with PFKL expression. Thus, our findings establish A20 as a critical regulator of glycolysis and reveal a novel mechanism for A20 in tumor suppression and PFKL regulation. Given that an increased level of glycolysis is linked with HCC, this study also identifies potential therapeutic targets for HCC treatment.

摘要

E3 泛素连接酶 A20 的异常表达已在一些恶性肿瘤中发现,包括肝细胞癌(HCC)。在这里,我们发现 A20 是磷酸果糖激酶,肝脏型(PFKL)的 E3 泛素连接酶在 HCC 中,A20 与 PFKL 相互作用并促进其降解,从而抑制 HCC 细胞系中的糖酵解。在 HCC 细胞中下调 A20 可促进增殖、迁移和糖酵解,这些都可以通过 RNA 干扰靶向 PFKL 来抑制。重要的是,A20 在晚期 HCC 组织中下调,与 PFKL 表达呈负相关。因此,我们的研究结果确立了 A20 作为糖酵解的关键调节因子,并揭示了 A20 在肿瘤抑制和 PFKL 调节中的新机制。鉴于糖酵解水平升高与 HCC 相关,本研究还为 HCC 治疗确定了潜在的治疗靶点。

https://cdn.ncbi.nlm.nih.gov/pmc/blobs/da1e/6997366/a6f37eda175b/41419_2020_2278_Fig1_HTML.jpg

文献检索

告别复杂PubMed语法,用中文像聊天一样搜索,搜遍4000万医学文献。AI智能推荐,让科研检索更轻松。

立即免费搜索

文件翻译

保留排版,准确专业,支持PDF/Word/PPT等文件格式,支持 12+语言互译。

免费翻译文档

深度研究

AI帮你快速写综述,25分钟生成高质量综述,智能提取关键信息,辅助科研写作。

立即免费体验