Suppr超能文献

tRNA 合成酶耗竭的分子发病机制:尽管维持了带电荷的 tRNA 水平的体内平衡,但诱导了 GCN4 氨基酸饥饿反应。

The molecular aetiology of tRNA synthetase depletion: induction of a GCN4 amino acid starvation response despite homeostatic maintenance of charged tRNA levels.

机构信息

Institute of Medical Sciences, School of Medicine, Medical Sciences and Nutrition, University of Aberdeen, Aberdeen, AB25 2ZD, UK.

Institute of Complex Systems and Mathematical Biology, University of Aberdeen, Aberdeen, AB24 3UE, UK.

出版信息

Nucleic Acids Res. 2020 Apr 6;48(6):3071-3088. doi: 10.1093/nar/gkaa055.

Abstract

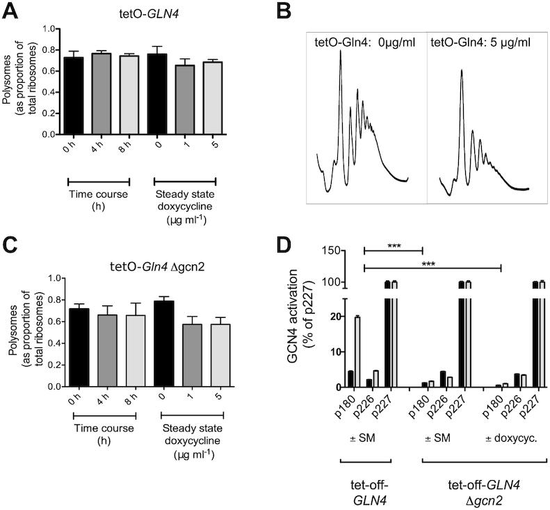
During protein synthesis, charged tRNAs deliver amino acids to translating ribosomes, and are then re-charged by tRNA synthetases (aaRS). In humans, mutant aaRS cause a diversity of neurological disorders, but their molecular aetiologies are incompletely characterised. To understand system responses to aaRS depletion, the yeast glutamine aaRS gene (GLN4) was transcriptionally regulated using doxycycline by tet-off control. Depletion of Gln4p inhibited growth, and induced a GCN4 amino acid starvation response, indicative of uncharged tRNA accumulation and Gcn2 kinase activation. Using a global model of translation that included aaRS recharging, Gln4p depletion was simulated, confirming slowed translation. Modelling also revealed that Gln4p depletion causes negative feedback that matches translational demand for Gln-tRNAGln to aaRS recharging capacity. This maintains normal charged tRNAGln levels despite Gln4p depletion, confirmed experimentally using tRNA Northern blotting. Model analysis resolves the paradox that Gln4p depletion triggers a GCN4 response, despite maintenance of tRNAGln charging levels, revealing that normally, the aaRS population can sequester free, uncharged tRNAs during aminoacylation. Gln4p depletion reduces this sequestration capacity, allowing uncharged tRNAGln to interact with Gcn2 kinase. The study sheds new light on mutant aaRS disease aetiologies, and explains how aaRS sequestration of uncharged tRNAs can prevent GCN4 activation under non-starvation conditions.

摘要

在蛋白质合成过程中,带电荷的 tRNA 将氨基酸递送到翻译核糖体,然后被 tRNA 合成酶(aaRS)重新加载。在人类中,突变的 aaRS 会导致多种神经退行性疾病,但它们的分子发病机制尚未完全阐明。为了了解系统对 aaRS 耗竭的反应,使用四环素通过 tet-off 控制对酵母谷氨酰胺 aaRS 基因(GLN4)进行转录调节。Gln4p 的耗竭会抑制生长,并诱导 GCN4 氨基酸饥饿反应,表明未被占据的 tRNA 积累和 Gcn2 激酶的激活。使用包括 aaRS 再加载的全局翻译模型,模拟了 Gln4p 的耗竭,证实了翻译的减缓。建模还表明,Gln4p 的耗竭会导致负反馈,与 Gln-tRNAGln 对 aaRS 再充电能力的翻译需求相匹配。这使得尽管 Gln4p 耗竭,但正常的 Gln-tRNAGln 水平得以维持,这通过 tRNA Northern 印迹实验得到了证实。模型分析解决了 Gln4p 耗竭会触发 GCN4 反应的悖论,尽管 Gln-tRNAGln 的充电水平得以维持,这表明通常情况下,aaRS 群体在氨酰化过程中可以将游离的未被占据的 tRNAs 隔离起来。Gln4p 的耗竭降低了这种隔离能力,使未被占据的 tRNAGln 能够与 Gcn2 激酶相互作用。该研究为突变的 aaRS 疾病发病机制提供了新的见解,并解释了 aaRS 如何隔离未被占据的 tRNAs 可以防止在非饥饿条件下 GCN4 的激活。

https://cdn.ncbi.nlm.nih.gov/pmc/blobs/a58f/7102972/9e9e03593727/gkaa055fig1.jpg

文献检索

告别复杂PubMed语法,用中文像聊天一样搜索,搜遍4000万医学文献。AI智能推荐,让科研检索更轻松。

立即免费搜索

文件翻译

保留排版,准确专业,支持PDF/Word/PPT等文件格式,支持 12+语言互译。

免费翻译文档

深度研究

AI帮你快速写综述,25分钟生成高质量综述,智能提取关键信息,辅助科研写作。

立即免费体验