• 文献检索
  • 文档翻译
  • 深度研究
  • 学术资讯
  • Suppr Zotero 插件Zotero 插件
  • 邀请有礼
  • 套餐&价格
  • 历史记录
应用&插件
Suppr Zotero 插件Zotero 插件浏览器插件Mac 客户端Windows 客户端微信小程序
定价
高级版会员购买积分包购买API积分包
服务
文献检索文档翻译深度研究API 文档MCP 服务
关于我们
关于 Suppr公司介绍联系我们用户协议隐私条款
关注我们

Suppr 超能文献

核心技术专利:CN118964589B侵权必究
粤ICP备2023148730 号-1Suppr @ 2026

文献检索

告别复杂PubMed语法,用中文像聊天一样搜索,搜遍4000万医学文献。AI智能推荐,让科研检索更轻松。

立即免费搜索

文件翻译

保留排版,准确专业,支持PDF/Word/PPT等文件格式,支持 12+语言互译。

免费翻译文档

深度研究

AI帮你快速写综述,25分钟生成高质量综述,智能提取关键信息,辅助科研写作。

立即免费体验

CD13+ 癌症干细胞中的酪氨酸代谢激活驱动肝癌复发。

Activation of Tyrosine Metabolism in CD13+ Cancer Stem Cells Drives Relapse in Hepatocellular Carcinoma.

机构信息

Department of Oncology, Renji Hospital, School of Medicine, Shanghai Jiaotong University, Shanghai, China.

The Nursing Department, Shanghai Public Health Clinical Center, Shanghai, China.

出版信息

Cancer Res Treat. 2020 Apr;52(2):604-621. doi: 10.4143/crt.2019.444. Epub 2019 Dec 27.

DOI:10.4143/crt.2019.444
PMID:32019286
原文链接:https://pmc.ncbi.nlm.nih.gov/articles/PMC7176959/
Abstract

PURPOSE

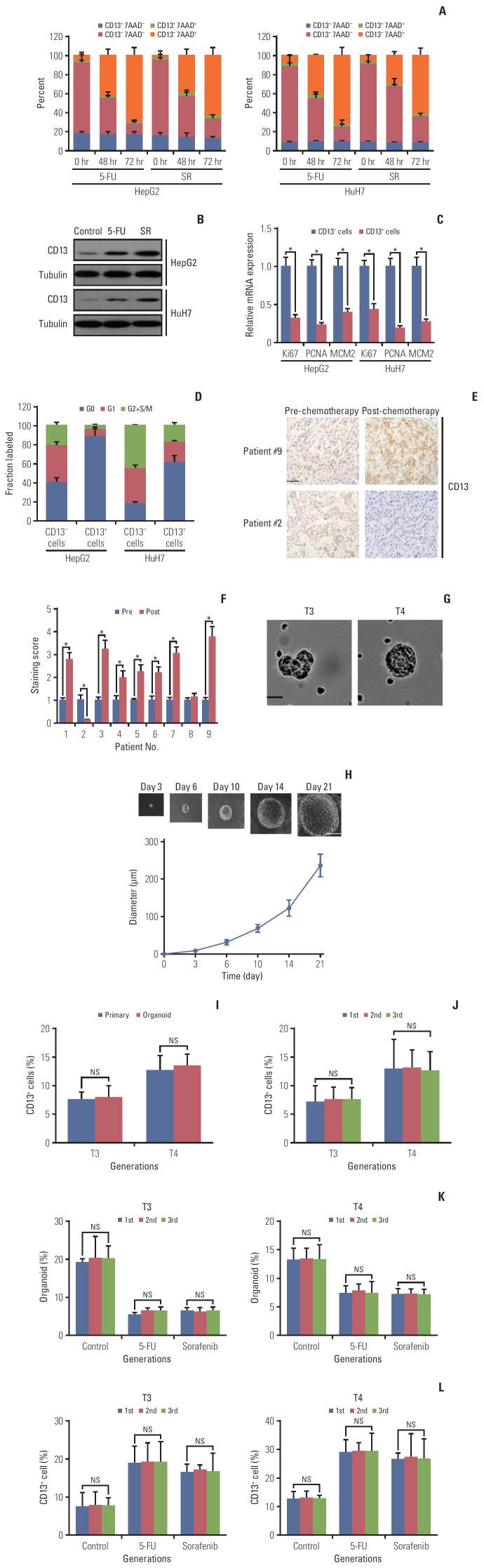
Cancer stem cells (CSCs) are naturally resistant to chemotherapy, explaining why tumor relapse frequently occurs after initial regression upon administration of chemotherapeutic agents in most cases. A CSC population characterized by CD13 expression has been identified in hepatocellular carcinoma (HCC). In the current study, we aimed to clarify the molecular mechanism by which it escapes conventional therapies.

MATERIALS AND METHODS

Here, we used flow cytometry to examine the percentage of CD13+ CSCs in HepG2 and HuH7 cells after chemotherapy. Using in vitro isotope labeling technique, we compared metabolic pathways between CD13+ and CD13- subpopulations. Using co-immunoprecipitation and western blotting, we determined the target expressions in protein levels under different conditions. We also performed immunohistochemistry to detect the target proteins under different conditions. Animal models were constructed to verify the potential role of tyrosine metabolism in post-chemotherapeutic relapse in vivo.

RESULTS

We observed that quiescent CD13+ CSCs are enriched after chemotherapy in HCCs, and serve as a reservoir for recurrence. Mechanistically, CD13+ CSCs were dependent on aerobic metabolism of tyrosine rather than glucose as energy source. Tyrosine metabolism also generated nuclear acetyl-CoA to acetylate and stabilize Foxd3, thereby allowing CD13+ CSCs cells to sustain quiescence and resistance to chemotherapeutic agents.

CONCLUSION

These findings encourage further exploration of eliminating CD13+ cells by targeting specific metabolic pathways to prevent recurrence in HCCs.

摘要

目的

癌症干细胞(CSC)对化疗具有天然抗性,这解释了为什么在大多数情况下,肿瘤在初始消退后接受化疗药物治疗,仍会经常复发。在肝癌(HCC)中已经鉴定出表达 CD13 的 CSC 群体。在本研究中,我们旨在阐明其逃避常规治疗的分子机制。

材料和方法

我们使用流式细胞术检查化疗后 HepG2 和 HuH7 细胞中 CD13+ CSC 的百分比。我们使用体外同位素标记技术比较了 CD13+和 CD13-亚群之间的代谢途径。通过共免疫沉淀和 Western blot 检测不同条件下的靶蛋白表达。我们还在不同条件下进行了免疫组织化学检测以检测靶蛋白。构建动物模型以验证酪氨酸代谢在体内化疗后复发中的潜在作用。

结果

我们观察到 HCC 中化疗后静止的 CD13+ CSC 会被富集,成为复发的储备库。从机制上讲,CD13+ CSC 依赖于有氧代谢酪氨酸而不是葡萄糖作为能量来源。酪氨酸代谢还产生核乙酰辅酶 A 以乙酰化并稳定 Foxd3,从而使 CD13+ CSC 细胞能够维持静止和对化疗药物的抗性。

结论

这些发现鼓励进一步探索通过靶向特定代谢途径来消除 CD13+细胞,以预防 HCC 的复发。

https://cdn.ncbi.nlm.nih.gov/pmc/blobs/92ab/7176959/4af0db7284d8/crt-2019-444f6.jpg
https://cdn.ncbi.nlm.nih.gov/pmc/blobs/92ab/7176959/1e30b4b89078/crt-2019-444f1.jpg
https://cdn.ncbi.nlm.nih.gov/pmc/blobs/92ab/7176959/62bf94cfadc3/crt-2019-444f2.jpg
https://cdn.ncbi.nlm.nih.gov/pmc/blobs/92ab/7176959/7722a6ed3867/crt-2019-444f3.jpg
https://cdn.ncbi.nlm.nih.gov/pmc/blobs/92ab/7176959/e3fec76e46a4/crt-2019-444f4.jpg
https://cdn.ncbi.nlm.nih.gov/pmc/blobs/92ab/7176959/e83938196103/crt-2019-444f5.jpg
https://cdn.ncbi.nlm.nih.gov/pmc/blobs/92ab/7176959/4af0db7284d8/crt-2019-444f6.jpg
https://cdn.ncbi.nlm.nih.gov/pmc/blobs/92ab/7176959/1e30b4b89078/crt-2019-444f1.jpg
https://cdn.ncbi.nlm.nih.gov/pmc/blobs/92ab/7176959/62bf94cfadc3/crt-2019-444f2.jpg
https://cdn.ncbi.nlm.nih.gov/pmc/blobs/92ab/7176959/7722a6ed3867/crt-2019-444f3.jpg
https://cdn.ncbi.nlm.nih.gov/pmc/blobs/92ab/7176959/e3fec76e46a4/crt-2019-444f4.jpg
https://cdn.ncbi.nlm.nih.gov/pmc/blobs/92ab/7176959/e83938196103/crt-2019-444f5.jpg
https://cdn.ncbi.nlm.nih.gov/pmc/blobs/92ab/7176959/4af0db7284d8/crt-2019-444f6.jpg

相似文献

1
Activation of Tyrosine Metabolism in CD13+ Cancer Stem Cells Drives Relapse in Hepatocellular Carcinoma.CD13+ 癌症干细胞中的酪氨酸代谢激活驱动肝癌复发。
Cancer Res Treat. 2020 Apr;52(2):604-621. doi: 10.4143/crt.2019.444. Epub 2019 Dec 27.
2
CD13 is a therapeutic target in human liver cancer stem cells.CD13 是人类肝癌干细胞的治疗靶点。
J Clin Invest. 2010 Sep;120(9):3326-39. doi: 10.1172/JCI42550. Epub 2010 Aug 9.
3
A robust culture method for maintaining tumorigenic cancer stem cells in the hepatocellular carcinoma cell line Li-7.一种维持肝癌细胞系 Li-7 中的肿瘤发生癌症干细胞的健壮培养方法。
Cancer Sci. 2019 May;110(5):1644-1652. doi: 10.1111/cas.13978. Epub 2019 Mar 12.
4
The miR-200b-ZEB1 circuit regulates diverse stemness of human hepatocellular carcinoma.miR-200b-ZEB1 信号通路调控人肝细胞癌的多种干性。
Mol Carcinog. 2017 Sep;56(9):2035-2047. doi: 10.1002/mc.22657. Epub 2017 Apr 18.
5
Identification of a unique hepatocellular carcinoma line, Li-7, with CD13(+) cancer stem cells hierarchy and population change upon its differentiation during culture and effects of sorafenib.鉴定一种独特的肝癌细胞系Li-7,其具有CD13(+)癌干细胞层级结构,在培养过程中分化时细胞群体发生变化以及索拉非尼对其的影响。
BMC Cancer. 2015 Apr 11;15:260. doi: 10.1186/s12885-015-1297-7.
6
Arsenite inhibits the function of CD133 CD13 liver cancer stem cells by reducing PML and Oct4 protein expression.亚砷酸盐通过降低PML和Oct4蛋白表达来抑制CD133⁺CD13⁻肝癌干细胞的功能。
Tumour Biol. 2016 Oct;37(10):14103-14115. doi: 10.1007/s13277-016-5195-7. Epub 2016 Aug 12.
7
A new protocol for long-term culture of a specific subpopulation of liver cancer stem cells enriched by cell surface markers.一种通过细胞表面标志物富集的肝癌干细胞特定亚群的长期培养的新方案。
FEBS Open Bio. 2020 Sep;10(9):1737-1747. doi: 10.1002/2211-5463.12932. Epub 2020 Jul 31.
8
Increased CD13 expression reduces reactive oxygen species, promoting survival of liver cancer stem cells via an epithelial-mesenchymal transition-like phenomenon.CD13 表达增加可减少活性氧,通过上皮-间充质转化样现象促进肝癌干细胞的存活。
Ann Surg Oncol. 2012 Jul;19 Suppl 3:S539-48. doi: 10.1245/s10434-011-2040-5. Epub 2011 Aug 31.
9
Expression of embryonic liver fodrin (ELF) and stem cell markers in CD13 liver cancer stem cells.胚胎肝钙网蛋白(ELF)和干细胞标志物在 CD13 肝癌干细胞中的表达。
Eur Rev Med Pharmacol Sci. 2018 Mar;22(6):1653-1657. doi: 10.26355/eurrev_201803_14575.
10
CD13 Induces Autophagy to Promote Hepatocellular Carcinoma Cell Chemoresistance Through the P38/Hsp27/CREB/ATG7 Pathway.CD13 通过 P38/Hsp27/CREB/ATG7 通路诱导自噬促进肝癌细胞化疗耐药性。
J Pharmacol Exp Ther. 2020 Sep;374(3):512-520. doi: 10.1124/jpet.120.265637. Epub 2020 Jun 22.

引用本文的文献

1
Amino acids in cancer: Understanding metabolic plasticity and divergence for better therapeutic approaches.癌症中的氨基酸:理解代谢可塑性与差异以寻求更好的治疗方法。
Cell Rep. 2025 Apr 22;44(4):115529. doi: 10.1016/j.celrep.2025.115529. Epub 2025 Apr 6.
2
QTL Mapping-Based Identification of Visceral White-Nodules Disease Resistance Genes in .基于 QTL 作图的. 内脏白色结节病抗性基因鉴定
Int J Mol Sci. 2024 Oct 10;25(20):10872. doi: 10.3390/ijms252010872.
3
Real-time assessment of relative mitochondrial ATP synthesis response against inhibiting and stimulating substrates (MitoRAISE).

本文引用的文献

1
Global cancer statistics 2018: GLOBOCAN estimates of incidence and mortality worldwide for 36 cancers in 185 countries.全球癌症统计数据 2018:GLOBOCAN 对全球 185 个国家/地区 36 种癌症的发病率和死亡率的估计。
CA Cancer J Clin. 2018 Nov;68(6):394-424. doi: 10.3322/caac.21492. Epub 2018 Sep 12.
2
Organoids in cancer research.类器官在癌症研究中的应用。
Nat Rev Cancer. 2018 Jul;18(7):407-418. doi: 10.1038/s41568-018-0007-6.
3
Cancer Stem Cells (CSCs) in Drug Resistance and their Therapeutic Implications in Cancer Treatment.癌症干细胞在耐药性中的作用及其在癌症治疗中的治疗意义
针对抑制性和刺激性底物的相对线粒体ATP合成反应的实时评估(线粒体ATP合成反应增强评估)
Cancer Metab. 2024 Aug 29;12(1):25. doi: 10.1186/s40170-024-00353-3.
4
The role of liver cancer stem cells in hepatocellular carcinoma metastasis.肝癌干细胞在肝细胞癌转移中的作用。
Cancer Biol Ther. 2024 Dec 31;25(1):2321768. doi: 10.1080/15384047.2024.2321768. Epub 2024 Feb 23.
5
Changes in the composition of the fecal metabolome and gut microbiota contribute to intervertebral disk degeneration in a rabbit model.粪便代谢组和肠道微生物组成的变化导致兔模型椎间盘退变。
J Orthop Surg Res. 2024 Jan 3;19(1):6. doi: 10.1186/s13018-023-04486-x.
6
Integrating single-cell and bulk RNA sequencing reveals CK19 + cancer stem cells and their specific SPP1 + tumor-associated macrophage niche in HBV-related hepatocellular carcinoma.整合单细胞和批量RNA测序揭示了CK19+癌干细胞及其在HBV相关肝细胞癌中的特定SPP1+肿瘤相关巨噬细胞生态位。
Hepatol Int. 2024 Feb;18(1):73-90. doi: 10.1007/s12072-023-10615-9. Epub 2023 Dec 30.
7
Evaluation and Application of Drug Resistance by Biomarkers in the Clinical Treatment of Liver Cancer.肝癌临床治疗中基于标志物的耐药评估与应用。
Cells. 2023 Mar 10;12(6):869. doi: 10.3390/cells12060869.
8
Role of microRNA-regulated cancer stem cells in recurrent hepatocellular carcinoma.微小RNA调控的癌症干细胞在复发性肝细胞癌中的作用
World J Hepatol. 2022 Dec 27;14(12):1985-1996. doi: 10.4254/wjh.v14.i12.1985.
9
Application of Metabolic Reprogramming to Cancer Imaging and Diagnosis.代谢重编程在癌症成像和诊断中的应用。
Int J Mol Sci. 2022 Dec 13;23(24):15831. doi: 10.3390/ijms232415831.
10
CD44v6+ Hepatocellular Carcinoma Cells Maintain Stemness Properties through Met/cJun/Nanog Signaling.CD44v6+ 肝癌细胞通过Met/cJun/Nanog信号通路维持干性特征
Stem Cells Int. 2022 Nov 7;2022:5853707. doi: 10.1155/2022/5853707. eCollection 2022.
Stem Cells Int. 2018 Feb 28;2018:5416923. doi: 10.1155/2018/5416923. eCollection 2018.
4
EASL Clinical Practice Guidelines: Management of alcohol-related liver disease.欧洲肝脏研究学会临床实践指南:酒精性肝病的管理
J Hepatol. 2018 Jul;69(1):154-181. doi: 10.1016/j.jhep.2018.03.018. Epub 2018 Apr 5.
5
Cancer stem cell metabolism: a potential target for cancer therapy.癌症干细胞代谢:癌症治疗的一个潜在靶点。
Mol Cancer. 2016 Nov 8;15(1):69. doi: 10.1186/s12943-016-0555-x.
6
FOXD3 controls pluripotency through modulating enhancer activity.FOXD3通过调节增强子活性来控制多能性。
Stem Cell Investig. 2016 May 27;3:17. doi: 10.21037/sci.2016.05.03. eCollection 2016.
7
Hallmarks of cancer stem cell metabolism.癌症干细胞代谢的特征。
Br J Cancer. 2016 Jun 14;114(12):1305-12. doi: 10.1038/bjc.2016.152. Epub 2016 May 24.
8
The role of nitisinone in tyrosine pathway disorders.尼替西农在酪氨酸途径疾病中的作用。
Curr Rheumatol Rep. 2014 Nov;16(11):457. doi: 10.1007/s11926-014-0457-0.
9
Reversible keratopathy due to hypertyrosinaemia following intermittent low-dose nitisinone in alkaptonuria: a case report.间歇性低剂量尼替西农治疗黑尿症后因高酪氨酸血症导致的可逆性角膜病变:一例报告
JIMD Rep. 2014;17:1-6. doi: 10.1007/8904_2014_307. Epub 2014 Jul 6.
10
Metabolic requirements for the maintenance of self-renewing stem cells.维持自我更新干细胞的代谢需求。
Nat Rev Mol Cell Biol. 2014 Apr;15(4):243-56. doi: 10.1038/nrm3772.