Suppr超能文献

蛇床子素A抑制MCF-7乳腺癌细胞中的STAT3信号通路并诱导活性氧依赖性凋亡、线粒体应激和内质网应激。

Brevilin A Inhibits STAT3 Signaling and Induces ROS-Dependent Apoptosis, Mitochondrial Stress and Endoplasmic Reticulum Stress in MCF-7 Breast Cancer Cells.

作者信息

Saleem Muhammad Zubair, Nisar Muhammad Azhar, Alshwmi Mohammed, Din Syed Riaz Ud, Gamallat Yaser, Khan Muhammad, Ma Tonghui

机构信息

College of Basic Medical Sciences, Dalian Medical University, Dalian, Liaoning 116044, People's Republic of China.

Department of Clinical Laboratory, The First Affiliated Hospital of Dalian Medical University, Dalian Medical University, Dalian, Liaoning 116044, People's Republic of China.

出版信息

Onco Targets Ther. 2020 Jan 15;13:435-450. doi: 10.2147/OTT.S228702. eCollection 2020.

Abstract

PURPOSE

Breast cancer is the most common malignancy among women across the globe. Despite concerted efforts to improve the prevailing treatment modalities, the overall prognosis of breast cancer remains unsatisfactory. Recently, antiproliferative activity of Brevilin A (Brv-A), a sesquiterpene lactone compound of , has been unveiled in various cancer types. Here, we have explored anticancer activity of Brv-A in MCF-7 breast carcinoma cells by targeting various pathways.

MATERIALS AND METHODS

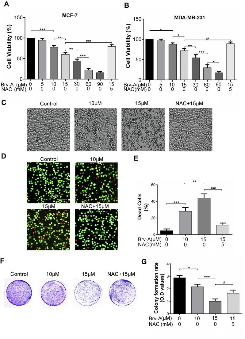
Cell proliferation rate was determined by CCK-8 and clonogenic assay. Cellular morphological changes were observed under phase contrast microscope while calcein-AM and PI was used for live/dead assay. Cell cycle assay was performed by flow cytometry. Apoptotic cell percentage was determined by Hoechst 33258 staining and flow cytometric analysis. ROS generation and mitochondrial membrane potential were measured using commercially available kits while protein expression was measured by Western blotting.

RESULTS

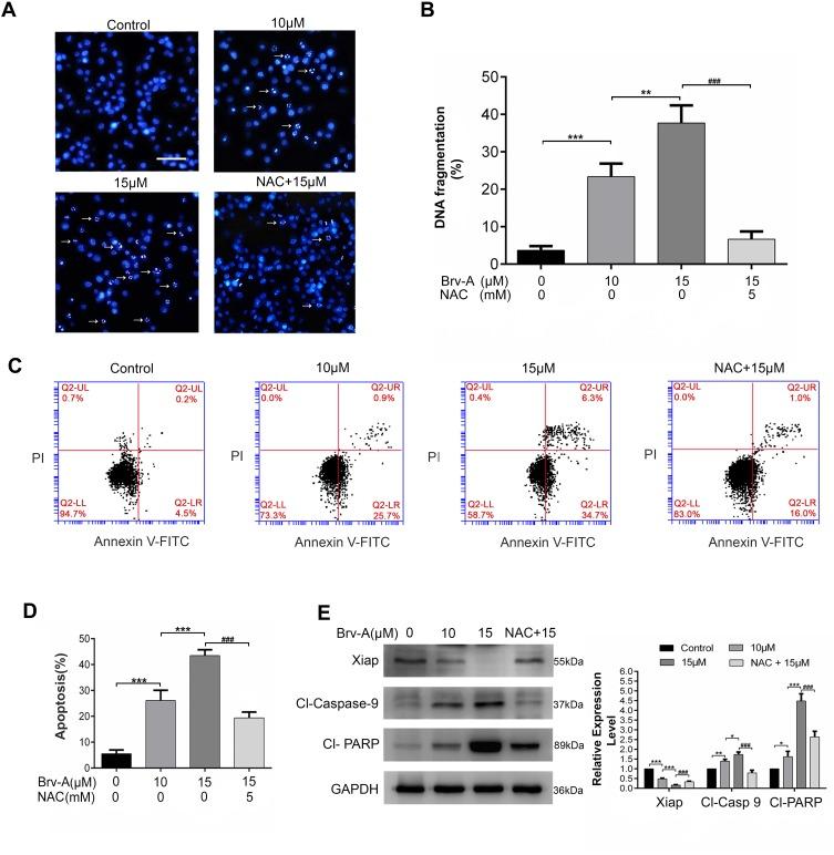
In our study, Brv-A exerted antiproliferative effect through mitotic arrest at G/M phase of cell cycle and induced apoptosis in MCF-7 cells in a dose-dependent manner. Induction of apoptosis by Brv-A was found to be associated with ROS generation by targeting NOX2 and NOX3, mitochondrial dysfunction (MMP dissipation and Bcl-2 family proteins modulation), DNA fragmentation, JNK and p38 MAPK activation, endoplasmic reticulum (ER) stress by increasing Bip/GRP78, ATF4 and CHOP protein expressions and inhibition of STAT3 activation via decreased phosphorylation of JAK2 and SRC. Pretreatment of NAC, a ROS scavenger, partially reversed the aforesaid cellular events indicating ROS generation as the primary event to modulate cellular targets for induction of apoptosis. Besides, Brv-A has also been documented for inhibition of cell migration via decrease in COX-2 and MMP-2 expression.

CONCLUSION

Taken together, Brv-A induces G/M phase arrest, ROS-dependent apoptosis, ER stress, mitochondrial dysfunction and inhibits STAT3 activation in MCF-7 cells signifying it to be one of the potential anticancer therapeutics in future.

摘要

目的

乳腺癌是全球女性中最常见的恶性肿瘤。尽管人们齐心协力改进现有的治疗方式,但乳腺癌的总体预后仍然不尽人意。最近,倍半萜内酯化合物短叶老鹳草素A(Brv-A)在多种癌症类型中展现出抗增殖活性。在此,我们通过靶向多种途径探索了Brv-A在MCF-7乳腺癌细胞中的抗癌活性。

材料与方法

通过CCK-8和克隆形成试验测定细胞增殖率。在相差显微镜下观察细胞形态变化,同时使用钙黄绿素-AM和碘化丙啶进行活/死细胞检测。通过流式细胞术进行细胞周期检测。通过Hoechst 33258染色和流式细胞术分析确定凋亡细胞百分比。使用市售试剂盒测量活性氧生成和线粒体膜电位,同时通过蛋白质印迹法测量蛋白质表达。

结果

在我们的研究中,Brv-A通过使细胞周期停滞于G/M期发挥抗增殖作用,并以剂量依赖方式诱导MCF-7细胞凋亡。发现Brv-A诱导凋亡与通过靶向NOX2和NOX3生成活性氧、线粒体功能障碍(线粒体膜电位消散和Bcl-2家族蛋白调节)、DNA片段化、JNK和p38 MAPK激活、通过增加Bip/GRP78、ATF4和CHOP蛋白表达引起内质网(ER)应激以及通过降低JAK2和SRC的磷酸化抑制STAT3激活有关。活性氧清除剂NAC预处理部分逆转了上述细胞事件,表明活性氧生成是调节细胞靶点以诱导凋亡的主要事件。此外,Brv-A还被证明可通过降低COX-2和MMP-2表达来抑制细胞迁移。

结论

综上所述,Brv-A诱导MCF-7细胞G/M期停滞、活性氧依赖性凋亡、内质网应激、线粒体功能障碍并抑制STAT3激活,表明它是未来潜在的抗癌治疗药物之一。

https://cdn.ncbi.nlm.nih.gov/pmc/blobs/90a6/6970270/90c8871ae283/OTT-13-435-g0001.jpg

文献AI研究员

20分钟写一篇综述,助力文献阅读效率提升50倍。

立即体验

用中文搜PubMed

大模型驱动的PubMed中文搜索引擎

马上搜索

文档翻译

学术文献翻译模型,支持多种主流文档格式。

立即体验