• 文献检索
  • 文档翻译
  • 深度研究
  • 学术资讯
  • Suppr Zotero 插件Zotero 插件
  • 邀请有礼
  • 套餐&价格
  • 历史记录
应用&插件
Suppr Zotero 插件Zotero 插件浏览器插件Mac 客户端Windows 客户端微信小程序
定价
高级版会员购买积分包购买API积分包
服务
文献检索文档翻译深度研究API 文档MCP 服务
关于我们
关于 Suppr公司介绍联系我们用户协议隐私条款
关注我们

Suppr 超能文献

核心技术专利:CN118964589B侵权必究
粤ICP备2023148730 号-1Suppr @ 2026

文献检索

告别复杂PubMed语法,用中文像聊天一样搜索,搜遍4000万医学文献。AI智能推荐,让科研检索更轻松。

立即免费搜索

文件翻译

保留排版,准确专业,支持PDF/Word/PPT等文件格式,支持 12+语言互译。

免费翻译文档

深度研究

AI帮你快速写综述,25分钟生成高质量综述,智能提取关键信息,辅助科研写作。

立即免费体验

Caspase-1 依赖性炎性小体介导光氧化损伤诱导的视网膜变性中的光感受器细胞死亡。

Caspase-1-dependent inflammasomes mediate photoreceptor cell death in photo-oxidative damage-induced retinal degeneration.

机构信息

The John Curtin School of Medical Research, The Australian National University, Canberra, ACT, Australia.

The ANU Medical School, The Australian National University, Canberra, ACT, Australia.

出版信息

Sci Rep. 2020 Feb 10;10(1):2263. doi: 10.1038/s41598-020-58849-z.

DOI:10.1038/s41598-020-58849-z
PMID:32041990
原文链接:https://pmc.ncbi.nlm.nih.gov/articles/PMC7010818/
Abstract

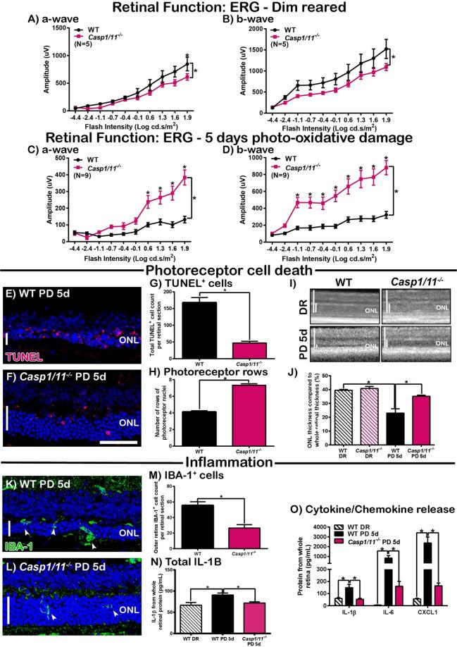
Activation of the inflammasome is involved in the progression of retinal degenerative diseases, in particular, in the pathogenesis of Age-Related Macular Degeneration (AMD), with NLRP3 activation the focus of many investigations. In this study, we used genetic and pharmacological approaches to explore the role of the inflammasome in a mouse model of retinal degeneration. We identify that Casp1/11 mice have better-preserved retinal function, reduced inflammation and increased photoreceptor survivability. While Nlrp3 mice display some level of preservation of retinal function compared to controls, pharmacological inhibition of NLRP3 did not protect against photoreceptor cell death. Further, Aim2, Nlrc4, Asc, and Casp11 mice show no substantial retinal protection. We propose that CASP-1-associated photoreceptor cell death occurs largely independently of NLRP3 and other established inflammasome sensor proteins, or that inhibition of a single sensor is not sufficient to repress the inflammatory cascade. Therapeutic targeting of CASP-1 may offer a more promising avenue to delay the progression of retinal degenerations.

摘要

炎症小体的激活与视网膜退行性疾病的进展有关,特别是与年龄相关性黄斑变性(AMD)的发病机制有关,其中 NLRP3 的激活是许多研究的焦点。在这项研究中,我们使用遗传和药理学方法来探索炎症小体在视网膜变性小鼠模型中的作用。我们发现 Casp1/11 小鼠具有更好的视网膜功能保留、减少的炎症和增加的光感受器存活率。虽然 Nlrp3 小鼠与对照组相比显示出一定程度的视网膜功能保留,但 NLRP3 的药理学抑制不能防止光感受器细胞死亡。此外,Aim2、Nlrc4、Asc 和 Casp11 小鼠没有显示出实质性的视网膜保护作用。我们提出 CASP-1 相关的光感受器细胞死亡在很大程度上独立于 NLRP3 和其他已建立的炎症小体传感器蛋白发生,或者抑制单个传感器不足以抑制炎症级联反应。针对 CASP-1 的治疗可能提供更有前途的途径来延缓视网膜变性的进展。

https://cdn.ncbi.nlm.nih.gov/pmc/blobs/c96c/7010818/ebe82857be96/41598_2020_58849_Fig6_HTML.jpg
https://cdn.ncbi.nlm.nih.gov/pmc/blobs/c96c/7010818/690cdcfa07c1/41598_2020_58849_Fig1_HTML.jpg
https://cdn.ncbi.nlm.nih.gov/pmc/blobs/c96c/7010818/e6bfb93af9ce/41598_2020_58849_Fig2_HTML.jpg
https://cdn.ncbi.nlm.nih.gov/pmc/blobs/c96c/7010818/45a5d1b975b0/41598_2020_58849_Fig3_HTML.jpg
https://cdn.ncbi.nlm.nih.gov/pmc/blobs/c96c/7010818/e87e176f02c8/41598_2020_58849_Fig4_HTML.jpg
https://cdn.ncbi.nlm.nih.gov/pmc/blobs/c96c/7010818/8396e3a0bbd3/41598_2020_58849_Fig5_HTML.jpg
https://cdn.ncbi.nlm.nih.gov/pmc/blobs/c96c/7010818/ebe82857be96/41598_2020_58849_Fig6_HTML.jpg
https://cdn.ncbi.nlm.nih.gov/pmc/blobs/c96c/7010818/690cdcfa07c1/41598_2020_58849_Fig1_HTML.jpg
https://cdn.ncbi.nlm.nih.gov/pmc/blobs/c96c/7010818/e6bfb93af9ce/41598_2020_58849_Fig2_HTML.jpg
https://cdn.ncbi.nlm.nih.gov/pmc/blobs/c96c/7010818/45a5d1b975b0/41598_2020_58849_Fig3_HTML.jpg
https://cdn.ncbi.nlm.nih.gov/pmc/blobs/c96c/7010818/e87e176f02c8/41598_2020_58849_Fig4_HTML.jpg
https://cdn.ncbi.nlm.nih.gov/pmc/blobs/c96c/7010818/8396e3a0bbd3/41598_2020_58849_Fig5_HTML.jpg
https://cdn.ncbi.nlm.nih.gov/pmc/blobs/c96c/7010818/ebe82857be96/41598_2020_58849_Fig6_HTML.jpg

相似文献

1
Caspase-1-dependent inflammasomes mediate photoreceptor cell death in photo-oxidative damage-induced retinal degeneration.Caspase-1 依赖性炎性小体介导光氧化损伤诱导的视网膜变性中的光感受器细胞死亡。
Sci Rep. 2020 Feb 10;10(1):2263. doi: 10.1038/s41598-020-58849-z.
2
Distinct effects of complement and of NLRP3- and non-NLRP3 inflammasomes for choroidal neovascularization.补体和 NLRP3 及非 NLRP3 炎性小体对脉络膜新生血管形成的不同作用。
Elife. 2020 Dec 11;9:e60194. doi: 10.7554/eLife.60194.
3
Inhibition of NLRP3 Inflammasome Prevents LPS-Induced Inflammatory Hyperalgesia in Mice: Contribution of NF-κB, Caspase-1/11, ASC, NOX, and NOS Isoforms.抑制 NLRP3 炎性小体可预防 LPS 诱导的小鼠炎症性痛觉过敏:NF-κB、Caspase-1/11、ASC、NOX 和 NOS 同工型的作用。
Inflammation. 2017 Apr;40(2):366-386. doi: 10.1007/s10753-016-0483-3.
4
Targeting the NLRP3 Inflammasome With Inhibitor MCC950 Prevents Aortic Aneurysms and Dissections in Mice.靶向 NLRP3 炎性小体的抑制剂 MCC950 可预防小鼠的主动脉瘤和夹层。
J Am Heart Assoc. 2020 Apr 7;9(7):e014044. doi: 10.1161/JAHA.119.014044. Epub 2020 Mar 30.
5
NLRP3 inflammasome activation in retinal pigment epithelial cells by lysosomal destabilization: implications for age-related macular degeneration.溶酶体不稳定激活视网膜色素上皮细胞中的 NLRP3 炎性小体:与年龄相关性黄斑变性的关系。
Invest Ophthalmol Vis Sci. 2013 Jan 7;54(1):110-20. doi: 10.1167/iovs.12-10655.
6
Efficacy of novel selective NLRP3 inhibitors in human and murine retinal pigment epithelial cells.新型选择性 NLRP3 抑制剂在人及鼠视网膜色素上皮细胞中的疗效。
J Mol Med (Berl). 2019 Apr;97(4):523-532. doi: 10.1007/s00109-019-01753-5. Epub 2019 Feb 10.
7
NLRP3 Upregulation in Retinal Pigment Epithelium in Age-Related Macular Degeneration.年龄相关性黄斑变性中视网膜色素上皮细胞中NLRP3的上调
Int J Mol Sci. 2016 Jan 8;17(1):73. doi: 10.3390/ijms17010073.
8
NLRP3 inflammasome inhibition attenuates cisplatin-induced renal fibrosis by decreasing oxidative stress and inflammation.NLRP3 炎性小体抑制通过减少氧化应激和炎症来减轻顺铂诱导的肾纤维化。
Exp Cell Res. 2019 Oct 1;383(1):111488. doi: 10.1016/j.yexcr.2019.07.001. Epub 2019 Jul 2.
9
Propofol directly induces caspase-1-dependent macrophage pyroptosis through the NLRP3-ASC inflammasome.异丙酚通过 NLRP3-ASC 炎性小体直接诱导 caspase-1 依赖性巨噬细胞焦亡。
Cell Death Dis. 2019 Jul 17;10(8):542. doi: 10.1038/s41419-019-1761-4.
10
A selective NLRP3 inflammasome inhibitor attenuates behavioral deficits and neuroinflammation in a mouse model of Parkinson's disease.一种选择性 NLRP3 炎性体抑制剂可减轻帕金森病小鼠模型的行为缺陷和神经炎症。
J Neuroimmunol. 2021 May 15;354:577543. doi: 10.1016/j.jneuroim.2021.577543. Epub 2021 Mar 8.

引用本文的文献

1
Ferroptosis: An Energetic Villain of Age-Related Macular Degeneration.铁死亡:年龄相关性黄斑变性的一个“能量反派”
Biomedicines. 2025 Apr 17;13(4):986. doi: 10.3390/biomedicines13040986.
2
Retinal Pigment Epithelium and Monocytes' Mitochondrial Control of Ferroptosis and its Relevance to Age-Related Macular Degeneration.视网膜色素上皮细胞和单核细胞对铁死亡的线粒体调控及其与年龄相关性黄斑变性的关系
Mol Neurobiol. 2025 Mar 18. doi: 10.1007/s12035-025-04832-6.
3
Combination of (), ( L.) and Protects ARPE-19 Cells from Oxidative Stress.

本文引用的文献

1
Expression of a CARD Slows the Retinal Degeneration of a Geographic Atrophy Mouse Model.CARD的表达减缓了地图样萎缩小鼠模型的视网膜退化。
Mol Ther Methods Clin Dev. 2019 Jun 12;14:113-125. doi: 10.1016/j.omtm.2019.06.001. eCollection 2019 Sep 13.
2
MCC950 directly targets the NLRP3 ATP-hydrolysis motif for inflammasome inhibition.MCC950 直接针对 NLRP3 的 ATP 水解结构域,抑制炎症小体。
Nat Chem Biol. 2019 Jun;15(6):556-559. doi: 10.1038/s41589-019-0277-7. Epub 2019 May 13.
3
Inflammasome Activation Induces Pyroptosis in the Retina Exposed to Ocular Hypertension Injury.
()、(L.)和()的组合可保护ARPE-19细胞免受氧化应激。 (你提供的原文括号部分内容缺失,以上是根据格式尽量完善后的翻译)
Int J Mol Sci. 2025 Feb 11;26(4):1496. doi: 10.3390/ijms26041496.
4
Clearing the AIR: A mutation identified in the evaluation of presumed autoimmune retinopathy.清除空气:在疑似自身免疫性视网膜病变评估中发现的一种突变。
Am J Ophthalmol Case Rep. 2025 Jan 18;37:102252. doi: 10.1016/j.ajoc.2025.102252. eCollection 2025 Mar.
5
The Role of Immune Cells and Signaling Pathways in Diabetic Eye Disease: A Comprehensive Review.免疫细胞和信号通路在糖尿病眼病中的作用:综述
Biomedicines. 2024 Oct 15;12(10):2346. doi: 10.3390/biomedicines12102346.
6
NLRP3 and autophagy in retinal ganglion cell inflammation in age-related macular degeneration: potential therapeutic implications.NLRP3与自噬在年龄相关性黄斑变性视网膜神经节细胞炎症中的作用:潜在治疗意义
Int J Ophthalmol. 2024 Aug 18;17(8):1531-1544. doi: 10.18240/ijo.2024.08.20. eCollection 2024.
7
Recent Advances in Our Understanding of Age-Related Macular Degeneration: Mitochondrial Dysfunction, Redox Signaling, and the Complement System.我们对年龄相关性黄斑变性认识的最新进展:线粒体功能障碍、氧化还原信号传导与补体系统
Aging Dis. 2024 Jan 24;16(3):1535-1575. doi: 10.14336/AD.2024.0124.
8
Diabetic Keratopathy: Redox Signaling Pathways and Therapeutic Prospects.糖尿病性角膜病变:氧化还原信号通路与治疗前景
Antioxidants (Basel). 2024 Jan 18;13(1):120. doi: 10.3390/antiox13010120.
9
Impairing Gasdermin D-mediated pyroptosis is protective against retinal degeneration.Gasdermin D 介导的细胞焦亡受损对视网膜变性具有保护作用。
J Neuroinflammation. 2023 Oct 20;20(1):239. doi: 10.1186/s12974-023-02927-2.
10
Inhibition of Galectins and the P2X7 Purinergic Receptor as a Therapeutic Approach in the Neurovascular Inflammation of Diabetic Retinopathy.抑制半乳糖凝集素和 P2X7 嘌呤能受体作为糖尿病性视网膜病变神经血管炎症的治疗方法。
Int J Mol Sci. 2023 Jun 3;24(11):9721. doi: 10.3390/ijms24119721.
炎性小体激活在暴露于高眼压损伤的视网膜中诱导细胞焦亡。
Front Mol Neurosci. 2019 Mar 13;12:36. doi: 10.3389/fnmol.2019.00036. eCollection 2019.
4
Efficacy of novel selective NLRP3 inhibitors in human and murine retinal pigment epithelial cells.新型选择性 NLRP3 抑制剂在人及鼠视网膜色素上皮细胞中的疗效。
J Mol Med (Berl). 2019 Apr;97(4):523-532. doi: 10.1007/s00109-019-01753-5. Epub 2019 Feb 10.
5
Kaempferol attenuates retinal ganglion cell death by suppressing NLRP1/NLRP3 inflammasomes and caspase-8 via JNK and NF-κB pathways in acute glaucoma.山奈酚通过抑制 JNK 和 NF-κB 通路的 NLRP1/NLRP3 炎性小体和半胱天冬酶-8 减轻急性青光眼中的视网膜神经节细胞死亡。
Eye (Lond). 2019 May;33(5):777-784. doi: 10.1038/s41433-018-0318-6. Epub 2018 Dec 18.
6
Caspase-1 inhibition alleviates cognitive impairment and neuropathology in an Alzheimer's disease mouse model.Caspase-1 抑制可减轻阿尔茨海默病小鼠模型的认知障碍和神经病理学损伤。
Nat Commun. 2018 Sep 25;9(1):3916. doi: 10.1038/s41467-018-06449-x.
7
Subretinal macrophages produce classical complement activator C1q leading to the progression of focal retinal degeneration.视网膜下巨噬细胞产生经典补体激活物 C1q,导致局灶性视网膜变性进展。
Mol Neurodegener. 2018 Aug 20;13(1):45. doi: 10.1186/s13024-018-0278-0.
8
Caspase-1 inhibition prevents glial inflammasome activation and pyroptosis in models of multiple sclerosis.半胱天冬酶-1 抑制可预防多发性硬化症模型中的神经胶质细胞炎症小体激活和细胞焦亡。
Proc Natl Acad Sci U S A. 2018 Jun 26;115(26):E6065-E6074. doi: 10.1073/pnas.1722041115. Epub 2018 Jun 12.
9
MCC950, a specific small molecule inhibitor of NLRP3 inflammasome attenuates colonic inflammation in spontaneous colitis mice.MCC950,一种 Nlrp3 炎性小体的特异性小分子抑制剂,可减轻自发性结肠炎小鼠的结肠炎症。
Sci Rep. 2018 Jun 5;8(1):8618. doi: 10.1038/s41598-018-26775-w.
10
The NLRP3 Inflammasome May Contribute to Pathologic Neovascularization in the Advanced Stages of Diabetic Retinopathy.NLRP3 炎性小体可能与糖尿病视网膜病变晚期的病理性新生血管形成有关。
Sci Rep. 2018 Feb 12;8(1):2847. doi: 10.1038/s41598-018-21198-z.