Suppr超能文献

长效艾塞那肽-4融合蛋白改善高脂饮食/链脲佐菌素诱导的糖尿病小鼠的记忆缺陷。

Long-Lasting Exendin-4 Fusion Protein Improves Memory Deficits in High-Fat Diet/Streptozotocin-Induced Diabetic Mice.

作者信息

Park Kyung-Ah, Jin Zhen, Lee Jong Youl, An Hyeong Seok, Choi Eun Bee, Kim Kyung Eun, Shin Hyun Joo, Jeong Eun Ae, Min Kyoung Ah, Shin Meong Cheol, Roh Gu Seob

机构信息

Department of Anatomy and Convergence Medical Science, Bio Anti-Aging Medical Research Center, Institute of Health Sciences, College of Medicine, Gyeongsang National University, Jinju, Gyeongnam 52727, Korea.

College of Pharmacy and Inje Institute of Pharmaceutical Sciences and Research, Inje University, 197 Injero, Gimhae, Gyeongnam 50834, Korea.

出版信息

Pharmaceutics. 2020 Feb 16;12(2):159. doi: 10.3390/pharmaceutics12020159.

Abstract

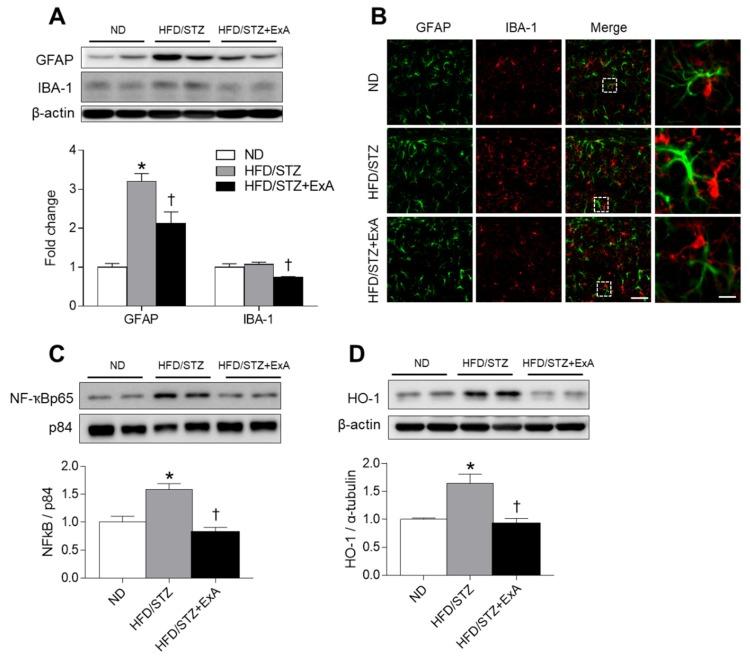
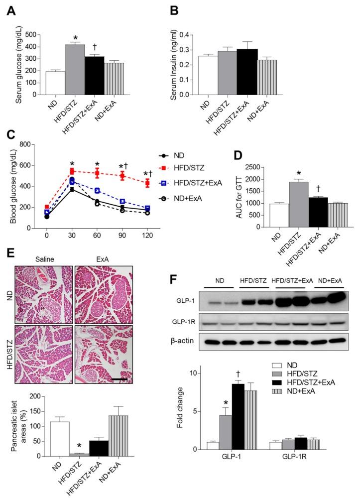
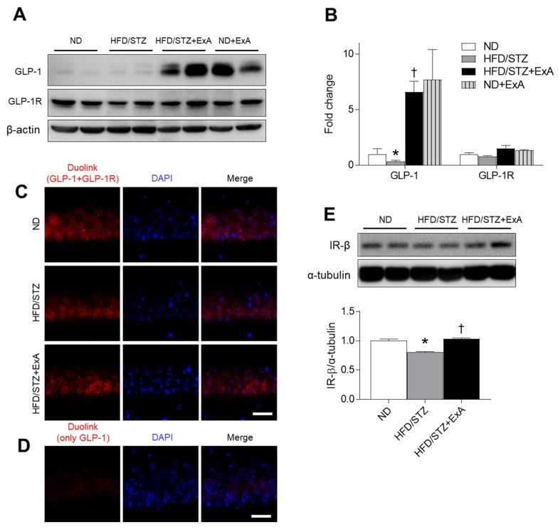
Glucagon-like peptide 1 (GLP-1) mimetics have been approved as an adjunct therapy for glycemic control in type 2 diabetic patients for the increased insulin secretion under hyperglycemic conditions. Recently, it is reported that such agents elicit neuroprotective effects against diabetes-associated cognitive decline. However, there is an issue of poor compliance by multiple daily subcutaneous injections for sufficient glycemic control due to their short duration, and neuroprotective actions were not fully studied, yet. In this study, using the prepared exendin-4 fusion protein agent, we investigated the pharmacokinetic profile and the role of this GLP-1 mimetics on memory deficits in a high-fat diet (HFD)/streptozotocin (STZ) mouse model of type 2 diabetic mellitus. After induction of diabetes, mice were administered weekly by intraperitoneal injection of GLP-1 mimetics for 6 weeks. This treatment reversed HFD/STZ-induced metabolic symptoms of increased body weight, hyperglycemia, and hepatic steatosis. Furthermore, the impaired cognitive performance of diabetic mice was significantly reversed by GLP-1 mimetics. GLP-1 mimetic treatment also reversed decreases in GLP-1/GLP-1 receptor expression levels in both the pancreas and hippocampus of diabetic mice; increases in hippocampal inflammation, mitochondrial fission, and calcium-binding protein levels were also reversed. These findings suggest that GLP-1 mimetics are promising agents for both diabetes and neurodegenerative diseases that are associated with increased GLP-1 expression in the brain.

摘要

胰高血糖素样肽1(GLP-1)类似物已被批准作为2型糖尿病患者血糖控制的辅助治疗药物,用于在高血糖条件下增加胰岛素分泌。最近,有报道称这类药物对糖尿病相关的认知衰退具有神经保护作用。然而,由于其作用持续时间短,为实现充分的血糖控制而进行每日多次皮下注射存在依从性差的问题,并且其神经保护作用尚未得到充分研究。在本研究中,我们使用制备的艾塞那肽-4融合蛋白制剂,在高脂饮食(HFD)/链脲佐菌素(STZ)诱导的2型糖尿病小鼠模型中研究了这种GLP-1类似物的药代动力学特征及其对记忆缺陷的作用。诱导糖尿病后,小鼠每周腹腔注射GLP-1类似物,持续6周。这种治疗逆转了HFD/STZ诱导的体重增加、高血糖和肝脂肪变性等代谢症状。此外,GLP-1类似物显著逆转了糖尿病小鼠受损的认知表现。GLP-1类似物治疗还逆转了糖尿病小鼠胰腺和海马中GLP-1/GLP-1受体表达水平的降低;海马炎症、线粒体裂变和钙结合蛋白水平的升高也得到了逆转。这些发现表明,GLP-1类似物对于糖尿病和与大脑中GLP-1表达增加相关的神经退行性疾病来说是有前景的药物。

https://cdn.ncbi.nlm.nih.gov/pmc/blobs/9ce2/7076426/c9a5bb5d3156/pharmaceutics-12-00159-g001.jpg

文献检索

告别复杂PubMed语法,用中文像聊天一样搜索,搜遍4000万医学文献。AI智能推荐,让科研检索更轻松。

立即免费搜索

文件翻译

保留排版,准确专业,支持PDF/Word/PPT等文件格式,支持 12+语言互译。

免费翻译文档

深度研究

AI帮你快速写综述,25分钟生成高质量综述,智能提取关键信息,辅助科研写作。

立即免费体验