• 文献检索
  • 文档翻译
  • 深度研究
  • 学术资讯
  • Suppr Zotero 插件Zotero 插件
  • 邀请有礼
  • 套餐&价格
  • 历史记录
应用&插件
Suppr Zotero 插件Zotero 插件浏览器插件Mac 客户端Windows 客户端微信小程序
定价
高级版会员购买积分包购买API积分包
服务
文献检索文档翻译深度研究API 文档MCP 服务
关于我们
关于 Suppr公司介绍联系我们用户协议隐私条款
关注我们

Suppr 超能文献

核心技术专利:CN118964589B侵权必究
粤ICP备2023148730 号-1Suppr @ 2026

文献检索

告别复杂PubMed语法,用中文像聊天一样搜索,搜遍4000万医学文献。AI智能推荐,让科研检索更轻松。

立即免费搜索

文件翻译

保留排版,准确专业,支持PDF/Word/PPT等文件格式,支持 12+语言互译。

免费翻译文档

深度研究

AI帮你快速写综述,25分钟生成高质量综述,智能提取关键信息,辅助科研写作。

立即免费体验

HDAC6是应激颗粒自噬清除的一种新型货物分子,在柯萨奇病毒A16感染期间介导I型干扰素反应的抑制。

HDAC6, A Novel Cargo for Autophagic Clearance of Stress Granules, Mediates the Repression of the Type I Interferon Response During Coxsackievirus A16 Infection.

作者信息

Zheng Yingcheng, Zhu Guoguo, Tang Yinglian, Yan Jun, Han Song, Yin Jun, Peng Biwen, He Xiaohua, Liu Wanhong

机构信息

Hubei Province Key Laboratory of Allergy and Immunology, Department of Immunology, School of Basic Medical Sciences, Wuhan University, Wuhan, China.

Shenzhen Research Institute, Wuhan University, Shenzhen, China.

出版信息

Front Microbiol. 2020 Jan 31;11:78. doi: 10.3389/fmicb.2020.00078. eCollection 2020.

DOI:10.3389/fmicb.2020.00078
PMID:32082291
原文链接:https://pmc.ncbi.nlm.nih.gov/articles/PMC7005486/
Abstract

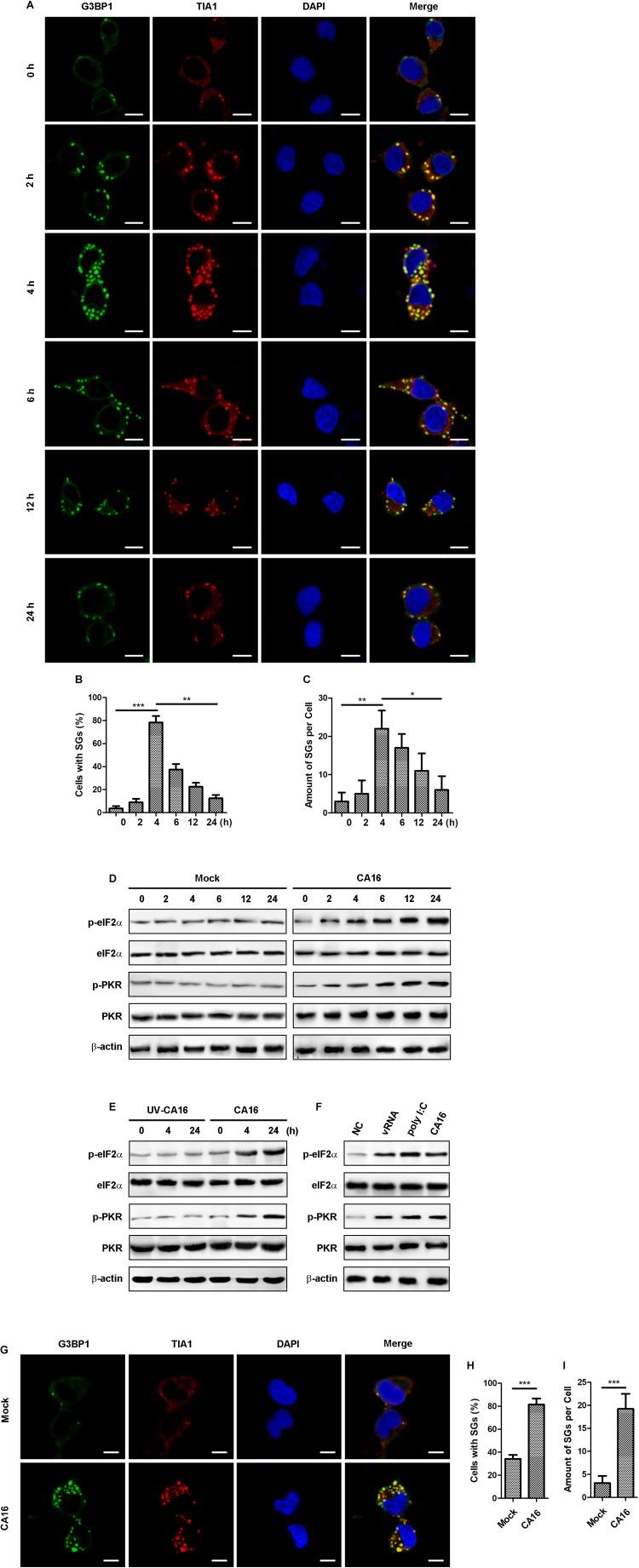
Autophagic cargoes ensure selective autophagy for the recognition and removal of various cytosolic aggregated proteins, damaged organelles, or pathogens. Stress granules (SGs), as antiviral immune complexes, serve a positive role in the type I interferon (IFN) response and can be targeted by autophagy (termed granulophagy). However, the cargo of granulophagy remains elusive, and it is still unknown whether granulophagy plays a role in viral infection. Here, we found that histone deacetylase 6 (HDAC6), a component of viral RNA-induced SGs, is a novel granulophagic cargo that is recognized by p62/Sequestosome 1 (SQSTM1) and mediates the degradation of SGs in coxsackievirus A16 (CA16)-infected cells. CA16 viral RNA activated the protein kinase RNA-activated (PKR)/eukaryotic translation initiation factor 2-alpha (eIF2α) pathway to promote SG assembly. The SGs were degraded by CA16-triggered autophagy via the interaction between the ubiquitin-associated (UBA) domain of p62 and the ubiquitin-binding domain (UBD) of HDAC6, which was bridged by a poly-ubiquitin chain. We also found that granulophagy repressed the type I interferon response and facilitated viral replication. These results suggest that HDAC6 might be the first identified granulophagic cargo and granulophagy could be a strategy that viruses apply to repress the antiviral immune response.

摘要

自噬货物确保选择性自噬,以识别和清除各种胞质聚集蛋白、受损细胞器或病原体。应激颗粒(SGs)作为抗病毒免疫复合物,在I型干扰素(IFN)反应中发挥积极作用,并且可被自噬靶向(称为颗粒自噬)。然而,颗粒自噬的货物仍然不清楚,颗粒自噬是否在病毒感染中起作用也仍然未知。在这里,我们发现组蛋白去乙酰化酶6(HDAC6),一种病毒RNA诱导的SGs的组成成分,是一种新的颗粒自噬货物,被p62/隔离小体1(SQSTM1)识别,并介导柯萨奇病毒A16(CA16)感染细胞中SGs的降解。CA16病毒RNA激活蛋白激酶RNA激活(PKR)/真核翻译起始因子2-α(eIF2α)途径以促进SG组装。通过p62的泛素相关(UBA)结构域与HDAC6的泛素结合结构域(UBD)之间的相互作用,SGs被CA16触发的自噬降解,该相互作用由多聚泛素链桥接。我们还发现颗粒自噬抑制I型干扰素反应并促进病毒复制。这些结果表明,HDAC6可能是首个被鉴定的颗粒自噬货物,并且颗粒自噬可能是病毒用于抑制抗病毒免疫反应的一种策略。

https://cdn.ncbi.nlm.nih.gov/pmc/blobs/aba0/7005486/b478512a0038/fmicb-11-00078-g001.jpg
https://cdn.ncbi.nlm.nih.gov/pmc/blobs/aba0/7005486/b478512a0038/fmicb-11-00078-g001.jpg
https://cdn.ncbi.nlm.nih.gov/pmc/blobs/aba0/7005486/b478512a0038/fmicb-11-00078-g001.jpg

相似文献

1
HDAC6, A Novel Cargo for Autophagic Clearance of Stress Granules, Mediates the Repression of the Type I Interferon Response During Coxsackievirus A16 Infection.HDAC6是应激颗粒自噬清除的一种新型货物分子,在柯萨奇病毒A16感染期间介导I型干扰素反应的抑制。
Front Microbiol. 2020 Jan 31;11:78. doi: 10.3389/fmicb.2020.00078. eCollection 2020.
2
The Late Domain of Prototype Foamy Virus Gag Facilitates Autophagic Clearance of Stress Granules by Promoting Amphisome Formation.原型泡沫病毒Gag的晚期结构域通过促进两性体形成促进应激颗粒的自噬清除。
J Virol. 2020 Mar 17;94(7). doi: 10.1128/JVI.01719-19.
3
Interferon-stimulated gene 15 (ISG15) and ISG15-linked proteins can associate with members of the selective autophagic process, histone deacetylase 6 (HDAC6) and SQSTM1/p62.干扰素刺激基因15(ISG15)及与ISG15相关的蛋白可与选择性自噬过程的成员、组蛋白去乙酰化酶6(HDAC6)和SQSTM1/p62相结合。
J Biol Chem. 2015 Jan 16;290(3):1485-95. doi: 10.1074/jbc.M114.593871. Epub 2014 Nov 26.
4
TDRD3 functions as a selective autophagy receptor with dual roles in autophagy and modulation of stress granule stability.TDRD3作为一种选择性自噬受体,在自噬和应激颗粒稳定性调节中具有双重作用。
bioRxiv. 2024 Sep 22:2024.09.22.614367. doi: 10.1101/2024.09.22.614367.
5
Mouse Norovirus Infection Arrests Host Cell Translation Uncoupled from the Stress Granule-PKR-eIF2α Axis.鼠诺如病毒感染阻断宿主细胞翻译,与应激颗粒-PKR-eIF2α 轴无关。
mBio. 2019 Jun 18;10(3):e00960-19. doi: 10.1128/mBio.00960-19.
6
Cytoplasmic Cargo Receptor p62 Inhibits Avibirnavirus Replication by Mediating Autophagic Degradation of Viral Protein VP2.细胞质货物受体 p62 通过介导病毒蛋白 VP2 的自噬降解来抑制双顺反子 RNA 病毒复制。
J Virol. 2020 Nov 23;94(24). doi: 10.1128/JVI.01255-20.
7
Inhibition of Stress Granule Formation by Middle East Respiratory Syndrome Coronavirus 4a Accessory Protein Facilitates Viral Translation, Leading to Efficient Virus Replication.中东呼吸综合征冠状病毒 4a 辅助蛋白抑制应激颗粒形成,促进病毒翻译,导致病毒高效复制。
J Virol. 2018 Sep 26;92(20). doi: 10.1128/JVI.00902-18. Print 2018 Oct 15.
8
Ebola Virus Does Not Induce Stress Granule Formation during Infection and Sequesters Stress Granule Proteins within Viral Inclusions.埃博拉病毒在感染过程中不诱导应激颗粒形成,并将应激颗粒蛋白隔离在病毒包涵体内。
J Virol. 2016 Jul 27;90(16):7268-7284. doi: 10.1128/JVI.00459-16. Print 2016 Aug 15.
9
Role of the Ubiquitin System in Stress Granule Metabolism.泛素系统在应激颗粒代谢中的作用。
Int J Mol Sci. 2022 Mar 26;23(7):3624. doi: 10.3390/ijms23073624.
10
Essential Role of Enterovirus 2A Protease in Counteracting Stress Granule Formation and the Induction of Type I Interferon.肠病毒 2A 蛋白酶在对抗应激颗粒形成和诱导 I 型干扰素中的重要作用。
J Virol. 2019 May 1;93(10). doi: 10.1128/JVI.00222-19. Print 2019 May 15.

引用本文的文献

1
Stress granule clearance mediated by V-ATPase-interacting protein NCOA7 mitigates ovarian aging.由V-ATP酶相互作用蛋白NCOA7介导的应激颗粒清除减轻卵巢衰老。
Nat Aging. 2025 Jul 31. doi: 10.1038/s43587-025-00927-w.
2
Multi-Faceted Roles of Stress Granules in Viral Infection.应激颗粒在病毒感染中的多方面作用
Microorganisms. 2025 Jun 20;13(7):1434. doi: 10.3390/microorganisms13071434.
3
NS1 binding protein regulates stress granule dynamics and clearance by inhibiting p62 ubiquitination.NS1结合蛋白通过抑制p62泛素化来调节应激颗粒的动态变化和清除。

本文引用的文献

1
Differences between acute and chronic stress granules, and how these differences may impact function in human disease.急慢性应激颗粒之间的差异,以及这些差异如何影响人类疾病中的功能。
Biochem Pharmacol. 2019 Apr;162:123-131. doi: 10.1016/j.bcp.2018.10.009. Epub 2018 Oct 14.
2
Stress Granule Assembly Disrupts Nucleocytoplasmic Transport.应激颗粒组装破坏核质转运。
Cell. 2018 May 3;173(4):958-971.e17. doi: 10.1016/j.cell.2018.03.025. Epub 2018 Apr 5.
3
Autophagy during viral infection - a double-edged sword.病毒感染期间的自噬作用——一把双刃剑。
Nat Commun. 2024 Dec 30;15(1):10925. doi: 10.1038/s41467-024-55446-w.
4
SARS-CoV-2 nucleocapsid protein promotes self-deacetylation by inducing HDAC6 to facilitate viral replication.SARS-CoV-2 核衣壳蛋白通过诱导 HDAC6 促进自身去乙酰化,从而促进病毒复制。
Virol J. 2024 Aug 12;21(1):186. doi: 10.1186/s12985-024-02460-5.
5
Stress granule and P-body clearance: Seeking coherence in acts of disappearance.应激颗粒与 Processing 小体的清除:探寻消失行为中的连贯性
Semin Cell Dev Biol. 2024 Jun-Jul;159-160:10-26. doi: 10.1016/j.semcdb.2024.01.002. Epub 2024 Jan 25.
6
Histone deacetylase 6's function in viral infection, innate immunity, and disease: latest advances.组蛋白去乙酰化酶 6 在病毒感染、先天免疫和疾病中的作用:最新进展。
Front Immunol. 2023 Aug 11;14:1216548. doi: 10.3389/fimmu.2023.1216548. eCollection 2023.
7
The and of ubiquitination on the formation of protein condensates.泛素化修饰在蛋白凝聚物形成中的作用。
Acta Biochim Biophys Sin (Shanghai). 2023 Jun 9;55(7):1084-1098. doi: 10.3724/abbs.2023096.
8
Regulation of Cellular Ribonucleoprotein Granules: From Assembly to Degradation via Post-translational Modification.细胞核糖核蛋白颗粒的调控:通过翻译后修饰从组装到降解。
Cells. 2022 Jun 29;11(13):2063. doi: 10.3390/cells11132063.
9
Role of the Ubiquitin System in Stress Granule Metabolism.泛素系统在应激颗粒代谢中的作用。
Int J Mol Sci. 2022 Mar 26;23(7):3624. doi: 10.3390/ijms23073624.
10
Clearance or Hijack: Universal Interplay Mechanisms Between Viruses and Host Autophagy From Plants to Animals.清除或劫持:从植物到动物,病毒与宿主自噬之间的普遍相互作用机制。
Front Cell Infect Microbiol. 2022 Jan 3;11:786348. doi: 10.3389/fcimb.2021.786348. eCollection 2021.
Nat Rev Microbiol. 2018 Jun;16(6):341-354. doi: 10.1038/s41579-018-0003-6.
4
Cargo recognition and degradation by selective autophagy.选择性自噬对货物的识别和降解。
Nat Cell Biol. 2018 Mar;20(3):233-242. doi: 10.1038/s41556-018-0037-z. Epub 2018 Feb 23.
5
Exploiting poly(I:C) to induce cancer cell apoptosis.利用 Poly(I:C) 诱导癌细胞凋亡。
Cancer Biol Ther. 2017 Oct 3;18(10):747-756. doi: 10.1080/15384047.2017.1373220. Epub 2017 Sep 7.
6
Regulation of SQSTM1/p62 via UBA domain ubiquitination and its role in disease.通过 UBA 结构域泛素化调节 SQSTM1/p62 及其在疾病中的作用。
Autophagy. 2017 Sep 2;13(9):1615-1616. doi: 10.1080/15548627.2017.1339845. Epub 2017 Aug 16.
7
Translation inhibition and stress granules in the antiviral immune response.抗病毒免疫反应中的翻译抑制和应激颗粒。
Nat Rev Immunol. 2017 Oct;17(10):647-660. doi: 10.1038/nri.2017.63. Epub 2017 Jun 26.
8
The Matrix Protein of Human Parainfluenza Virus Type 3 Induces Mitophagy that Suppresses Interferon Responses.人副流感病毒 3 型的基质蛋白诱导自噬,抑制干扰素反应。
Cell Host Microbe. 2017 Apr 12;21(4):538-547.e4. doi: 10.1016/j.chom.2017.03.004.
9
Dengue and Zika viruses subvert reticulophagy by NS2B3-mediated cleavage of FAM134B.登革热病毒和寨卡病毒通过NS2B3介导的FAM134B裂解来破坏网织红细胞自噬。
Autophagy. 2017 Feb;13(2):322-332. doi: 10.1080/15548627.2016.1265192. Epub 2017 Jan 19.
10
Zika Virus NS4A and NS4B Proteins Deregulate Akt-mTOR Signaling in Human Fetal Neural Stem Cells to Inhibit Neurogenesis and Induce Autophagy.寨卡病毒的NS4A和NS4B蛋白失调人胎儿神经干细胞中的Akt-mTOR信号传导,以抑制神经发生并诱导自噬。
Cell Stem Cell. 2016 Nov 3;19(5):663-671. doi: 10.1016/j.stem.2016.07.019. Epub 2016 Aug 11.