Suppr超能文献

多种 mA RNA 甲基化调节剂促进肝癌的恶性进展并影响其临床预后。

Multiple mA RNA methylation modulators promote the malignant progression of hepatocellular carcinoma and affect its clinical prognosis.

机构信息

Department of Gastroenterology, The First Affiliated Hospital of Guangxi Medical University, Nanning, 530021, China.

Department of Gastroenterology, Affiliated Hospital of Guilin Medical University, Guilin, 541000, China.

出版信息

BMC Cancer. 2020 Feb 28;20(1):165. doi: 10.1186/s12885-020-6638-5.

Abstract

BACKGROUND

Hepatocellular carcinoma (HCC) is the second most common cause of cancer-related death in the world. N-methyladenosine (mA) RNA methylation is dynamically regulated by mA RNA methylation modulators ("writer," "eraser," and "reader" proteins), which are associated with cancer occurrence and development. The purpose of this study was to explore the relationships between mA RNA methylation modulators and HCC.

METHODS

First, using data from The Cancer Genome Atlas (TCGA) and International Cancer Genome Consortium (ICGC) databases, we compared the expression levels of 13 major m6A RNA methylation modulators between HCC and normal tissues. Second, we applied consensus clustering to the expression data on the mA RNA methylation modulators to divide the HCC tissues into two subgroups (clusters 1 and 2), and we compared the clusters in terms of overall survival (OS), World Health Organization (WHO) stage, and pathological grade. Third, using least absolute shrinkage and selection operator (LASSO) regression, we constructed a risk signature involving the mA RNA methylation modulators that affected OS in TCGA and ICGC analyses.

RESULTS

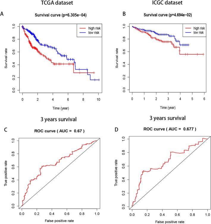
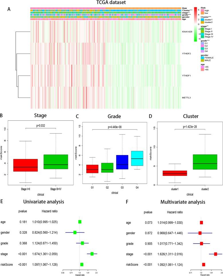
We found that the expression levels of 12 major m6A RNA methylation modulators were significantly different between HCC and normal tissues. After dividing the HCC tissues into clusters 1 and 2, we found that cluster 2 had poorer OS, higher WHO stage, and higher pathological grade. Four mA RNA methylation modulators (YTHDF1, YTHDF2, METTL3, and KIAA1429) affecting OS in the TCGA and ICGC analyses were selected to construct a risk signature, which was significantly associated with WHO stage and was also an independent prognostic marker of OS.

CONCLUSIONS

In summary, mA RNA methylation modulators are key participants in the malignant progression of HCC and have potential value in prognostication and treatment decisions.

摘要

背景

肝细胞癌(HCC)是全球癌症相关死亡的第二大常见原因。N6-甲基腺苷(m6A)RNA 甲基化受 m6A RNA 甲基化调节剂(“写入器”、“擦除器”和“读取器”蛋白)的动态调控,这些调节剂与癌症的发生和发展有关。本研究旨在探讨 m6A RNA 甲基化调节剂与 HCC 之间的关系。

方法

首先,我们使用来自癌症基因组图谱(TCGA)和国际癌症基因组联盟(ICGC)数据库的数据,比较了 HCC 和正常组织中 13 种主要 m6A RNA 甲基化调节剂的表达水平。其次,我们应用共识聚类对 m6A RNA 甲基化调节剂的表达数据进行分析,将 HCC 组织分为两个亚组(聚类 1 和聚类 2),并比较了这两个亚组在总生存期(OS)、世界卫生组织(WHO)分期和病理分级方面的差异。最后,我们使用最小绝对收缩和选择算子(LASSO)回归构建了一个涉及 m6A RNA 甲基化调节剂的风险签名,该签名影响 TCGA 和 ICGC 分析中的 OS。

结果

我们发现 12 种主要 m6A RNA 甲基化调节剂在 HCC 和正常组织之间的表达水平存在显著差异。将 HCC 组织分为聚类 1 和聚类 2 后,我们发现聚类 2 的 OS 更差,WHO 分期更高,病理分级更高。我们选择了四个影响 TCGA 和 ICGC 分析中 OS 的 m6A RNA 甲基化调节剂(YTHDF1、YTHDF2、METTL3 和 KIAA1429)来构建风险签名,该签名与 WHO 分期显著相关,也是 OS 的独立预后标志物。

结论

综上所述,m6A RNA 甲基化调节剂是 HCC 恶性进展的关键参与者,在预后和治疗决策方面具有潜在价值。

https://cdn.ncbi.nlm.nih.gov/pmc/blobs/8930/7047390/7725aba47ce0/12885_2020_6638_Fig1_HTML.jpg

文献检索

告别复杂PubMed语法,用中文像聊天一样搜索,搜遍4000万医学文献。AI智能推荐,让科研检索更轻松。

立即免费搜索

文件翻译

保留排版,准确专业,支持PDF/Word/PPT等文件格式,支持 12+语言互译。

免费翻译文档

深度研究

AI帮你快速写综述,25分钟生成高质量综述,智能提取关键信息,辅助科研写作。

立即免费体验