Key Laboratory of Tropical Translational Medicine of Ministry of Education, College of Biomedical Information and Engineering, Hainan Medical University, Haikou, 571199, China.
College of Bioinformatics Science and Technology, Harbin Medical University, Harbin, 150081, Heilongjiang, China.
Mol Cancer. 2020 Mar 4;19(1):51. doi: 10.1186/s12943-020-01174-w.
Long noncoding RNAs (lncRNAs) are emerging as critical regulatory elements and play fundamental roles in the biology of various cancers. However, we are still lack of knowledge about their expression patterns and functions in human colorectal cancer (CRC).
Differentially expressed lncRNAs in CRC were identified by bioinformatics screen and the level of MIR22HG in CRC and control tissues were determined by qRT-PCR. Cell viability and migration capacities were examined by MTT and transwell assay. Mouse model was used to examine the function and rational immunotherapy of MIR22HG in vivo.
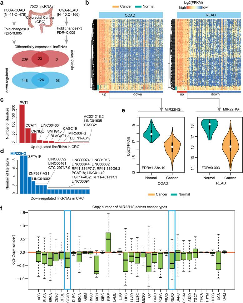
We systematically investigated the expression pattern of lncRNAs and revealed MIR22HG acts as a tumor suppressor in CRC. The expression of MIR22HG was significantly decreased in CRC, which was mainly driven by copy number deletion. Reduced expression of MIR22HG was significantly associated with poor overall survival. Silencing of MIR22HG promoted cell survival, proliferation and tumor metastasis in vitro and in vivo. Mechanistically, MIR22HG exerts its tumor suppressive activity by competitively interacting with SMAD2 and modulating the activity of TGFβ pathway. Decreased MIR22HG promoted the epithelial-mesenchymal transition in CRC. Importantly, we found that MIR22HG expression is significantly correlated with CD8A and overexpression of MIR22HG triggers T cell infiltration, enhancing the clinical benefits of immunotherapy.
MIR22HG acts as a tumor suppressor in CRC. Our data provide mechanistic insights into the regulation of MIR22HG in TGFβ pathway and facilitates immunotherapy in cancer.
长链非编码 RNA(lncRNA)作为关键的调控因子,在各种癌症的生物学中发挥着基本作用。然而,我们仍然缺乏关于它们在人结直肠癌(CRC)中的表达模式和功能的知识。
通过生物信息学筛选鉴定 CRC 中差异表达的 lncRNA,并通过 qRT-PCR 测定 CRC 和对照组织中 MIR22HG 的水平。通过 MTT 和 Transwell 测定法检查细胞活力和迁移能力。使用小鼠模型来体内检验 MIR22HG 的功能和合理免疫治疗。
我们系统地研究了 lncRNA 的表达模式,并揭示了 MIR22HG 在 CRC 中作为肿瘤抑制因子发挥作用。MIR22HG 的表达在 CRC 中显著降低,这主要是由拷贝数缺失驱动的。MIR22HG 表达降低与总生存期不良显著相关。MIR22HG 的沉默在体外和体内均促进了细胞存活、增殖和肿瘤转移。机制上,MIR22HG 通过与 SMAD2 竞争相互作用并调节 TGFβ 通路的活性来发挥其肿瘤抑制活性。CRC 中 MIR22HG 的减少促进了上皮-间充质转化。重要的是,我们发现 MIR22HG 的表达与 CD8A 显著相关,并且 MIR22HG 的过表达可触发 T 细胞浸润,增强免疫治疗的临床获益。
MIR22HG 在 CRC 中作为肿瘤抑制因子发挥作用。我们的数据为 MIR22HG 在 TGFβ 通路中的调节提供了机制见解,并促进了癌症的免疫治疗。